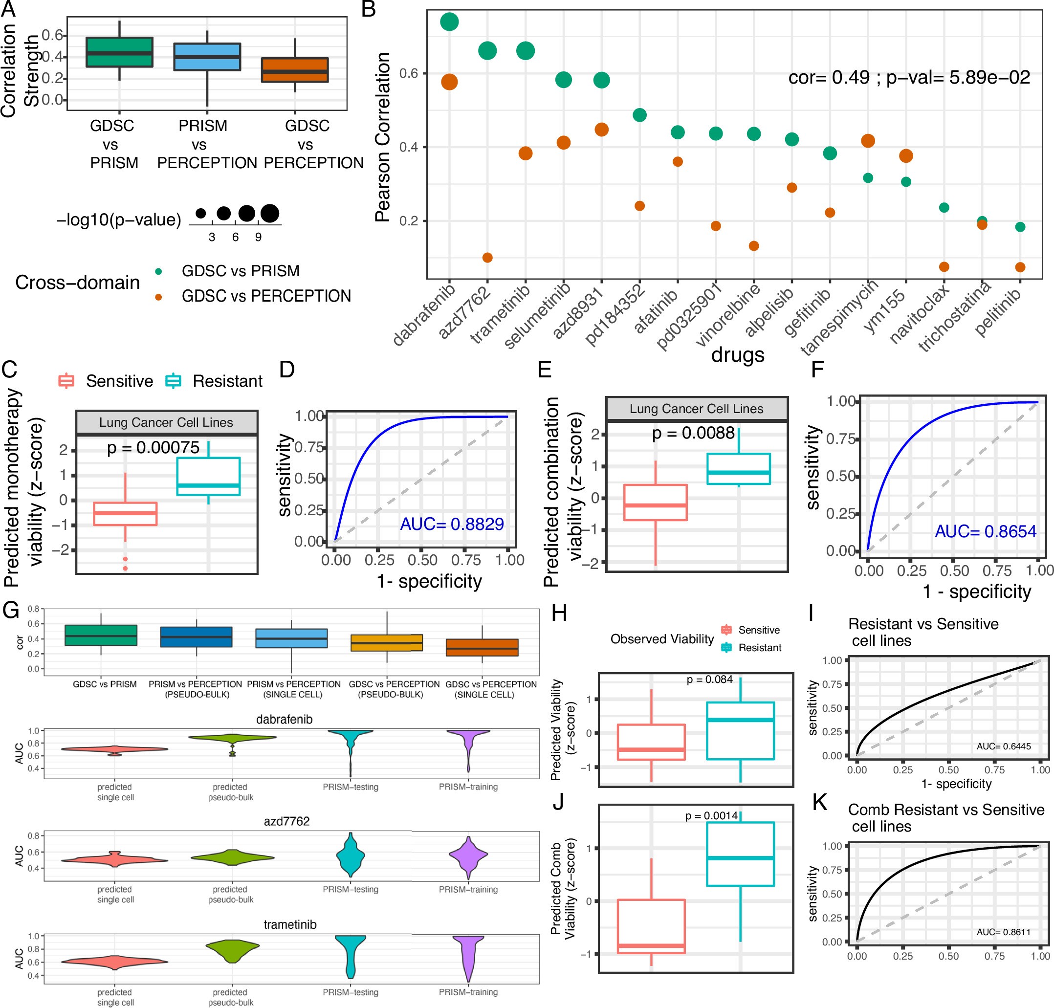
Extended Data Fig. 3: Evaluating PERCEPTION’s Efficacy in Unseen Lung Cancer Cell Line Screens.

A) A) Correlation Analysis: Examines the relationships across three platforms - “GDSC vs. PRISM”, “PRISM vs. PERCEPTION” (cross-validation), and “GDSC vs. PERCEPTION”. Drug response predictions at single-cell resolution were aggregated to represent overall cell line responses. B) These cross-platform correlations are provided at a drug level. Significance of correlations assessed using Pearson’s r test. C) Monotherapy Predictions by PERCEPTION: Showcases the predicted viability of monotherapies based on cell line-specific sc-expression, comparing resistant (N = 72) and sensitive (N = 84) lines using boxplots. Significance determined by one-tailed Wilcoxon rank-sum test. D) Sensitivity-Specificity Analysis: The receiver operator curve illustrates the balance between sensitivity and specificity in distinguishing between sensitive and resistant cell lines. Area under the curve (AUC) values are noted, with the dashed line representing random-model performance. E) & F) Drug Combination Response Predictions: Depict PERCEPTION’s predictions for drug combination responses in resistant (N = 28) vs. sensitive (N = 24) cell lines. G) Single-cell vs. Pseudo-bulk Level Analysis in PRISM Screens: Extends the analysis in panel A to single-cell and pseudo-bulk levels, highlighting the improved performance in pseudo-bulk data. The comparison includes predicted AUC values at both levels and experimental AUC values in PRISM for dabrafenib, AZD-7762, and trametinib, covering both testing (N = 80) and training cell lines (N = 318). H-K) Patient-Derived H&N Primary Cell Analysis: H) Prediction of Monotherapy Response: PERCEPTION’s predicted viability in resistant (n = 16) vs. sensitive (n = 16) lines. I) ROC Curve Analysis: Illustrates model’s prediction capability (sensitivity and specificity) for resistant vs. sensitive lines. AUC values are presented. J) & K) Combination Treatment Response: Similar analysis for combination treatments, comparing resistant (12) to sensitive (12) lines. All box plots show median, 25th/75th percentiles, and range.