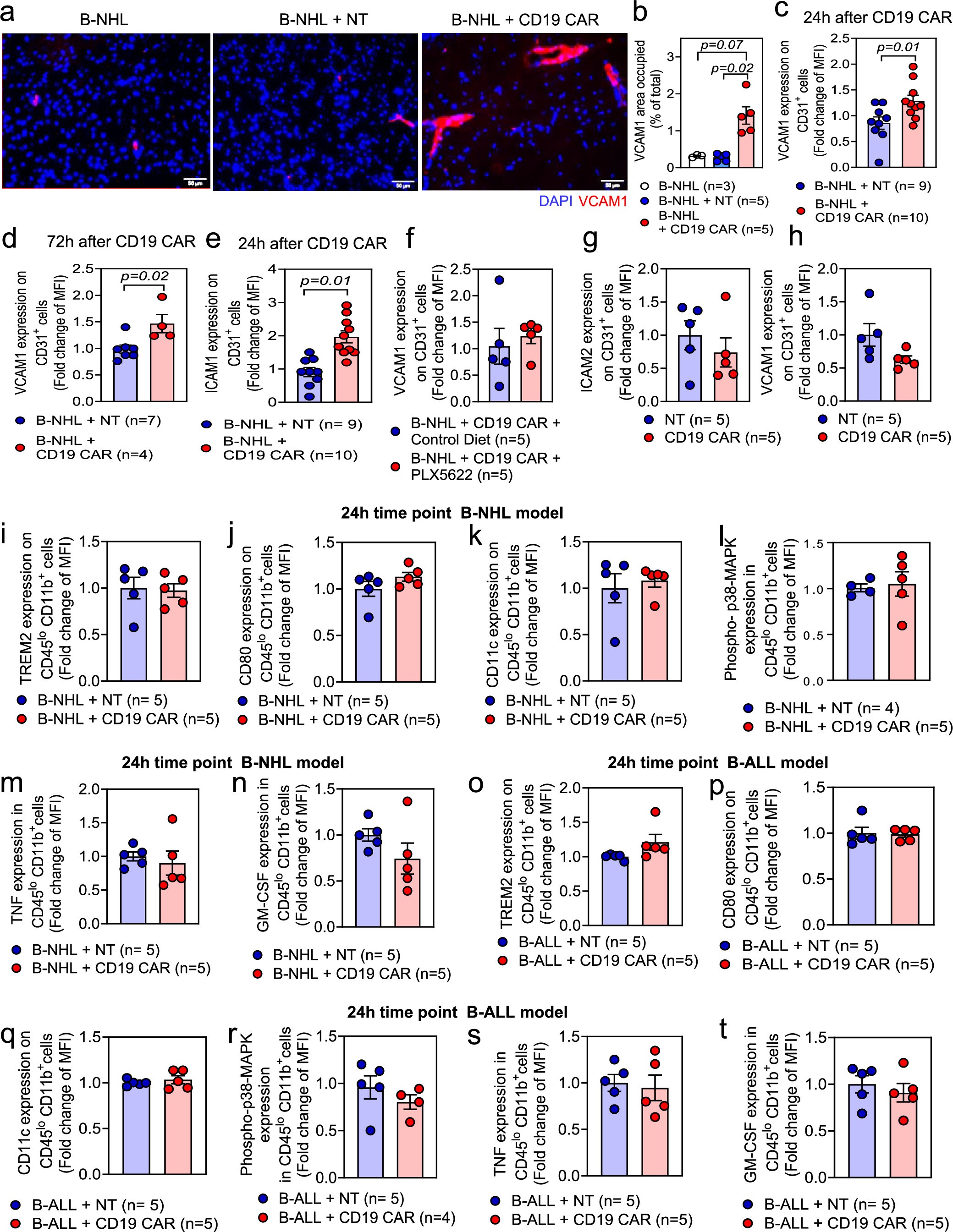
Extended Data Fig. 3: Expression of VCAM1 and ICAM1 in the CNS of B-NHL-bearing mice after NT T cell or CD19-CART cell transfer.

(a-b) Immunofluorescence imaging representing VCAM1 (red) and DAPI (blue) positive cells in the cortex of B-NHL-bearing mice receiving either B-NHL alone (mice, n = 3), B-NHL + NT-T-cells (mice, n = 5) or B-NHL + CD19-CAR-T-cells(mice, n = 5) (Scale bar: 50 µm). Staining was performed once. (b) Quantification of the VCAM1 positive area occupied in % of the total area. (c-e) The scatter plot shows the VCAM1 (c, d) or ICAM1 (e) expression on CD31+ cells (Fold change of MFI). Analysis of the CNS of BALB/c mice receiving either B-NHL + NT (mice, n = 7-9) or B-NHL + CD19-CAR (mice, n = 4-10) T-cells 24 h or 72 h after T-cell transfer. (f) The scatter plot shows the VCAM1 expression on CD31+ cells (Fold change of MFI). Analysis of the CNS of B-NHL-bearing BALB/c mice receiving CD19-CAR-T-cells. (72 h after T cell transfer). When indicated the mice received control (mice, n = 5) or PLX5622diet (mice, n = 5). (g, h) The scatter plots show ICAM2 (g) and VCAM1 (h) expression on CD31+ cells (Fold change of MFI) in the CNS of tumor free BALB/c mice receiving NT (mice, n = 5), or CD19-CAR (mice, n = 5) T-cells. The analysis was done 72 h after T-cell transfer. (i-t) The scatter plot shows the quantification (fold change of MFI) of TREM2 (i, o), CD80 (j, p) CD11c (k, q), p38MAPK (l, r), TNF (m, s), GM-CSF (n, t) expression on CD45loCD11b+ cells isolated from the CNS of B-NHL bearing (i-n) or B-ALL bearing mice (o-t) at 24 h after treatment with either NT (mice, n = 4-5) or CD19 CAR (mice, n = 4-5) T-cells as indicated. The experiments and staining were performed once (a,f-g, i-t), two times (b-e) and results (mean ± s.e.m.) were plotted. P-values were calculated using two-tailed student’s unpaired t-test (c,e-j, m, n, p, q) or Mann-Whitney test (d, k, l, o, r), Kruskal-wallis test (b).