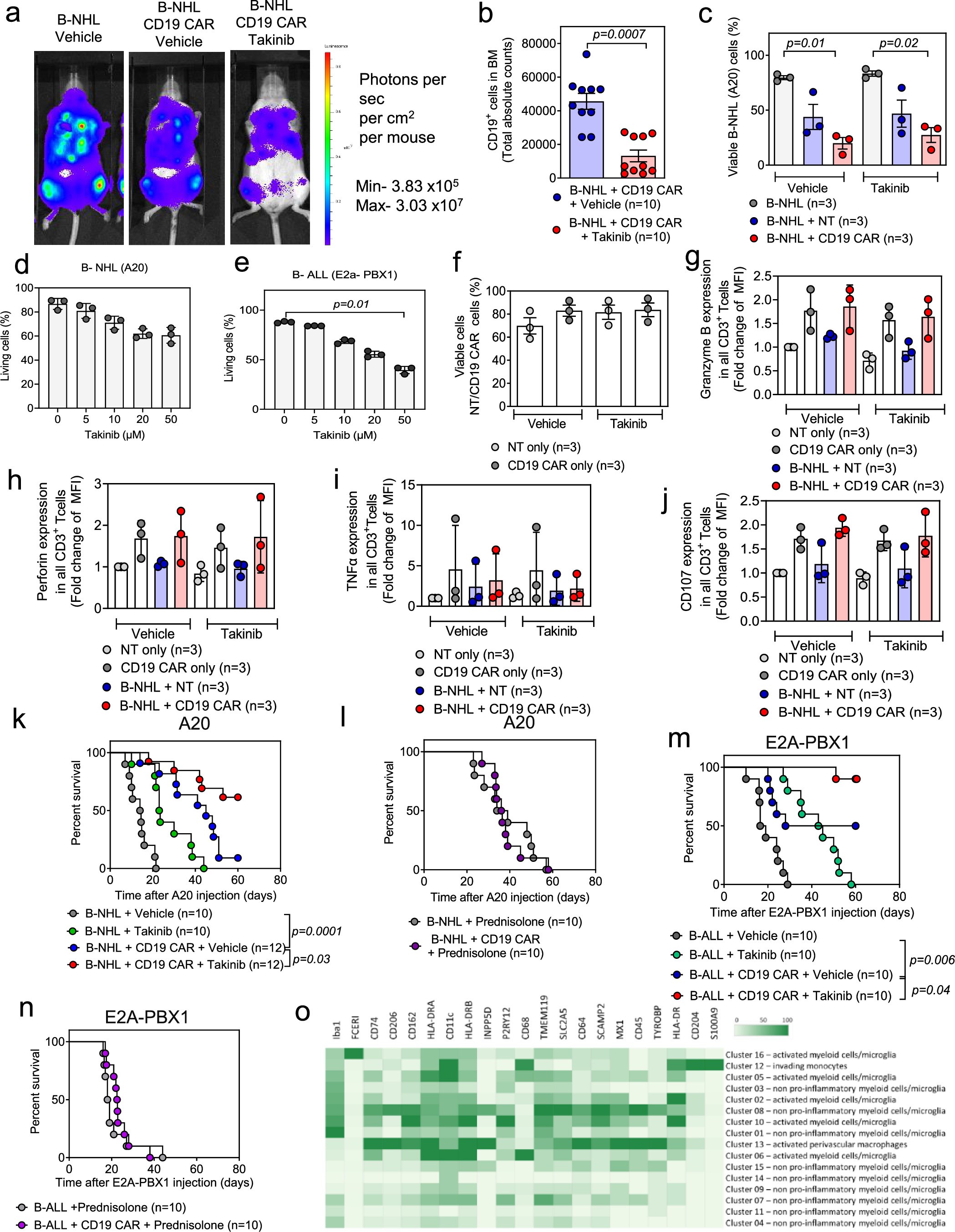
Extended Data Fig. 9: Takinib does not interfere with cytotoxicity of CAR19 T cells.

(a) Representative images showing the bioluminescence signal derived from mice that received B-NHL and vehicle, B-NHL + CD19-CAR-T-cells and vehicle, or B-NHL + CD19-CAR-T-cells and takinib at 48 h post CD19-CAR-T-cell infusion. (b) The scatter plot shows the absolute cell counts of CD19+ cells isolated from the BM of CD19+B-NHL-bearing mice treated with CD19-CAR-T-cells and either vehicle (mice, n = 10) or takinib (mice, n = 10). (c) Scatter plot depicting percentage cell viability of B-NHL cells upon co-culture with NT (mice, n = 3) or CD19-CAR (mice, n = 3) T-cells at an effector-(CD19 CAR/NT T-cells) to target-(A20) (E: T) ratio of 5:1 with 10 µM takinib or vehicle. (d-f) Bar diagram representing the viability of B-NHL (d) and B-ALL (e) NT/CD19-CAR-T-cells cells upon treatment with the indicated concentrations of takinib for 24 h. (Mice, n = 3 in all groups). (g-j) The scatter plots show the quantification (fold change of MFI) of Granzyme B (g), Perforin (h),TNF (i), CD107 (j) expression in CD3+-T-cells derived from a B-NHL and NT/CD19-CAR T-cell co-culture experiment. (Mice, n = 3 in all groups). (k) Survival rates of B-NHL-bearing mice that received PBS (no T cells) or CD19-CAR-T-cells and were treated with vehicle (mice, n = 10 (grey), n = 12 (blue)) or takinib (mice, n = 10 (green), n = 12 (red)) from day 3 to day 10 post B-NHL transfer as indicated. (l) Survival rates of B-NHL-bearing mice that received PBS (no T cells) (mice, n = 10) or CD19-CAR-T-cells (mice, n = 10) and were treated with prednisolone. (m) Survival rates of B-ALL-bearing mice that received PBS or CD19-CAR-T-cells and were treated with vehicle (mice, n = 10 (grey), n = 10 (blue)) or takinib (mice, n = 10 (green) n = 10 (red)) from day 3 to day 10 post B-ALL transfer as indicated. (n) Survival rates of B-ALL-bearing mice that received PBS (no T cells) (mice, n = 10) or CD19-CAR-T-cells (mice, n = 10) and were treated with prednisolone. (o) The heatmap shows unsupervised clustering of 23 myeloid markers obtained from post-mortem FFPE ICANS (patients, n = 7) or age-matched-control (patients, n = 6) samples. Experiments were performed two (b, l, n) three (c-k, m) times and the results (mean ± s.e.m.) were pooled. P-values were calculated using two-tailed Mann-whitney-test (b), one- sided-Kruskal-Wallis-test (c-j) (pairwise-comparisons) (c), two-sided Mantel-Cox-test (k-n).