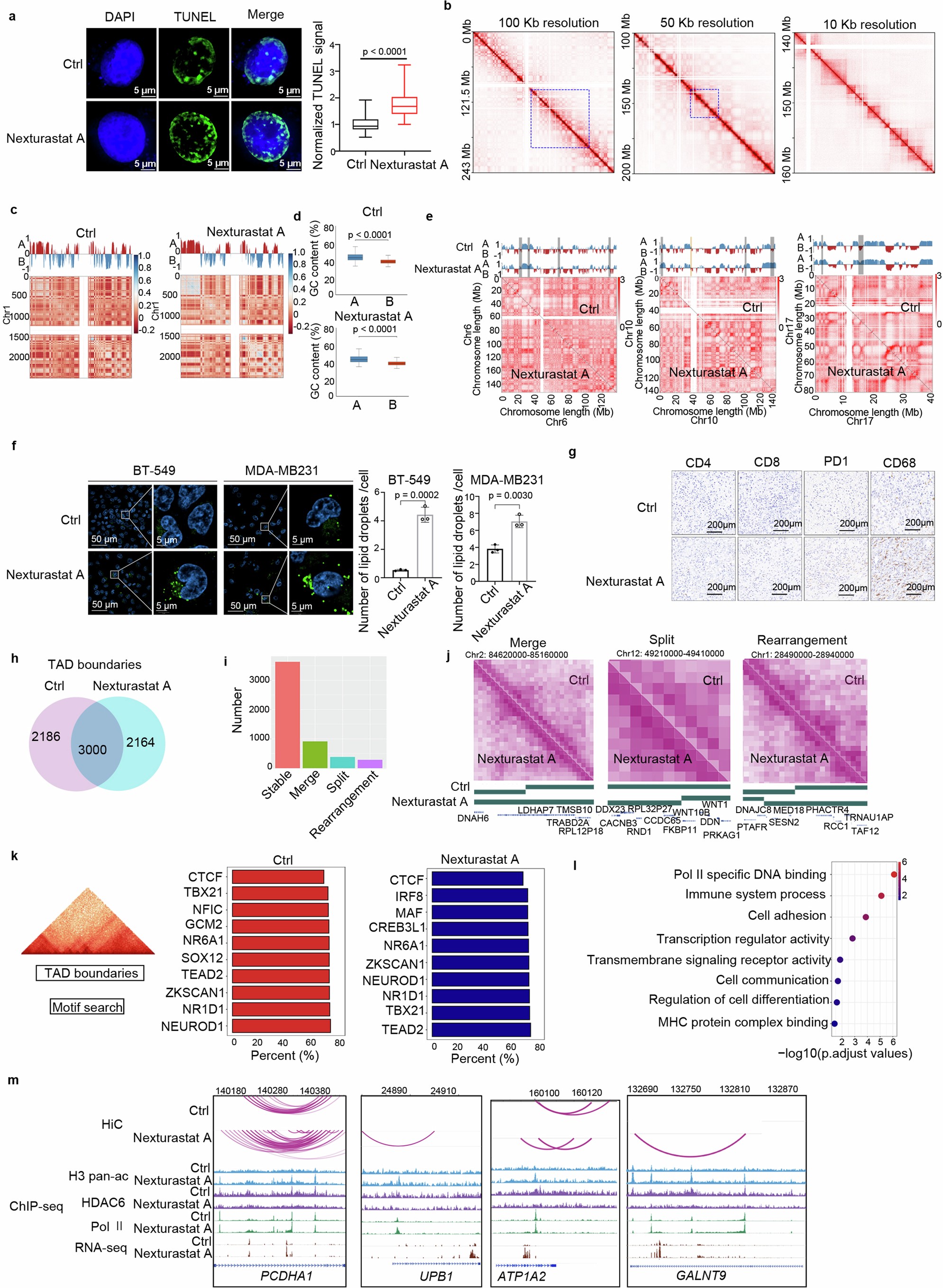
Extended Data Fig. 6: Disruption of phospho-HDAC6 LLPS re-establish chromatin structure.

Related to Fig. 5. a. DNase I-treated TUNEL assay was performed to analyze chromatin accessibility in MDA-MB231 cells treated with either DMSO control (Ctrl) or Nexturastat A. Nuclei were counterstained with DAPI. b. Heatmaps showing chromatin interactions of chromosome 2 at different resolutions: 100-kb, 50-kb, and 10-kb. c. Chromatin compartments and Pearson correlation heatmap of cis-interactions on chromosome 1. Positive first principal component (PC1) values represent compartment A (blue), and negative PC1 values represent compartment B (red). d. Boxplots showing the GC content of compartments A and B in the Ctrl and Nexturastat A-treated cells. e. Comparison of chromatin compartments and Pearson correlation heatmap of Ctrl and Nexturastat A-treated cells on chromosome 6, chromosome 10, and chromosome 17. The shaded area indicates the switching region between compartments A and B. f. BODIPY 493/503 staining of BT-549 and MDA-MB231 cells treated with or without 10 mM Nexturastat A for 48 h. BODIPY 493/503 is used to visualize lipid droplets, indicating changes in lipid metabolism upon treatment. g. Representative images of immunohistochemistry (IHC) staining of CD4, CD8, PD-1, and CD86 in 4T1 xenografts. h. Venn diagram shows the overlap of TAD boundaries between control and Nexturastat A treatment groups. i. The number of differential TAD in four classification groups after Nexturastat A treatment. j. Representative images of merge, split and rearrangement in TAD. k. Top ten TF-binding motifs found in control and Nexturastat A treatment group TAD boundaries, separately. l. GO enrichment of genes in Nexturastat A specific loops. Gene Ontology (GO) enrichment analysis was performed using the hypergeometric test, a two-tailed non-parametric method. m. IGV Genome Browser visualization depicting histone pan-acetylation, HDAC, and RNA Polymerase II (Pol II) Chromatin Immunoprecipitation followed by DNA Sequencing (ChIP-seq) data, RNA-seq results, and interactions identified from Hi-C in MDA-MB231 cells treated with or without Nexturastat A for PCDHA1, UPB1, ATP1A2, and GALNT9 loci. In a, d the boxplots represent the median values and quartiles, and the whiskers represent the maximum and minimum values. Data in f is shown as the mean ± s.d.; P values in a, d, and f were calculated by two-tailed student’s t-test. Experiments were repeated three times independently with similar results; representative images are shown in a, f-g.