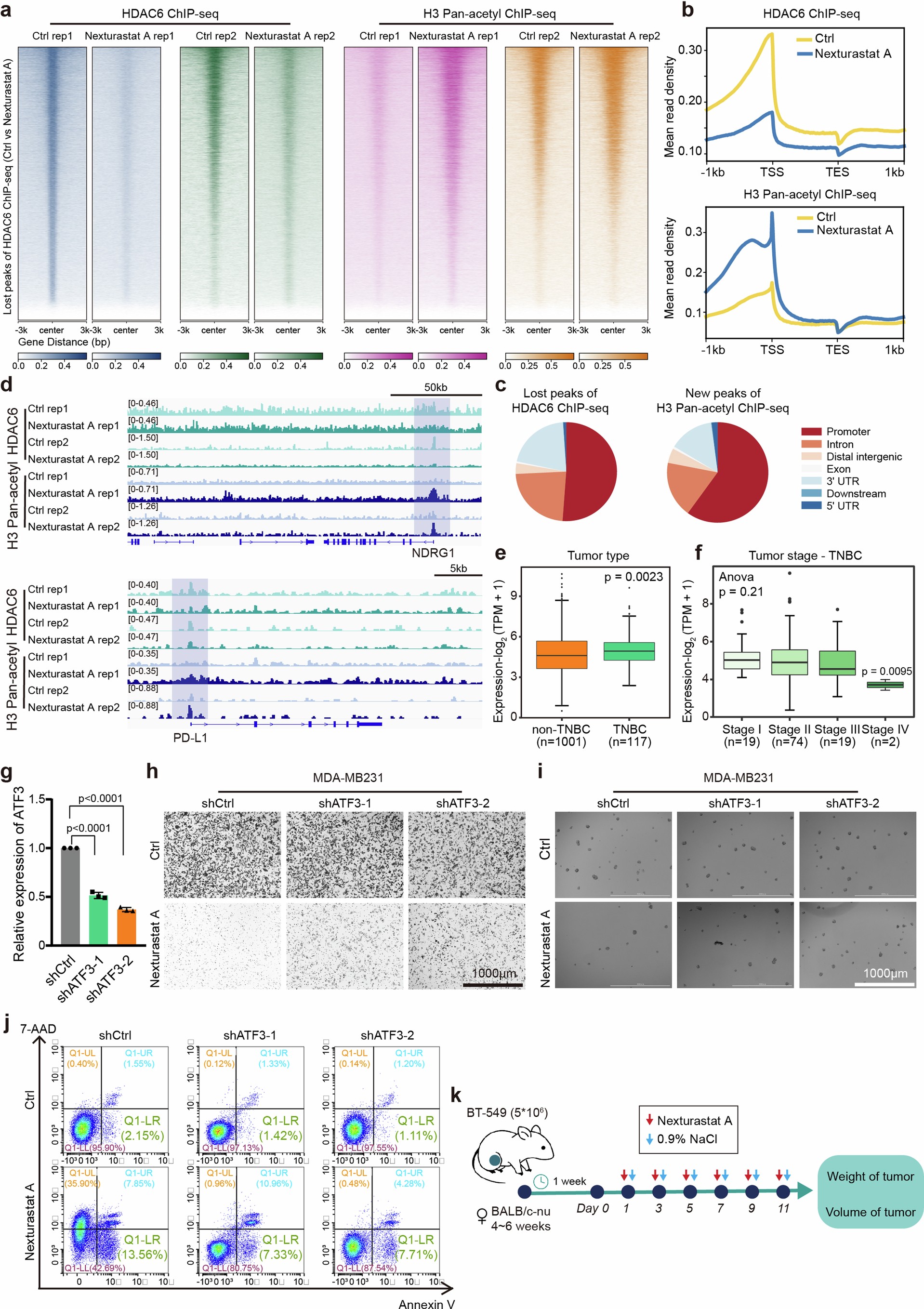
Extended Data Fig. 8: Identification of direct targets of phospho-HDAC6 LLPS condensates in TNBCs.

Related to Fig. 7. a. Genomic binding patterns of HDAC6 ChIP-seq and H3 Pan-acetylation (Pan-acetyl) ChIP-seq with and without Nexturastat A treatment, centered around the transcription start site (TSS) and 3 kb upstream and downstream of differentially expressed genes in HDAC6 ChIP-seq. HDAC6 ChIP-seq replicate 1 (Rep1) utilized HDAC6 antibody from Cell Signaling Technology, while replicate 2 (Rep2) employed HDAC6 antibody from Novusbio. b. Metagene plot showing HDAC6 ChIP-seq and H3 Pan-acetyl ChIP-seq occupancy profiles across the transcription start site (TSS) and transcription end site (TES) regions with and without Nexturastat A treatment. c. Pie chart illustrating the percentage of genomic occupancy for decreased binding regions in HDAC6 ChIP-seq and increased binding regions in H3 Pan-acetyl ChIP-seq. d. Genomic tracks of HDAC6 ChIP-seq and H3 Pan-acetyl ChIP-seq with and without Nexturastat A treatment at the tumor suppressor gene NDRG1 and immunomodulator PD-L1 loci. HDAC6 ChIP-seq Rep1 utilized HDAC6 antibody from Cell Signaling Technology, while Rep2 employed HDAC6 antibody from Novusbio. e. Boxplot showing the expression levels of ATF3 in TNBC and non-TNBC patients from TCGA. Statistical significance was determined using Student’s two-tailed t-test. f. Boxplot showing the expression levels of ATF3 in different stages (I-IV) of TNBC patients. Statistical significance was determined using one-way ANOVA followed by post-hoc tests with Bonferroni correction for multiple comparisons. g. Bar chart showing the relative expression levels of ATF3 in shCtrl and shATF3 MDA-MB231 cells as determined by qPCR analysis. P values were calculated by one-way ANOVA with multiple comparisons. h. Representative images showing the number of invasive cells in the control group (shCtrl) and ATF3 knockdown group (shATF3) with or without Nexturastat A treatment. i. Representative images showing the number of spheres in the control group (shCtrl) and ATF3 knockdown group (shATF3) with or without Nexturastat A treatment. j. Flow cytometry plots showing the percentage of apoptotic cells in the control group (shCtrl) and ATF3 knockdown group (shATF3) treated with or without Nexturastat A treatment. k. Schematic representation of the orthotopic tumor model. BT-549 cells with ATF3 knockdown or control were injected into nude mice, respectively. Nexturastat A or 0.9% NaCl was administered every 2 days for 11 days. In e-f the boxplots represent the median values and quartiles, and the whiskers represent the maximum and minimum values. Data in g are shown as the mean ± s.d.; P values in e, g were calculated by two-tailed student’s t-test, f was calculated by one-way ANOVA. Experiments were repeated three times independently with similar results; representative images are shown in h-j.