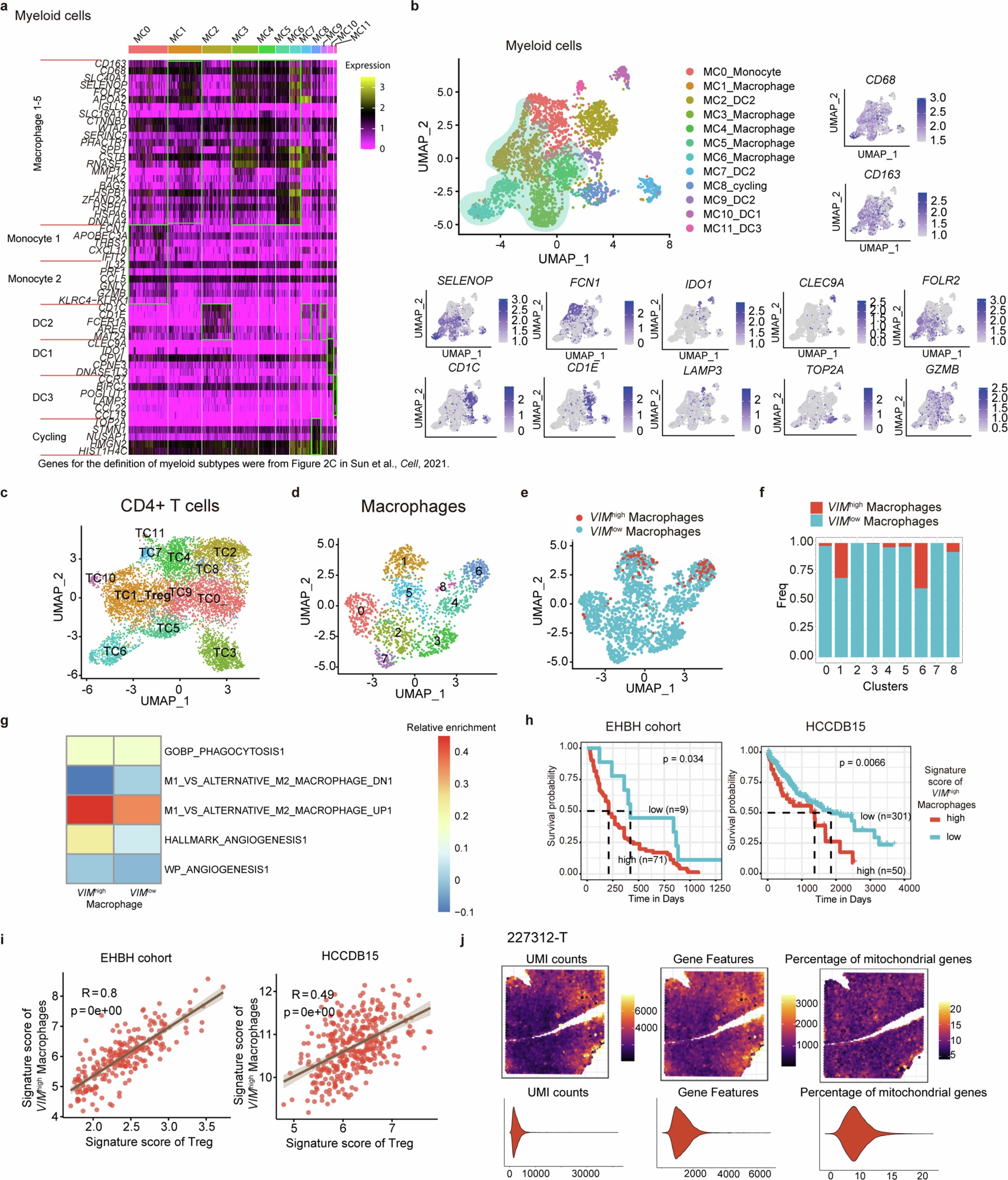
Extended Data Fig. 8: Re-analyzing the published scRNA-seq dataset of HCC.

a, Heatmap of indicated markers in myeloid subtypes. The genes were from Fig. 2c in Sun et al., Cell, 2021. b, UMAP plot of the myeloid populations after reclustering as well as the indicated gene expression levels. Each dot represents a single cell. DC: dendritic cells. For each UMAP plot, 3293 cells were plotted. c, UMAP plot of the CD4 + T cells after reclustering, colored by cluster. TC1-Treg was identified. 7294 cells were plotted. d, UMAP plot of macrophage populations after reclustering, colored by cluster. 1635 cells were plotted. e, UMAP plot macrophage populations colored by VIMhigh and VIMlow Macrophages. 1635 cells were plotted. f, Bar plot showing the constitution of VIMhigh and VIMlow Macrophages in each cluster of macrophage population. g, The signature scores of indicated macrophage functional items from MSigDB in VIMhigh and VIMlow macrophages. h, The survival curves of the signature score of VIMhigh macrophages in independent bulk-seq EHBH (n = 80) and HCCDB15 (n = 351) cohorts. The Kaplan–Meier survival curves displayed were computed using the optimal split and analyzed by log-rank tests. For EHBH cohort, n = 9 in low group, n = 71 in high group. For HCCDB15 cohort, n = 301 in low group, n = 50 in high group. i, Pearson correlations (two-sided) between the signature scores of VIMhigh macrophages and Tregs in two independent bulk-seq cohorts. 95% confidence intervals were shown. EHBH cohort, n = 237. HCCDB15, n = 351. j, The basic feature of the 227312-T ST dataset. For all panels, n denotes biologically independent samples.