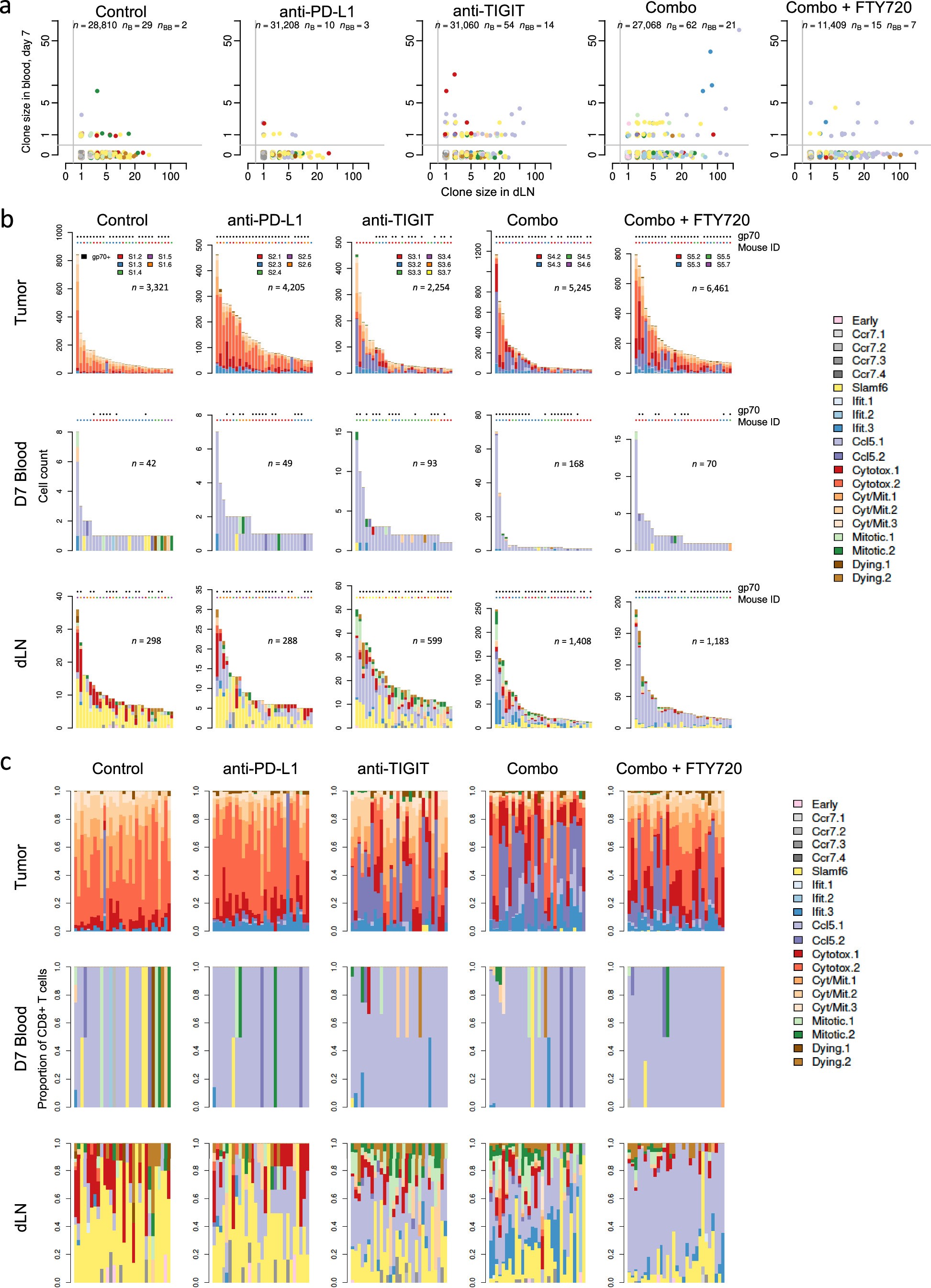
Extended Data Fig. 9: Clonal diversity of CD8+ T cells.

a, Scatterplots showing primary clusters of each individual clonotype in dLN and blood at day 7 (D7 Blood). n represents the total number of clones within a cluster in each scatterplot; nB is the number of clones observed in blood at day 7; nBB is the number of clones in blood at day 7 with clone size greater than 1. Color of circles denote cluster designation as shown in panels (b) and (c). b, c, Cluster composition for the 30 largest clonotypes from tumor (upper panels), D7 blood (middle panels) or dLN (lower panels) of CT26 tumor-bearing mice treated with isotype control, anti-PD-L1, anti-TIGIT, combination, or combination with FTY720, shown as (b) absolute numbers, or (c) normalized against the total number of cells for each individual clonotype (total cell number = 1). Cluster identity is indicated by color. In (b), clonotypes from individual mice within each treatment group are identified by the color legend at the top of the tumor bar graphs. Individual mice are labeled as S”group number”.”mouse number”. gp70+ clones are identified by black symbol at the top of the bar graphs.