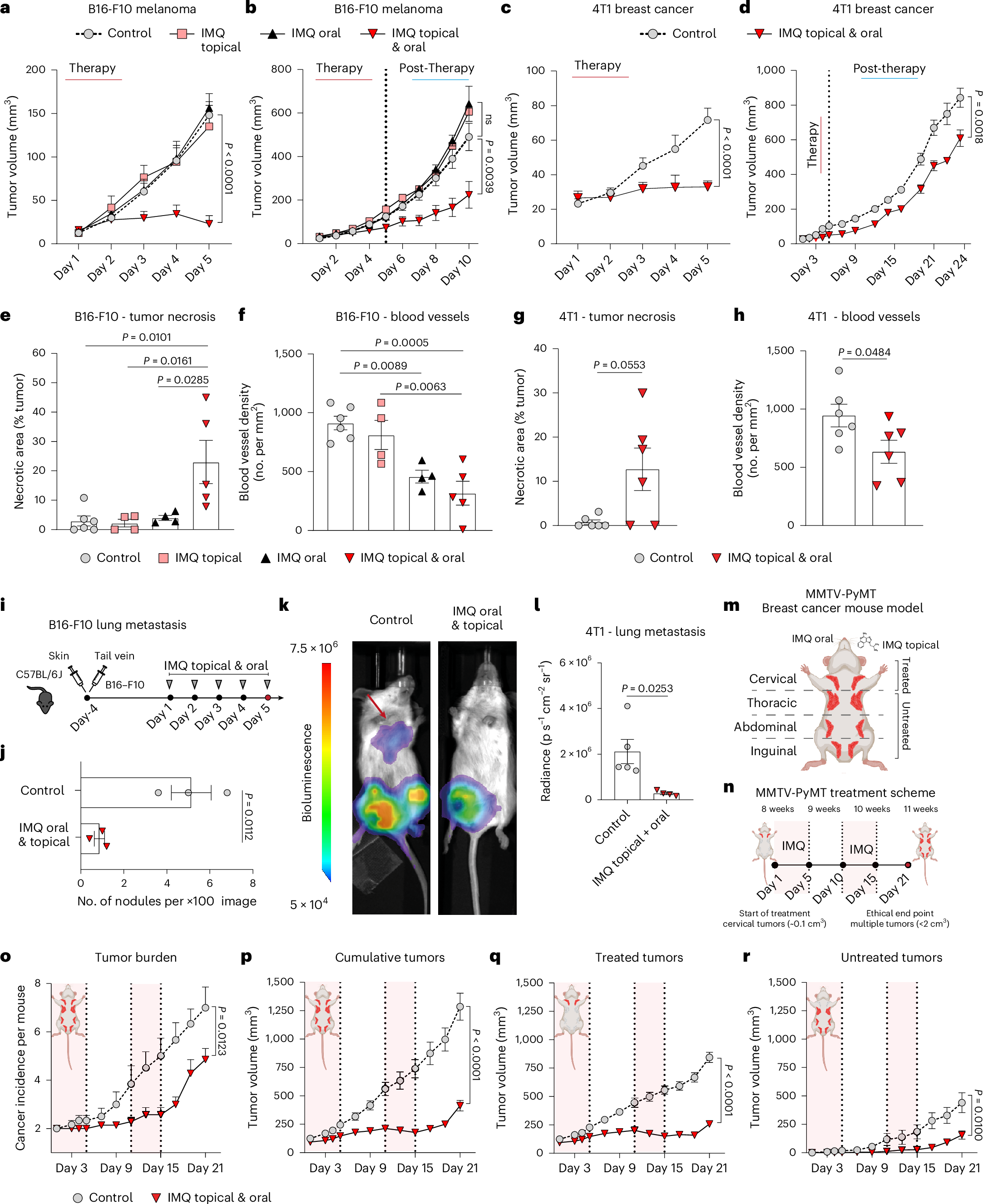
Fig. 1: Oral and topical IMQ promotes local and distant antitumor effects.

a–d, Tumor growth curves of mice treated with IMQ orally, topically or both for five consecutive days (therapy; see Extended Data Fig. 1a,b). All mice wore a collar. After treatment termination tumor growth was monitored to the ethical end point (post-therapy). B16-F10 melanoma growth under therapy (control n = 7, IMQ: topical n = 7, oral n = 8, topical and oral n = 8) (a) and post-therapy (control n = 5, IMQ: topical n = 4, oral n = 3, topical and oral n = 5) (b). 4T1 breast cancer under therapy (n = 6 mice per group) (c) and post-therapy (control n = 5, IMQ: topical and oral n = 4) (d). n in a–d is the number of mice pooled from two (a,c) independent experiments and from one experiment (b,d). e,f, Quantification of necrotic areas (e) in H&E-stained sections of B16-F10 tumors from a and of blood vessels (f) in endomucin-stained sections. Control n = 6, IMQ: topical n = 4, oral n = 4, topical and oral n = 5; n is the number of mice pooled from two independent experiments. g,h, Tumor necrosis (g) and blood vessels (h) were analyzed in 4T1 breast cancers (c). n = 6 mice per group pooled from two independent experiments. i, B16-F10 lung metastasis model. Intradermal and tail vein injections of B16-F10 tumor cells were performed. IMQ was administered topically, on the primary tumor and orally. j, Quantification of B16-F10-lung metastasis from i. n = 3 mice per group from one experiment. k, Lung metastasis was assessed by bioluminescence in 4T1 breast cancer-bearing mice from d 24 days after treatment start. l, Quantification of 4T1-lung metastasis from k. Control n = 5, IMQ topical and oral n = 4; n is the number of mice from one experiment. m,n, MMTV-PyMT breast cancer mouse model (m). Female mice received combination therapy at 8 weeks of age (first palpable tumors). IMQ was administered orally and topically on the breast (5 days), followed by a second round after a 5-day break (n). o–r, Tumor burden (o) and tumor growth curves showing cumulative (p), treated (q) and untreated (r) tumor sizes. In o–r, control n = 6, IMQ topical and oral n = 7; n is the number of mice from one experiment. Data are plotted as mean ± s.e.m. Dots represent biological replicates (e–h,j,l). P values were calculated by unpaired, two-tailed t-test (j) with Welch’s correction (l), one-way ANOVA (e–h) and two-way ANOVA with Tukey’s post-test (a–d,o–r).