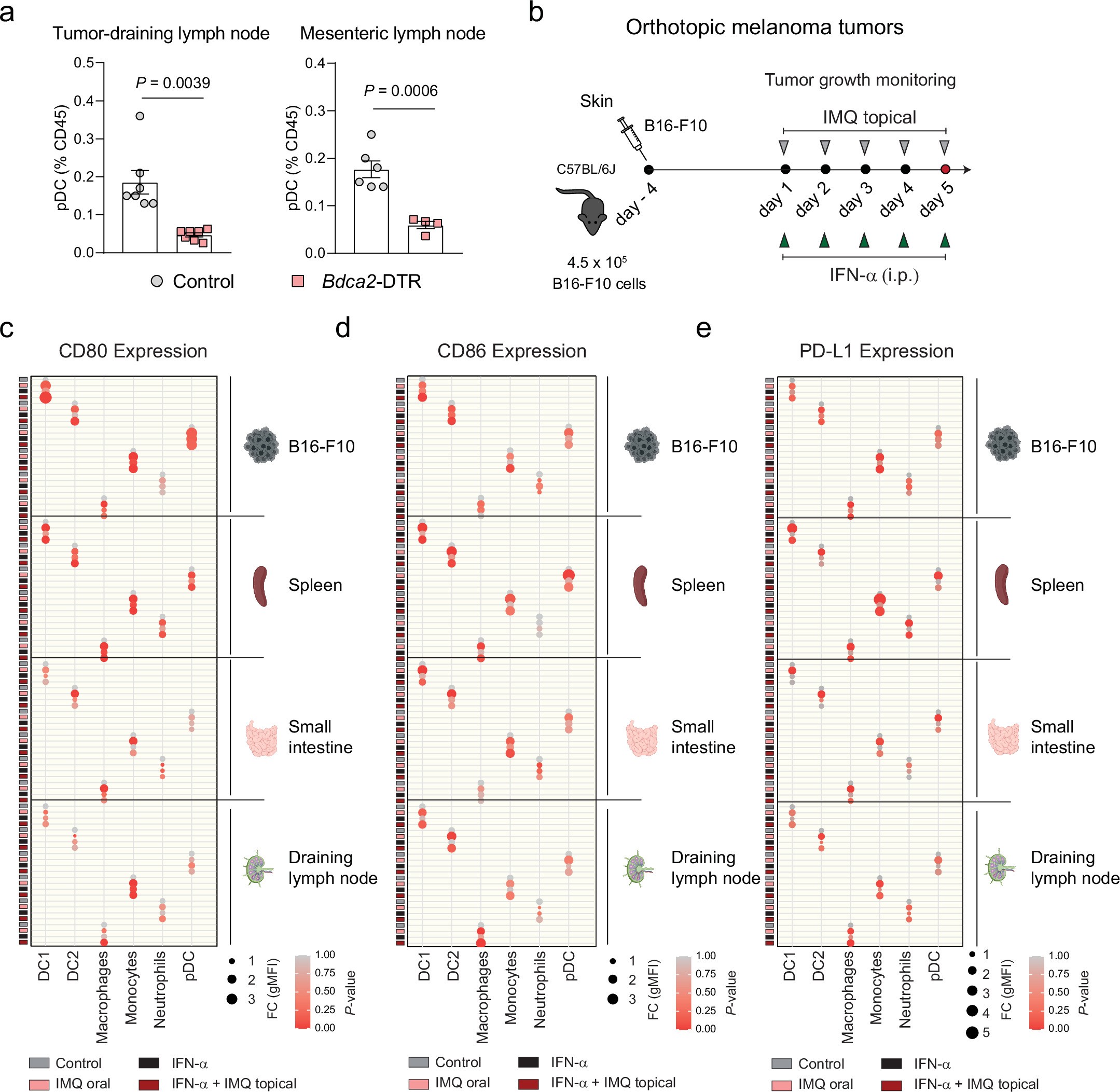
Extended Data Fig. 2: IFN-α induces maturation on myeloid cells across tissues.

a, pDC depletion in Bdca2-DTR mice treated with Diphtheria toxin (DT) for 5 consecutive days. Mice were administered DT (4.5 ng DT/g, i.p.) every day, starting one day prior to IMQ treatment. pDCs are shown as the percentage among immune cells (CD45+ cells) in tumor-draining (td-LN) and mesenteric lymph nodes (m-LN). (Control: n = 7 td-LN, n = 6 m-LN; Bdca2-DTR: n = 7 td-LN, n = 4 m-LN; n is the number of mice pooled from 2 independent experiments). b, Schematic representation of the murine orthotopic melanoma model employed for IFN-α treatment: 4.5 ×105 B16-F10 tumor cells were subcutaneously injected. IMQ treatment topical was done for five consecutive days in combination with recombinant IFN-α (10.000 U, i.p.). c, Expression of CD80 on myeloid cells across tissues. B16-F10 tumor-bearing mice were treated as described in (Fig. 3c). Dot plot shows the fold change (dot size) in the geometric mean fluorescence intensity (gMFI) on myeloid cells of treated mice to the control. Dot color indicates statistical significance, calculated using two-way ANOVA. In c-e n = 3 mice per group from 1 experiment. d, Expression of CD86 on myeloid cells across tissues as described in (c). e, Expression of PD-L1 on myeloid cells across tissues as described in (c). Bar graphs are plotted as mean ± SEM. Dots in (a) represent biological replicates. P values were calculated using unpaired, two-tailed t-tests with Welch´s correction (a). Dot plot graphs are plotted as mean (dot size) + P values (dot color).