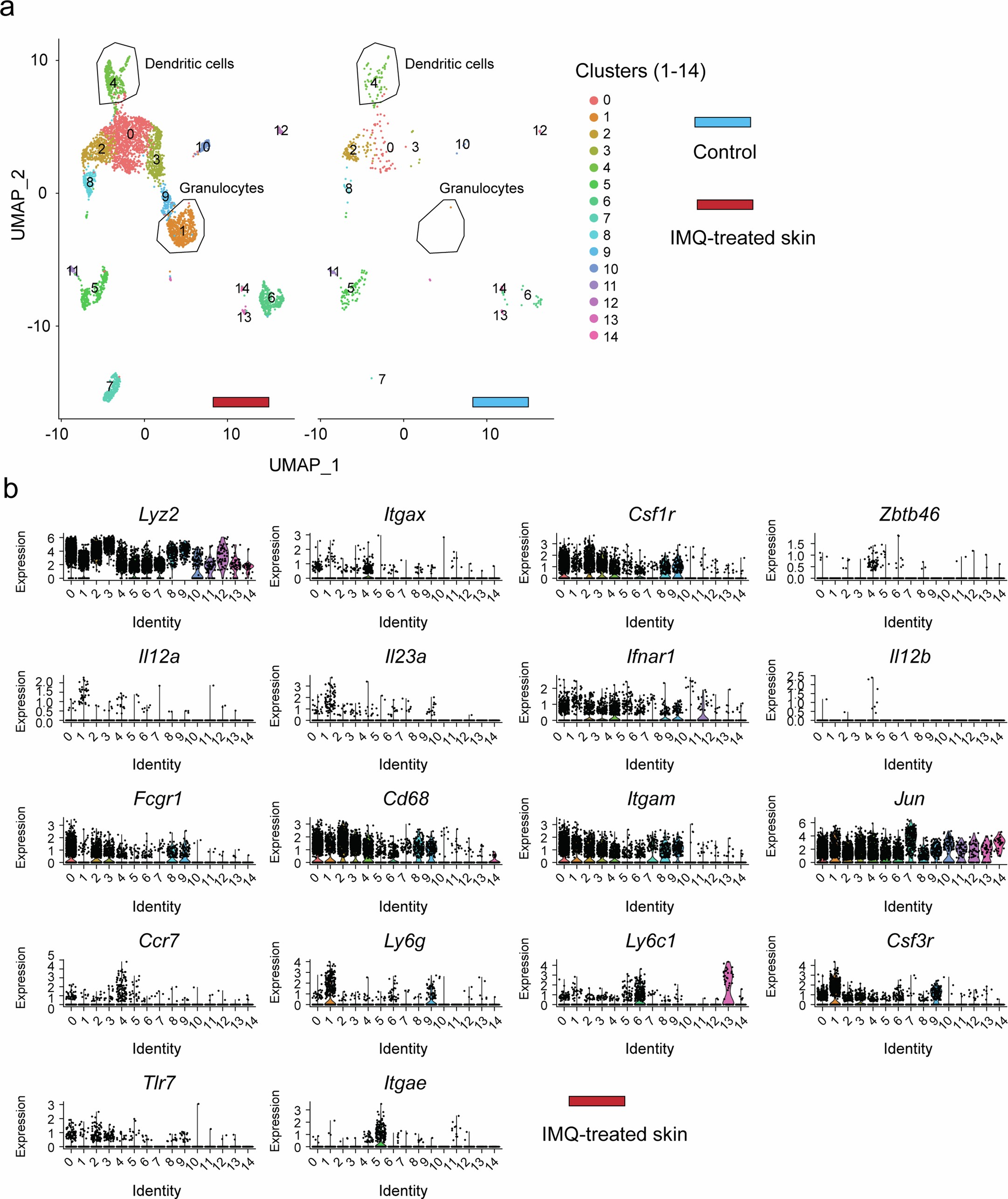
Extended Data Fig. 5: Dendritic cells are the primary source of IL-12 in IMQ-treated skin.

Uniform Manifold Approximation and Projection (UMAP) generated from a previously published scRNA-seq dataset (GSE150361) comparing immune cells in IMQ-treated skin to untreated control. Violin plots show the expression levels of indicated mRNA transcripts in the scRNA-Seq dataset described in (a). Signature genes that are associated with DCs (for example, Zbtb46 and Itgax) or macrophages (for example, Fcgr1, Cd68) are displayed in (b).