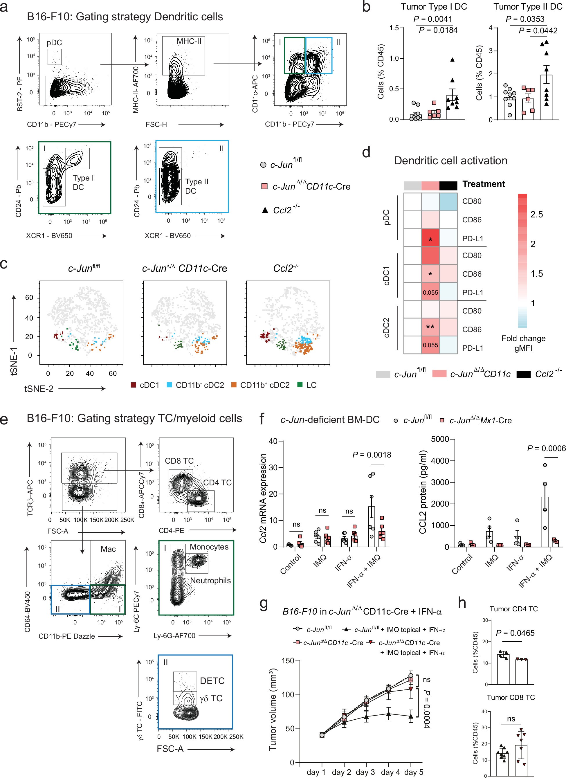
Extended Data Fig. 7: Impact of c-Jun-CCL2 signaling on the immune cell profile of IMQ-treated B16 tumors.

a, Gating strategy to identify pDCs and Type I (CD11b-CD24+XCR1+) and Type II DCs (CD11b+CD24-XCR1-) in B16-F10 tumor-bearing mice at therapy end point (Day 8). b, Frequency of Type I and Type II DCs identified as defined in (a). (c-Junfl/fl n = 9, c-JunΔ/ΔCD11c-Cre n = 6, Ccl2−/− n = 8; n is the number of mice pooled from 3 independent experiments). c, t-SNE plots show the distribution of DC subpopulations in B16-F10 tumors from (a). t-SNE analysis was performed on CD45+CD64-MHC-II+ immune cells (n = 3 mice per group; 1000 cells) with the surface markers for CD11b, CD11c, CD24 and XCR1. d, Heatmap shows expression of the maturation markers CD80, CD86 and PD-L1 on DCs within B16-F10 tumors at end of combination therapy (Day 5). The fold change of the geometric mean fluorescence intensity is shown. c-JunΔ/ΔCD11c-Cre or Ccl2−/− DC activation markers are compared to the control (c-Junfl/fl). (n = 3 mice per group from 1 experiment). *P < 0.05, ** P < 0.01 and *** P < 0.001. e, Gating strategy to identify T cells (TC; TCRβ+) positive for CD4 or CD8α, monocytes (CD11b+ Ly6-C+Ly6-G-), neutrophils (CD11b+ Ly6-CintLy6-G+) and γδ T cells (TCRγδint) in B16-F10 tumor-bearing mice on IMQ-therapy end point (Day 8). f, CCL2 expression levels were assessed in BM-DCs of the indicated genotype using qRT–PCR (left) and ELISA (right) assays. The cells were treated as described in Extended Data Fig. 6a. (Left: n = 6 mice per group from 3 independent experiments, Right: c-Junfl/fl: n = 4 mice per group, c-JunΔ/ΔCD11c-Cre n = 3 mice per group from 1 experiment). g, B16-F10 tumors were implanted in c-Junfl/fl and c-JunΔ/ΔCD11c-Cre mice treated topically with IMQ, and systemically with IFN-α (see Extended Data Fig. 2b). (c-Junfl/f: n = 6, IMQ topical + IFN-α n = 7, c-JunΔ/ΔCD11c-Cre: n = 8, IMQ topical + IFN-α n = 8, n is the number of mice pooled from 2 independent experiments). h, Tumor-immune cell infiltrate was analyzed by flow cytometry in B16-F10 tumors from (g). IMQ topical + IFN-α: c-Junfl/fl n = 4 CD4, n = 8 CD8 TC; c-JunΔ/ΔCD11c-Cre n = 3 CD4, n = 7 CD8 TC; n is the number of mice pooled from 2 independent experiments (CD8) or 1 experiment (CD4 TC). Data are plotted as mean ± SEM. Dots in b, f and h represent biological replicates. P‐values were calculated using unpaired, two-tailed t-tests with Welch´s correction (h), one-way ANOVA with Tukey´s post-test (b) and two-way ANOVA with Sidak´s post-test (d, f, g).