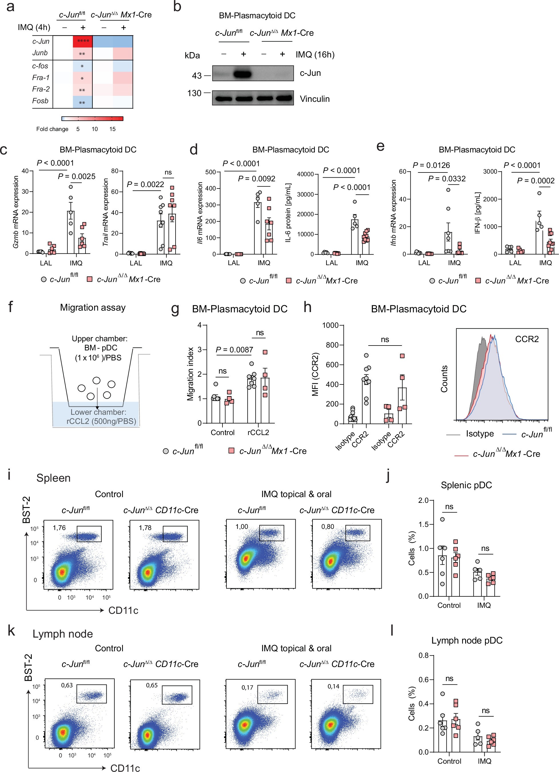
Extended Data Fig. 8: Role of c-Jun in the development and function of pDCs.

a, Heatmap depicts AP-1 family member expression in c-Junfl/fl and c-JunΔ/ΔMx1-Cre bone-marrow-derived (BM) -pDCs stimulated with IMQ (4 h). The heatmap shows the fold change compared to LAL-treated c-Junfl/fl BM-pDCs as determined by qRT–PCR analysis. Asterisk shows significant differences in c-Junfl/fl IMQ versus c-Junfl/fl control BM-pDCs. Data are pooled from 5 independent experiments. b, Western blot of c-Jun protein in c-Junfl/fl and c-JunΔ/ΔMx1-Cre BM-pDCs stimulated with IMQ (16 h). c, Gzmb and Trail mRNA expression levels were analyzed by qRT–PCR in BM-pDCs stimulated with IMQ (4 h). (Gzmb: c-Junfl/fl n = 5 mice, c-JunΔ/ΔMx1-Cre n = 6 mice; Trail: LAL group n = 7 mice, IMQ group n = 8 mice; Data are pooled from 3 (Gzmb) and 4 (Trail) independent experiments). d, qRT–PCR detection of Il6 mRNA (4 h) and ELISA detection of IL-6 protein (12 h) was performed on IMQ-stimulated BM-pDCs. (mRNA: n = 6 and IMQ: c-Junfl/fl n = 5, c-JunΔ/ΔMx1-Cre n = 7; Protein: n = 5 and c-JunΔ/ΔMx1-Cre: n = 7, IMQ n = 9; n is the number of mice pooled from 3 independent experiments). e, Ifnb mRNA and IFN- β protein levels were determined in BM-pDCs as described in (d). (mRNA: n = 7 and c-Junfl/fl n = 8, Protein: n = 5 and c-JunΔ/ΔMx1-Cre: n = 5, IMQ n = 9; n is the number of mice pooled from 4 independent experiments). f, pDC migration assay: BM-pDCs were allowed to migrate towards rCCL2 (3 h). g, Migration index of c-Junfl/fl and c-JunΔ/ΔMx1-Cre BM-pDCs in a migration assay performed as described in (f). (n = 4 per group and c-Junfl/fl: n = 8, rCCL2 n = 4; n is the number of mice pooled from 5 independent experiments). h, Flow cytometric analysis of CCR2 expression on BM-pDCs. Left: Mean Fluorescence Intensity of CCR2. Right: Representative histograms. (n = 4 per group and c-Junfl/fl: Isotype n = 10, CCR2 n = 9; n is the number of mice from 4 independent experiments). i, j, k, l Splenic pDCs (i) or lymph node pDCs (k) in c-Junfl/fl and c-JunΔ/ΔCD11c-Cre mice treated with IMQ topically and orally (12 h) are shown in flow cytometry plots. Frequency of splenic pDCs (j) and lymph node pDCs (l) is shown among live, single cells. (n = 6 mice per group and n = 5 in the c-Junfl/fl: IMQ group (j, l); n is the number of mice pooled from 2 (j, l) independent experiments). Data are shown as mean ± SEM. Dots in c-e, g, h, j and l represent biological replicates. P‐values were calculated by unpaired, two-tailed t-test (a), and two-way ANOVA with Tukey´s post-test (c-e, g, h, j and l).