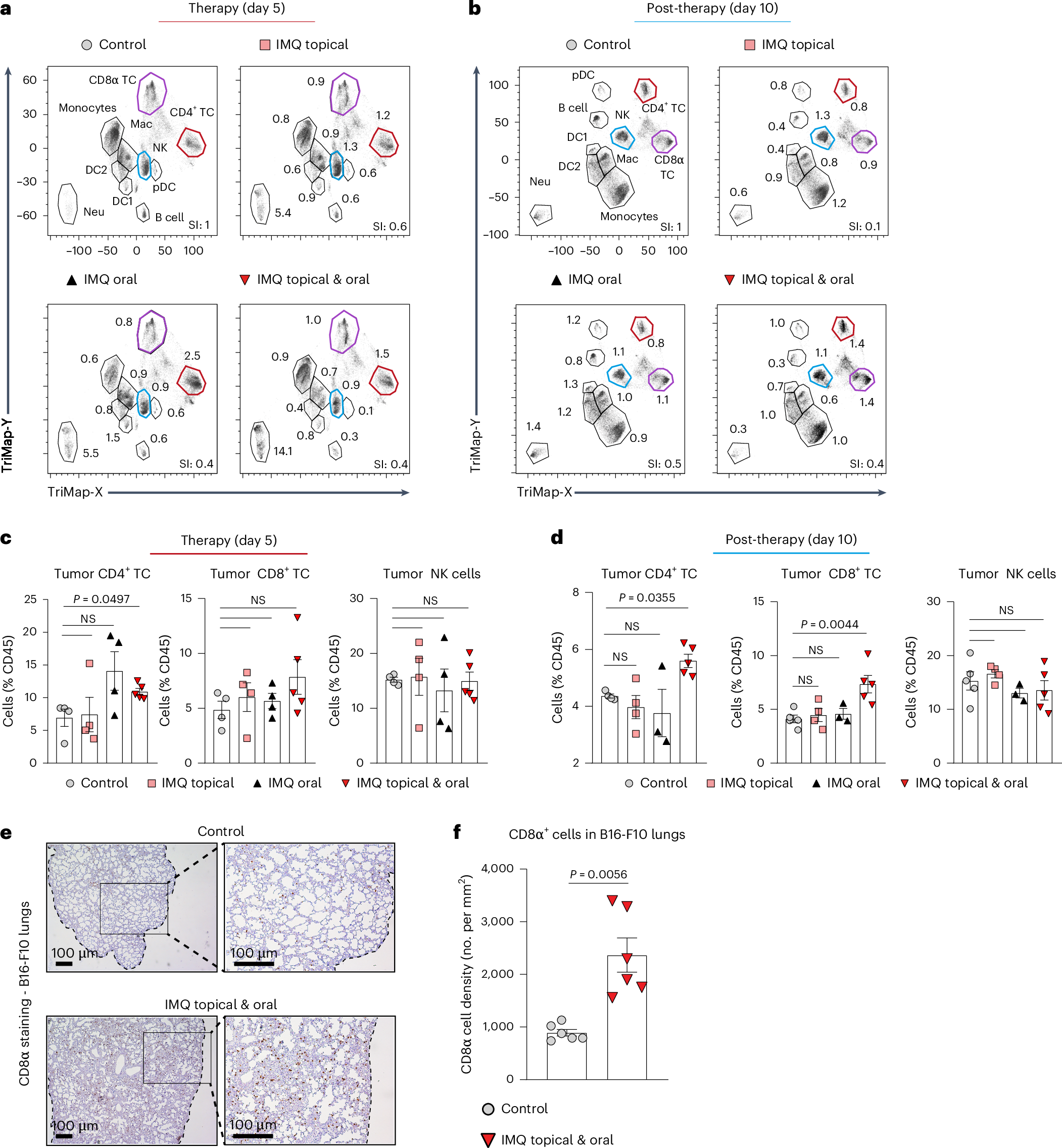
Fig. 7: Combination therapy promotes a distant CD8+ T cell response.

a, TriMap plot of immune cells (CD45+) in B16-F10 tumor-bearing mice (day 5) treated as indicated. Clusters are annotated in the top-left plot. The markers used were B220, BST-2, CD3, CD4, CD8a, CD11b, CD11c, CD64, CD103, Gr-1, Ly6-C, Ly6-G, MHC-II, NK1.1, TCRβ and XCR1. Differences in the immune cell composition to the control are shown as fold change for each cluster, and are summarized in the SI. n = 3 mice were concatenated per treatment condition. b, TriMap Plot of immune cells (CD45+) in B16-F10 tumor-bearing mice post-therapy (day 10) plotted as described in a. c, Frequency of CD4+ or CD8α T cells and NK cells was assessed by flow cytometry in B16-F10 tumors of mice (day 5) after treatment with IMQ: topical, oral and topical plus oral. n = 4 mice per group and n = 5 mice in the IMQ topical and oral group; data are from one experiment. d, Frequency of CD4+ or CD8α T cells and NK cells was analyzed by flow cytometry in B16-F10 tumors of mice (day 10) post-treatment with IMQ: topical, oral and topical plus oral. Control: n = 5, IMQ: topical n = 4, oral n = 3, topical and oral n = 5; n is the number of mice from one experiment. e, CD8α staining of B16-F10 colonized lungs at therapy end point (day 5) are shown. Metastasis was induced as described in Fig. 1i. Inset provides an enlarged view of the marked area. The black-dotted line shows the lung tissue border. Magnification, ×4 (left), ×10 (right). Scale bar, 100 µm. f, Enumeration of CD8α-positive cells in B16-F10 colonized lungs was performed by counting CD8α-stained sections, as shown in e. n = 6 mice per group; data are pooled from two independent experiment. Data are shown as mean ± s.e.m. Dots in c, d and f represent biological replicates. P values were calculated using unpaired, two-tailed t-test with Welch’s correction (f), Brown–Forsythe and Welch ANOVA test (c) and one-way ANOVA with Dunnett’s post-test (d).