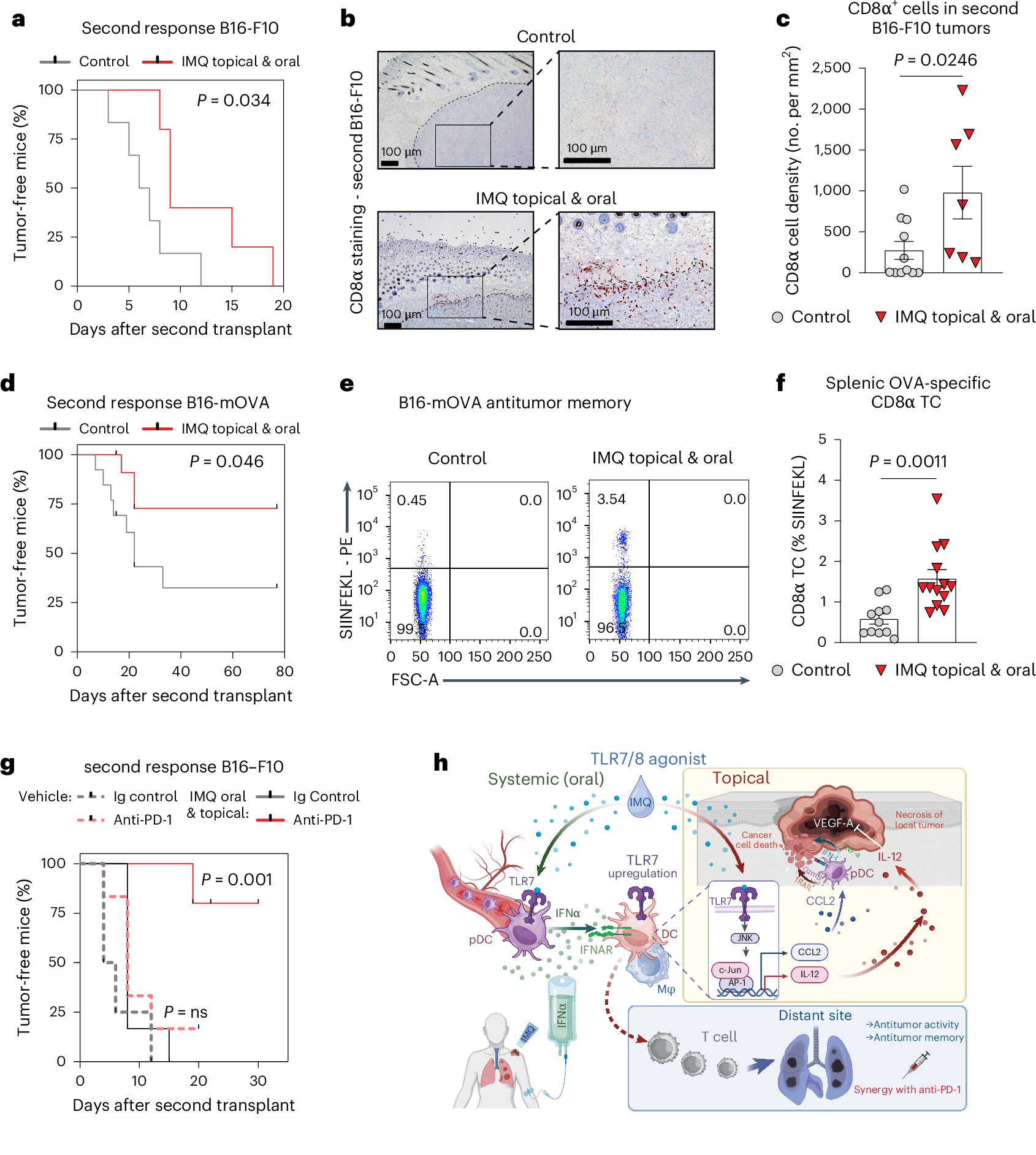
Fig. 8: Combination therapy induces a memory CD8+ T cell response.

a, Survival curve depicting the tumor-free time after tumor rechallenge with B16-F10 melanoma, following the memory model described in Extended Data Fig. 10a. Control n = 5, IMQ topical and oral n = 6; n is the number of mice pooled from two independent experiments. b, Immunohistochemistry CD8α staining in re-challenged B16-F10 tumors as described in a. The black-dotted line demarcates the tumor from the dermis. The inset gives an enlarged view. Magnification, ×4 (left), ×10 (right). Scale bar, 100 µm. c, Quantification of CD8α-positive cells from b. Control n = 11, IMQ topical and oral n = 7; n is the number of mice pooled from two independent experiments. d, Survival curve depicting the tumor-free time after tumor rechallenge with B16-mOVA melanoma. Control n = 13, IMQ topical and oral n = 13; n is the number of mice pooled from two independent experiments. e, Representative flow cytometry plots show SIINFEKL-positive CD8α T cells in the spleen 2 days after rechallenge with B16-mOVA. Cells were pre-gated on CD19−, TCRβ+, CD8α+. f, Quantification of splenic OVA-specific CD8α T cells from e. Control n = 11, IMQ topical and oral n = 13; n is the number of mice pooled from two independent experiments. g, Survival curve depicting the tumor-free time after tumor rechallenge with B16-F10 melanoma. Before resection mice received anti-PD-1 (200 µg) every other day (three times) and/or combination therapy (5 days). Ig control n = 4, anti-PD-1 n = 6; IMQ topical and oral: Ig control n = 6, anti-PD-1 n = 5; n is the number of mice pooled from two independent experiments. h, Graphical abstract: systemic IFN-I upregulates TLR7 expression on DCs/macrophages in the TME. Topical IMQ stimulates these sensitized cells to produce IL-12, which acts directly on tumor cells and blocks angiogenesis, resulting in necrosis. This two-hit treatment promotes CD8+ T cell antitumor immunity at distant sites, including memory formation and synergizes with PD-1 checkpoint blockade. Bar graphs are shown as mean ± s.e.m. Dots in c and f represent biological replicates. Survival curves are shown as percent, censored points only and no error bars. P values were calculated using unpaired, two-tailed t-test (f) and two-tailed Mann–Whitney U-test (c) or log-rank (Mantel–Cox) test (a,d,g).