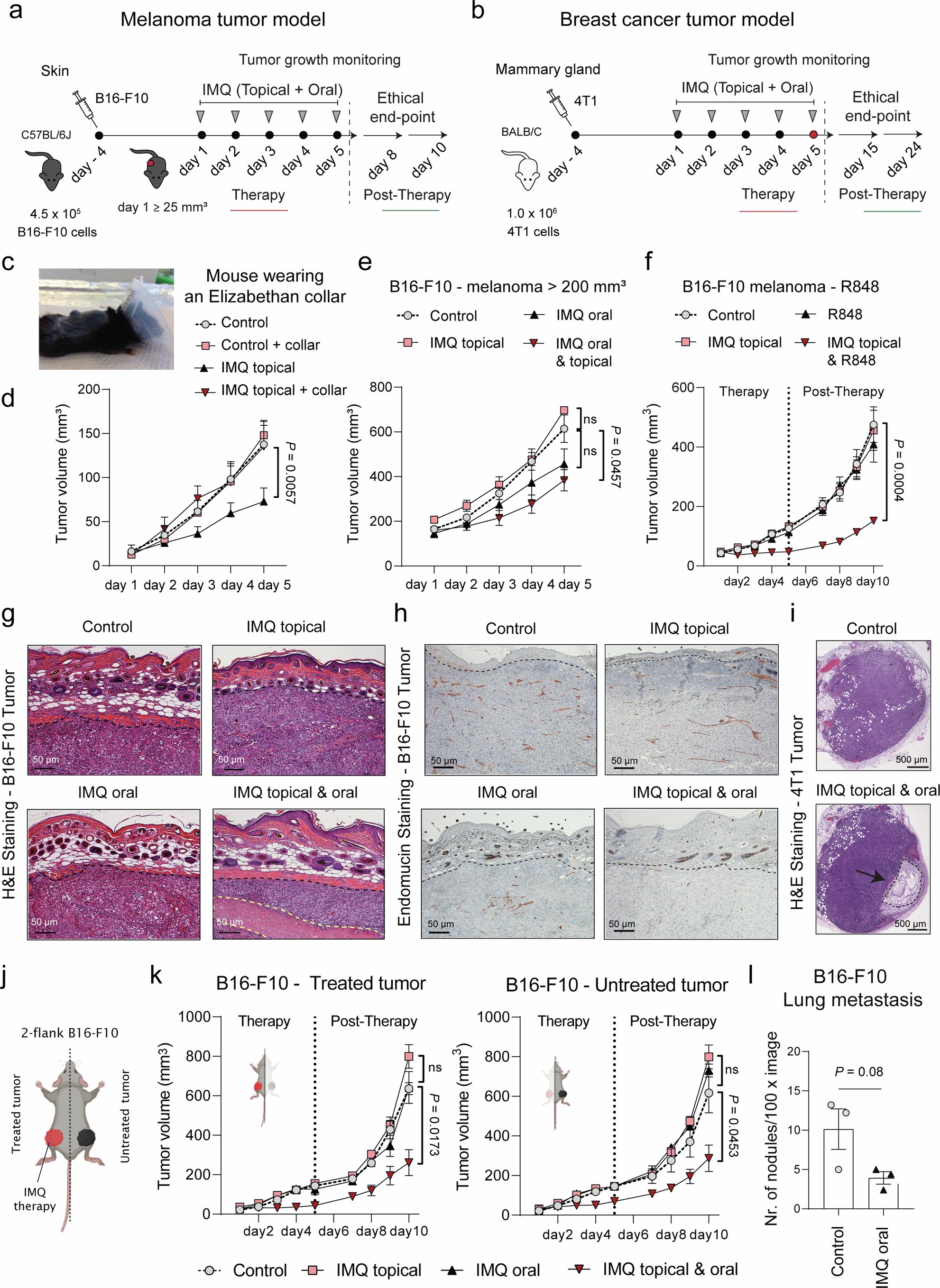
Extended Data Fig. 1: Oral and topical IMQ therapy induces tumor regression with necrosis.

a, b, Scheme of the murine orthotopic tumor models employed. B16-F10 (a) or 4T1 (b) tumor cells were intradermally injected. IMQ was administered for five consecutive days (Therapy). Tumors were monitored after treatment (Post-Therapy). c, Representative picture of a tumor-bearing mouse wearing a collar. d, e, B16-F10 tumor growth curves in mice treated with IMQ, comparing mice with or without an Elizabethan collar (d) (n = 7 mice per group and in the Control group n = 6) or in mice where IMQ treatment was started when tumors had a size of 200 mm³ (e). (Control n = 5, IMQ: oral n = 3, topical n = 3, topical &oral n = 5). n is the number of mice pooled from (d) 2 independent experiments or from 1 experiment (e). f, Tumor growth (B16-F10) was monitored in mice treated topically with IMQ, orally with R848, or with a combination of both. (Control n = 4, R848 n = 3, IMQ: topical n = 3, topical &R848 n = 4; n is the number of mice from 1 experiment). g, Representative pictures of B16-F10 tumors (Fig. 1e) stained with hematoxylin and eosin. The black-dotted line demarcates the tumor boarder and the yellow line the necrotic area. Magnification: 10x. Scale bar: 50 µm. h, Immunohistochemistry staining of Endomucin in B16-F10 tumors treated as indicated, and described in (Fig. 1f). Magnification: 10x. Scale bar: 50 µm. i, Representative pictures of 4T1 breast cancer tumors (Fig. 1g) stained with hematoxylin and eosin. The arrow indicates the necrotic area. Magnification: 4x. Scale bar: 500 µm. j, 2-flank tumor model. B16-F10 cells were injected in both flanks. (left: Treated and right: Untreated). k, Tumor volume for treated (left graph) and untreated (right graph) B16-F10 tumors in a 2-flank B16-F10 tumor model described in (j). (Control n = 3, IMQ: oral n = 3, topical n = 3, topical & oral n = 5; n is the number of mice from 1 experiment). l, Quantification of lung metastasis in B16-F10 melanoma-bearing mice as described in (Fig. 1i). (n = 3 mice per group from 1 experiment). Data are shown as mean ± SEM. Dots in l represent biological replicates. P‐values were calculated using unpaired, two-tailed t-test (l) and two-way ANOVA with Tukey´s (d–f) or Dunnett´s post-test (k).