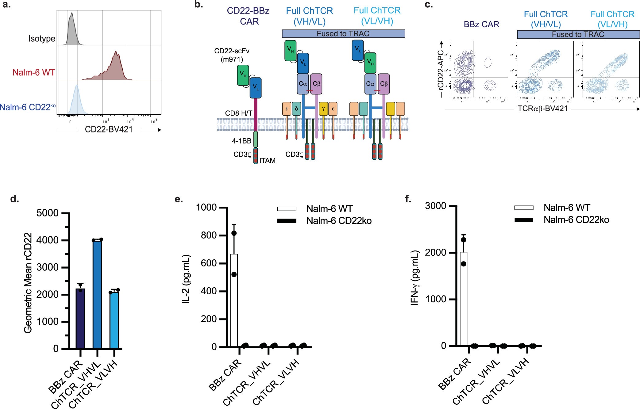
Extended Data Fig. 5: TRAC usage does not improve m971-based ChTCR T cell functions.

a. CD22 expression measured by flow cytometry on Nalm-6 WT or CD22ko. b. Schematic of anti-CD22 CAR and Full ChTCRs using m971 scFv in VH/VL or VL/VH orientation fused to TRAC. c. Representative flow plots showing expression of CD22-specific CAR and Full ChTCRs in primary CD8+ T cells (TCRα/β-BV421 and rCD22-APC). d. Geometric mean ± SD of rCD22-protein-APC bound to receptors (n = 2 independent experiments). e. and f. Concentration of IL-2 (e) or IFN-γ (f) in supernatant after overnight co-culture of CAR and ChTCR T cells with the indicated Nalm-6 cells (mean ± SD, n = 2 independent experiments).