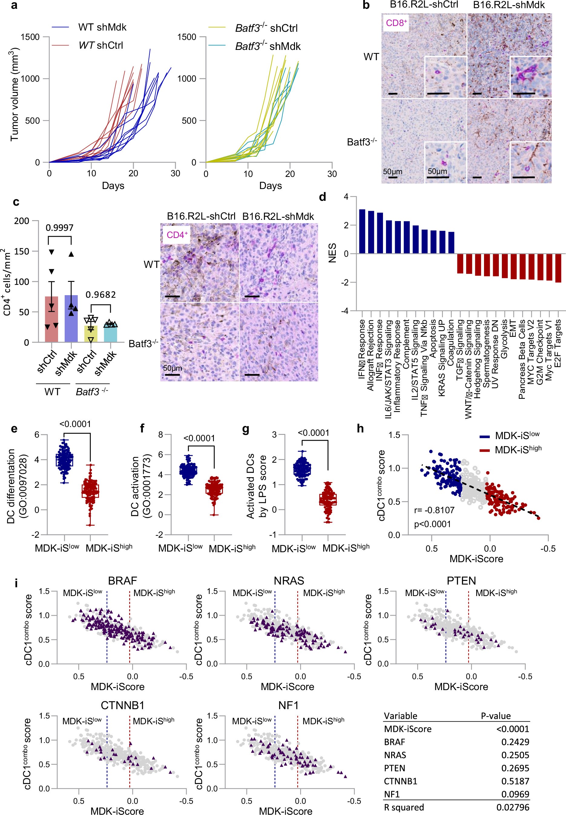
Extended Data Fig. 2: Impact of MDK on cDC1-associated features.

(a) Growth curves of B16.R2L-shCtrl and -shMdk implanted cells, inoculated in WT or Batf3-deficient mice (Batf3-/-). The number of animals used were n = 9 (WT, shCtrl); n = 9 (WT, shMdk); n = 9 (Batf3-/-, shCtrl) and n = 8 mice (Batf3-/-, shMdk). (b) Immunostaining of intratumoral CD8+ T cells (pink) of B16.R2L (shCtrl vs shMdk) from WT or Batf3-/- mice. Shown are representative images of whole lesion sections of animals in (a), for samples sizes as follows: n = 4 (WT, shCtrl); n = 4 (WT, shMdk); n = 5 (Batf3-/-, shCtrl) and n = 5 tumors (Batf3-/-, shMdk). Scale bar = 50 μm. (c) Left: Quantification of intratumoral CD4+ T cells by mm2 in allografts of B16.R2L generated by implantation in WT mice (shCtrl, n = 5; shMdk, n = 4) or Batf3-/- mice (shCtrl, n = 5; shMdk, n = 4). Data represented as mean +/- SEM. One-way ANOVA corrected for multiple comparisons with Tukey test. Right: Representative images of B16.R2L tumors generated in WT mice as in the left panel, shCtrl, n = 5, and shMdk, n = 4). Data are also shown for similar analyses, but in Batf3-/- mice (shCtrl, n = 5; shMdk, n = 4) Scale bar = 50 μm. (d) Normalized Enrichment Scores (NES) by GSEA of’Hallmarks’ in MDK-iSlow (blue, n = 121) vs MDK-iShigh (red, n = 121) patients. (e-g) Enrichment of the DC differentiation (GO:0097028), DC activation (GO:0001773) and “LPS-activated DCs” (Ref. 23) signatures in MDK-iSlow (n = 121) and MDK-iShigh (n = 121) melanoma patients calculated by ssGSEA. Unpaired two-tailed t-test with Mann-Whitney test was applied. Box plots show median values (center lines), 25th and 75th percentiles (box edges) and minimum and maximum values (whiskers), with individual values plotted. (h) Correlation of the cDC1combo gene set enrichment score by ssGSEA and the MDK-iScore in TCGA metastatic melanoma (met-SKCM) patients (n = 364). Correlation was calculated with two-tailed Pearson correlation coefficient. (i) Distribution of patients from TCGA metastatic melanoma (met-SKCM; n = 364) that have a mutation in BRAF, NRAS, PTEN, CTNNB1 or NF1 (represented as purple triangles) overlaid in the correlation chart of the cDC1combo score vs the MDK-iScore (as in Extended Data Fig. 2h). Multiple linear regression was used to evaluate correlation between mutations and the MDK-iScore for each patient.