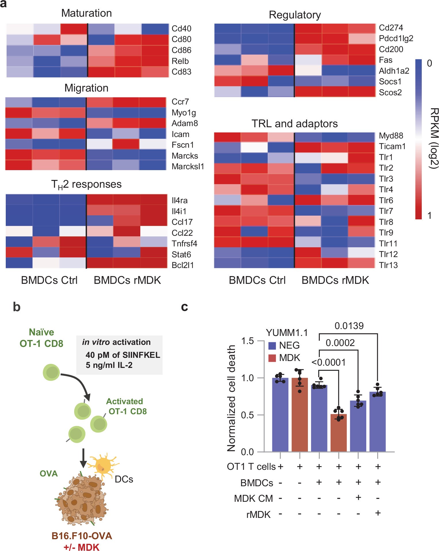
Extended Data Fig. 7: Comparison between rMDK-treated BMDCs vs mregDC signatures.

(a) Heatmaps of genes that define a mregDC signature18 (including genes involved in DCs maturation, migration, Th2 responses, regulatory DCs, and TLR responses) in BMDCs treated with rMDK or Control (n = 3 independent mice per group). Data derived from transcriptomic analysis of Fig. 6a. Scale bar corresponds to reads per kilobase million (RPKM, log2 scale) normalized per gene (0 = min, 1 = max). (b) Summary drawing of the killing inhibition experiment: Naïve OT-1 CD8+ T cells were primed in vitro by the addition of SIINFKEL (40pM) and IL-2 (5 ng/ml). Then, these in vitro-primed OT-1 CD8+ T cells were co-cultured with BMDCs and B16.F10 melanoma cells expressing OVA + /- MDK. Next day, killing was measured by the staining of DAPI and Annexin V. (c) OT-1 T cell killing of YUMM1.1-OVA-NEG (blue) and -MDK cells (red) in the presence or absence of BMDCs preincubated or not with tumor conditioned media from YUMM1.1-OVA-MDK or with rMDK (10 ng/ml). Sample size: YUMM1.1-OVA-NEG + OT-I, n = 5; YUMM1.1-OVA-MDK + OT-I, n = 6; YUMM1.1-OVA-NEG + OT-I + BMDCs, n = 6; YUMM1.1-OVA-MDK + OT-I + BMDCs, n = 6; YUMM1.1-OVA-NEG + MDK CM + OT-I + BMDCs, n = 6; YUMM1.1-OVA-NEG + rMDK + OT-I + BMDCs, n = 6. Data represented as mean +/- SEM. Significance assessed by unpaired two-tailed t-test.