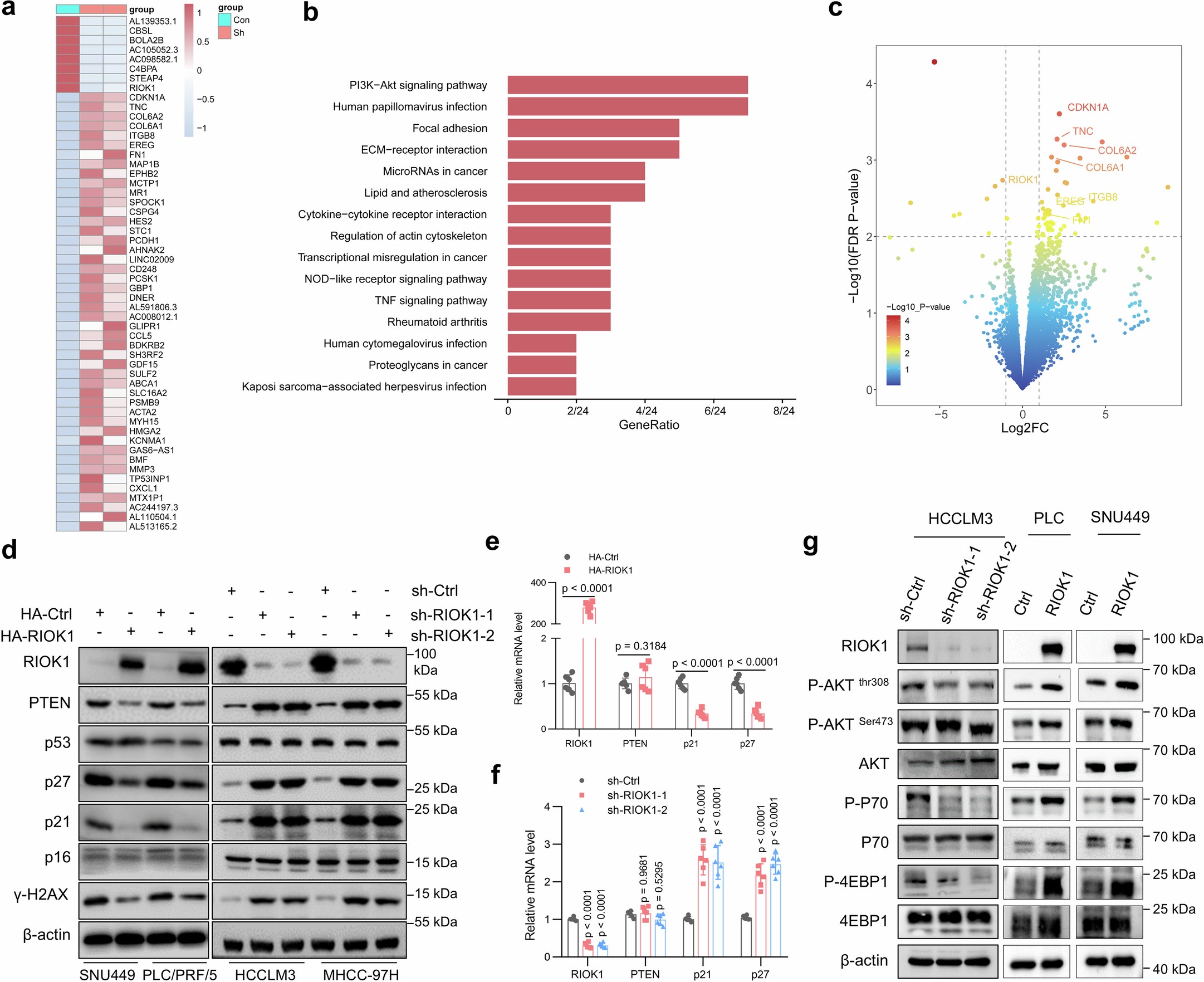
Extended Data Fig. 2: RIOK1 is associated with the PI3K/AKT pathway in HCC cells.

a-c, Heatmap of markedly differentially expressed genes based on RNA-seq analysis of HCCLM3 cells without or with knockdown of RIOK1 (a, n = 1 independent culture per cell line). KEGG pathway enrichment analysis of differentially expressed genes after RIOK1 knockdown (b). Volcano plot depicting differentially expressed genes from (a), highlighting those associated with the PI3K/AKT pathway (c). d–f, Expression of RIOK1, PTEN, p53, p27, p21, p16 and γ-H2AX in HCC cell lines after manipulating RIOK1. Western blot analysis after overexpressing HA–RIOK1 in SNU449 or PLC/PRF/5 cells (left) or after shRNA knockdown of RIOK1 in HCCLM3 and MHCC-97H cells (right) (d). QPCR analysis of mRNA levels of RIOK1, PTEN, p21 and p27 in SNU449 cells (e) or HCCLM3 cells (f) after RIOK1 overexpression (Ctrl and HA–RIOK1) and knockdown (sh-ctrl, sh-RIOK-1 and sh-RIOK-2), respectively (n = 3 independent experiments, 2 technical replicates). Error bars indicate mean ± SD. Data were analyzed by two-way ANOVA with Tukey’s multiple comparisons test. g, Western blot analysis of AKT-mTORC1 signaling pathway proteins levels in SNU449 and PLC cells transduced with control or RIOK1 overexpression constructs or HCCLM3 transduced with shRNA-ctrl, shRIOK1-1 and shRIOK1-2 constructs for 48 h, respectively. All blots are representative of n = 3 independent experiments.