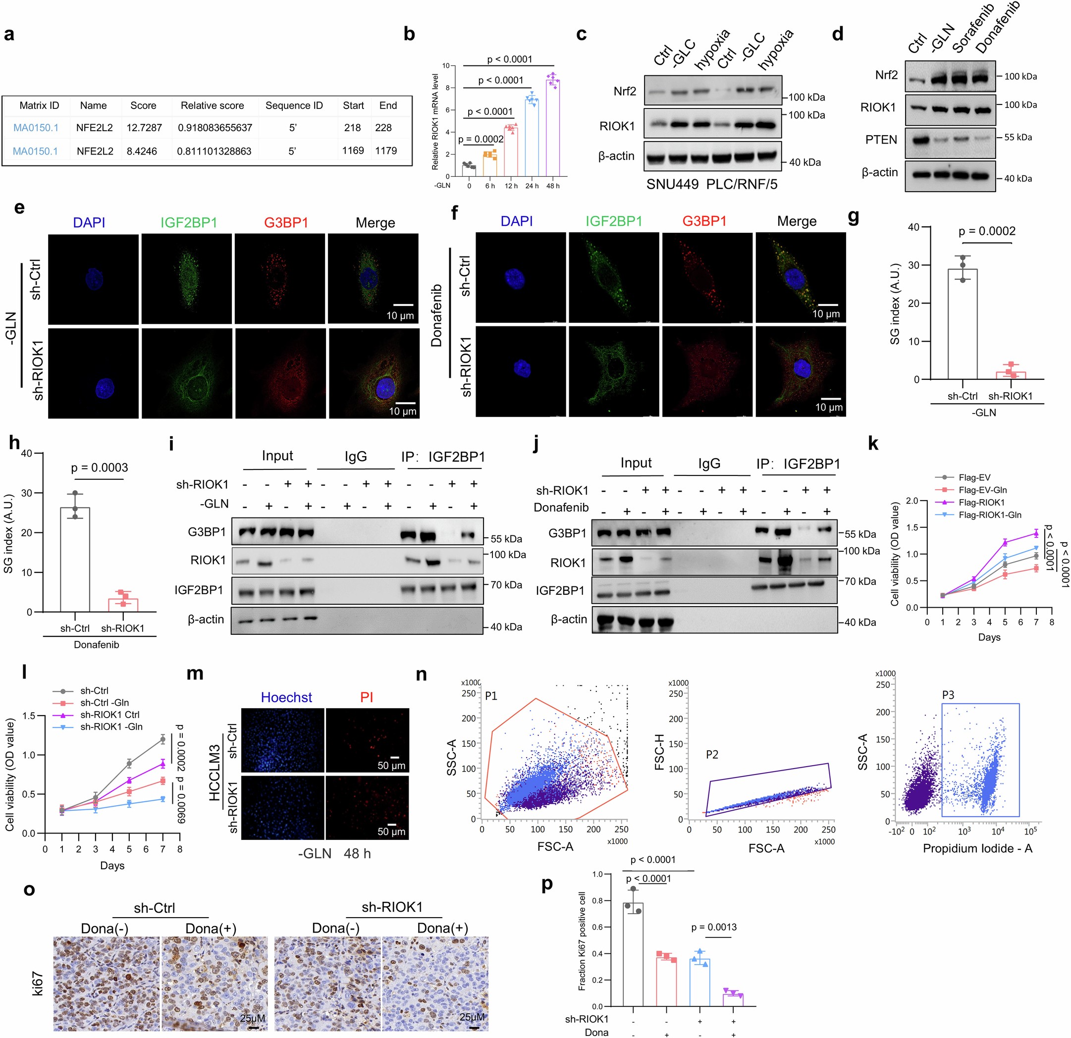
Extended Data Fig. 5: RIOK1 ablation enhances the sensitivity of HCC cells to stress.

a, Analysis of the proximal promoter region of RIOK1 using JASPAR reveals two high-scoring binding motifs for NRF2. b, QPCR analyses of RIOK1 mRNA expression in SNU449 cells cultured under normal or glutamine starvation (-GLN) conditions for up to 48 h. n = 3 independent experiments, 2 biological replicates/experiments. c, Immunoblotting of SNU449 and PLC/RNF/5 cells stimulated by glucose deficiency and hypoxia. d, Western blotting analysis of HCCLM3 cells stimulated by glutamine deficiency, sorafenib and donafenib. e-h, Confocal images of HCCLM3 cells cultured without GLN for 48 h (e) or transduced with sh-Ctrl or shRIOK1 and treated for 48 h with 10 μM donafenib (f). And the corresponding SG index of GLN deprivation(g)and donafenib (h) based on G3BP1 immunofluorescence were shown. n = 3 independent experiments. i-j, Immunoprecipitations performed using control IgG (IgG-R) or anti-IGF2BP1 in indicated HCCLM3 cells cultured with or without glutamine (i) or donafenib (j) for 48 h. k, Cell viability measurements of indicated SNU449 cells over 1-7 days in the presence or absence of GLN (n = 3 biological replicates/group). l, Cell viability of indicated HCCLM3 cells with or without GLN (n = 3 biological replicates/group). m, Confocal images of indicated HCCLM3 cells cultured for 48 h in the absence of GLN and stained as per panel (Fig. 6n). n = 3 independent experiments. n, Representative gating strategy for analyzing propidium iodide stained HCCLM3 cells death using flow cytometry. The gating strategy was as follows: cells were first gated based on SSC-A/FSC-A to exclude debris, followed by FSC-H/FSC-A to select single cells, and finally SSC-A/PI+ to identify apoptotic cells. o-p, Representative IHC staining against Ki67 (o) in HCCLM3 xenograft tissues treated with vehicle (−) or donafenib (+) (related to Fig. 5s). The fraction Ki67 positive cell was quantified (p, n = 3 independent experiments). Data were analyzed by unpaired, two-tailed Student’s t-tests (g and h), one-way ANOVA with Tukey’s multiple comparisons test (b and p) and two-way ANOVA with Tukey’s multiple comparisons test (k and l). All quantitative data are represented as mean ± SD. All blots are representative of n = 3 independent experiments.