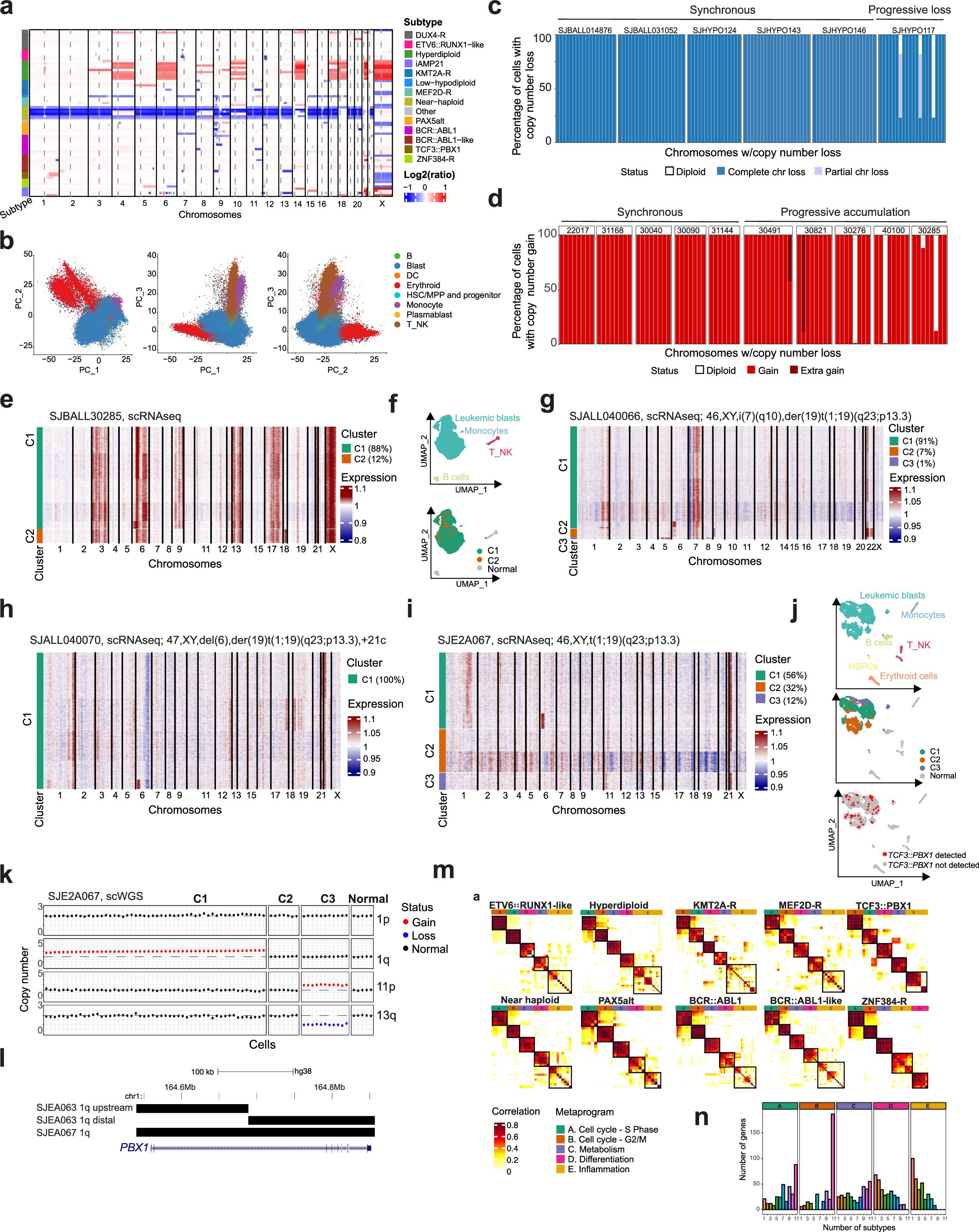
Extended Data Fig. 1: Genetic heterogeneity elucidated by inferCNV.

a) Copy number alterations from whole genome sequencing or SNP array in B-ALL samples analyzed by scRNA-seq. Copy number changes are depicted in red for copy number gains and in blue for copy number losses. Only samples with genomic data available are included. b) PCA plots of pairwise view of the top three PCs for cells (n = 489,019) from the 89 single-cell RNA-seq samples colored by cell types. c,d) Bar plots showing inferCNVs in near haploid (c) and hyperdiploid (d) B-ALL. InferCNV heatmap (e) of chromosome gains and UMAP (f) of SJBALL030285_D1. g,h) InferCNV heatmap from SJALL040066 (g) and SJALL040070 (h) with TCF3::PBX1 derived from the unbalanced translocation der(19)t(1;19)(q23;p13.3). SJALL040066 (g) has three CNV clusters sharing gain from PBX1 to 1q telomere, and chr7p loss/7q gain with additional alterations undetectable by bulk sequencing: chr9p loss and chr22 gain in clone 2 (C2); chr5 gain and chr8 gain in clone 3 (C3). SJALL040070 (f) has one CNV clone with gain of 1q region from PBX1 to telomere. i) InferCNV heatmap from SJE2A067 with TCF3::PBX1 fusion derived from balanced translocation t(1;19)(q23;p13.3), showing 3 clusters having distinct gene expression profiles: clone 2 (C2) is the founder clone; clone 1 (C1) is characterized by a gain of a region near the PBX1 gene (chr1: 145002063-206421902); clone 3 (C3) shows loss of chr13. A subset of cells in each sample in e, g, h and i show increased expression of genes on chr6p reflecting cell-cycle associated expression of histone genes rather than copy number variation. j) UMAP representation of cells from SJE2A067 colored by cell type (upper panel), inferCNV group (middle panel) and detection of TCF3::PBX1 fusion (lower panel). k) Scatterplot from scWGS in SJE2A067 showing copy numbers of chr1p, 1q regions upstream and downstream of PBX1, chr11p, chr13q and chr19p. Dotted line indicates diploid DNA content. This analysis revealed multiple distinct clones demonstrating the complex patterns of genetic evolution in samples with TCF3::PBX1. l) Screenshot from UCSC Genome Brower showing genomic coordinates (hg38) of alterations on chr1 in SJE2A063 with amplification of regions both upstream and downstream of PBX1 as derived from two independent events and in SJE2A067 with a single alteration encompassing the PBX1 gene. m) Heatmap showing the pairwise correlations of the sample-level metaprograms using consensus non-negative matrix factorization (cNMF). Each panel includes samples from the same subtype. Clustering identified five coherent malignant gene expression signatures, including A - Cell Cycle (S), B - Cell Cycle (G2/M), C - Metabolism, D - Differentiation, and E - Inflammation. n) Distribution of the number of subtypes expressing the top 30 signature genes in the five metaprograms of different subtypes indicating that most of the signature genes are shared for A - Cell Cycle (S), B - Cell Cycle (G2/M), C - Metabolism, but they are subtype-specific for D - Cell Differentiation, and E - Inflammation.