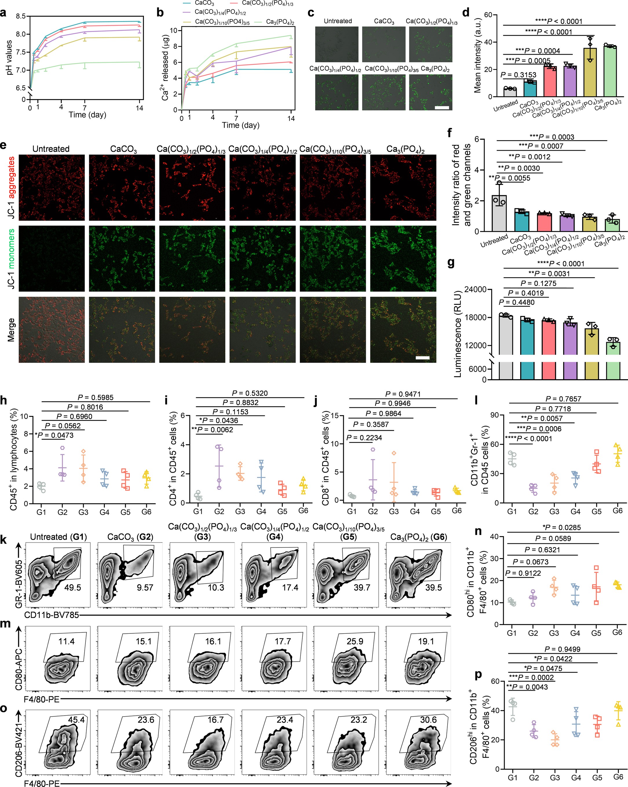
Extended Data Fig. 4: Modulation of TMEs and Ca2+-induced mitochondrial dysfunctions of IL-2-free CaCPs.
From: Long-acting IL-2 release from pressure-fused biomineral tablets promotes antitumor immune response

a, Time-dependent pH value changes of PBS containing pressure-fused CaCPs; n = 3 samples from three independent experiments. b, In vitro accumulated Ca2+ release from CaCPs; n = 3 samples from three independent experiments. c, Confocal fluorescence images of intracellular Ca2+ concentrations in B16F10 tumour cells. Scale bar, 200 μm. d, Relative quantification of Ca2+ concentrations in B16F10 tumour cells; n = 3 cell cultures from three independent experiments. e, JC-1 (5,5′,6,6′-tetrachloro-1,1′,3,3′-tetraethyl-imidacarbocyanine iodide) staining of B16F10 tumour cells treated with CaCPs. The red aggregates and green monomers represented high mitochondrial membrane potentials (normal mitochondrial functions) and low mitochondrial membrane potentials (abnormal mitochondrial functions), respectively. Scale bar, 50 μm. f, Relative quantification of the fluorescence intensity ratios of red and green channels in B16F10 tumour cells; n = 3 cell cultures from three independent experiments. g, Relative ATP levels of B16F10 tumour cells treated with different CaCPs; n = 3 cell cultures from three independent experiments. h-j, Relative quantification of CD45+ cells in lymphocytes (h), CD4+ cells in CD45+ cells (i), and CD8+ cells in CD45+ cells (j); n = 4 independent tumour samples from one experiment. k,l, Representative flow cytometric analysis images (k) and relative quantification (l) of MDSCs (CD11b+Gr-1+, myeloid-derived suppressor cells) gating on CD45+ cells; n = 4 independent tumour samples from one experiment. m,n, Representative flow cytometric analysis images (m) and relative quantification (n) of M1-like macrophages (CD80hi) gating on F4/80+CD11b+CD45+ cells; n = 4 independent tumour samples from one experiment. o,p, Representative flow cytometric analysis images (o) and relative quantification (p) of M2-like macrophages (CD206hi) gating on F4/80+CD11b+CD45+ cells; n = 4 independent tumour samples from one experiment. Statistical significance was calculated via one-way ANOVA with a Dunnett’s multiple comparisons test. In a,b,d,f,g, h-j, and l,n,p, data are presented as mean ± s.d.