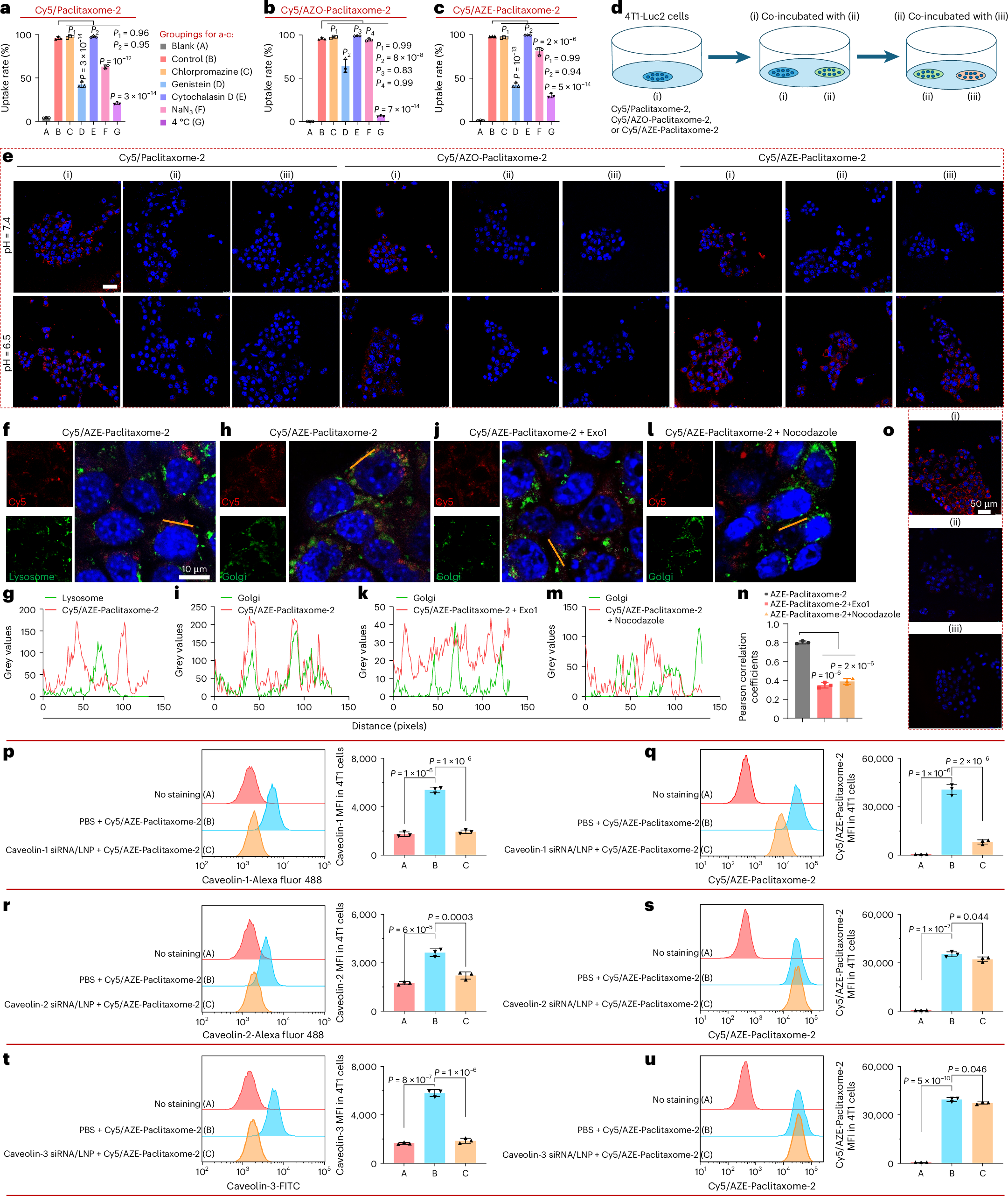
Fig. 4: Intracellular uptake of paclitaxome-2 was via caveolae/Golgi trafficking.

a–c, after 0.5 h of pre-incubation with different endocytic pathway inhibitors (EPIs), 4T1-Luc2 cells were treated with various DSPE–Cy5-tagged paclitaxome-2 for 1 h at pH 6.5 under 37 °C or 4 °C with or without EPI for flow cytometry analysis, Chlorpromazine, clathrin-mediated EPI; Genistein, caveolae-meditated EPI; Cytochalasin D, macropinocytosis EPI; NaN3, ATP energy generation inhibitor. Quantitative uptake for Cy5/paclitaxome-2 (a), Cy5/AZO–paclitaxome-2 (b) and Cy5/AZE–paclitaxome-2 (c). d, Diagram for show the experimental procedures to investigate the transcytosis of various Cy5-labeled paclitaxome-2. 4T1-Luc2 cells on the coverslip (i) were incubated in a medium at pH 6.5 or 7.4 that contained Cy5/paclitaxome-2, Cy5/AZE–paclitaxome-2 or Cy5/AZO–paclitaxome-2. After rinsing, Coverslip (i) was incubated with coverslip (ii), which had cells on it in Cy5-free culture medium. The same procedure was performed again to acquire coverslip (iii) with cells on it. e, Confocal imaging of various Cy5/paclitaxome-2 (red) under pH 7.4 and 6.5 (top and bottom). Scale bars, 25 μm. f–m, Representative colocalization and fluorescence intensity profiles across cells along the selected yellow line with lysosome (f,g) or Golgi (h,i) trackers in 4T1-Luc2 cells treated by Cy5/AZE–paclitaxome-2. Exo1 (50 μM, j,k) or nocodazole (10 μM, l,m) were preincubated with cells for 60 min. Scale bars, 10 μm, (f–m n = 3 biological replicates per group). n, Pixel intensity of Pearson correlation coefficients between Cy5 and Golgi tracker in the whole image were measured by ImageJ software28. o, Transcytosis of Cy5/AZE–paclitaxome-2 was blocked after 4T1-Luc2 cells were preincubated with exocytosis inhibitor Exo1. Experiment procedures were same as d. Scale bars, 50 μm. p–u, Cellular uptake of Cy5/AZE–paclitaxome-2 in flow cytometry via silencing the levels of caveolin-1–3 by corresponding siRNA lipid nanoparticles (LNPs) in 4T1-Luc2 cells, respectively. The representative flow cytometry histogram (left) and quantitative analysis (right) of caveolin-1 (p), caveolin-2 (r), caveolin-3 (t) and cellular uptake of Cy5/AZE–paclitaxome-2 via silencing caveolin-1 (q), caveolin-2 (s) and caveolin-3 (u) levels by corresponding caveolin siRNA/LNP, respectively. Data are presented as mean ± s.d. within a–c, n and p–u (n = 3 biological replicates per group). The exact P values were measured by one-way ANOVA with Tukey’s multiple comparisons test.