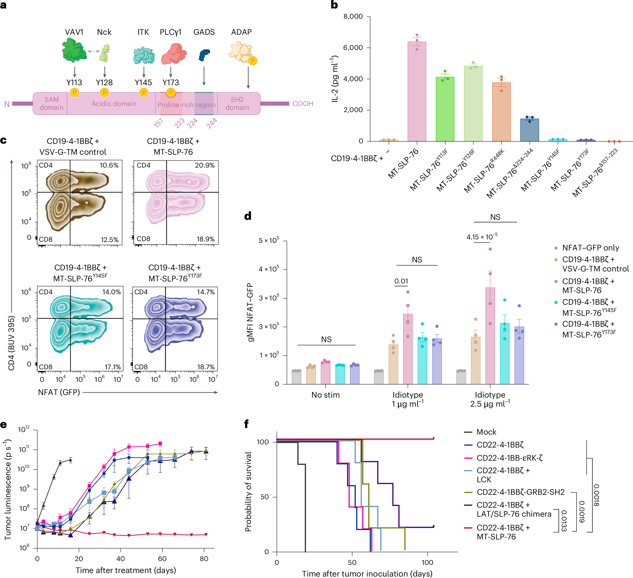
Fig. 6: MT-SLP-76 signaling is dependent on ITK and PLCγ1.

a, Schematic illustrating SLP-76 and binding/interaction sites for associated proteins. Tyrosines 113 and 128, once phosphorylated, become docking sites for the guanine nucleotide exchange factor VAV1 and the adaptor Nck47. Phosphorylated tyrosine 145 allows for SLP-76 association with ITK47,52. The 157–223 region of SLP-76 is required for PLCγ1 binding, with phosphorylation of tyrosine 173 required for PLCγ1 activation51. The 224–244 region encompasses the GADS binding site, involved in the interaction between SLP-76 and LAT49. Arginine 448 within the SLP-76 SH2 domain, is critical for the association of SLP-76 with ADAP48. b, IL-2 production by CD19-4-1BBζ CAR T cells ± MT-SLP-76 bearing the indicated mutations or deletions after coculture with Nalm6-CD192,500 cells. Data are shown as mean ± s.d. of three technical replicates and are representative of three independent experiments with different T cell donors. c, CD19-4-1BBζ CAR T cells ± MT-SLP-76 bearing the indicated mutations and transduced with an NFAT–GFP reporter were stimulated for 6 h with varying concentrations of anti-CD19 CAR idiotype and goat anti-mouse cross-linking antibodies. Cells were then analyzed by flow cytometry for CAR, VSV-G tag, CD4, CD8 and GFP expression. Representative plots show GFP expression in CD4⁺ and CD8⁺ CAR T cells (gated on CAR⁺, VSV-G⁺ cells) at the 2.5 μg ml−1 stimulation condition. d, Geometric MFI (gMFI) of NFAT-induced GFP expression was quantified within the GFP⁺ population of responding cells. Data are shown as mean ± s.e.m. from four different T cell donors across two experiments, each tested in three technical replicates. Statistical analysis was performed using two-way ANOVA. e, Mice were treated with 5 × 106 of the indicated CD22 CAR constructs or control T cells (mock) 3 days after inoculation with 1 × 106 Nalm6-CD221,300 cells. Shown is the quantification of tumor progression determined by BLI. Data are shown as mean ± s.e.m. of n = 5 mice per group. f, Survival curves of mice treated as in e. Comparisons were performed using pairwise log-rank tests without correction for multiple comparisons. Data in e and f are representative of two independent experiments with different T cell donors.