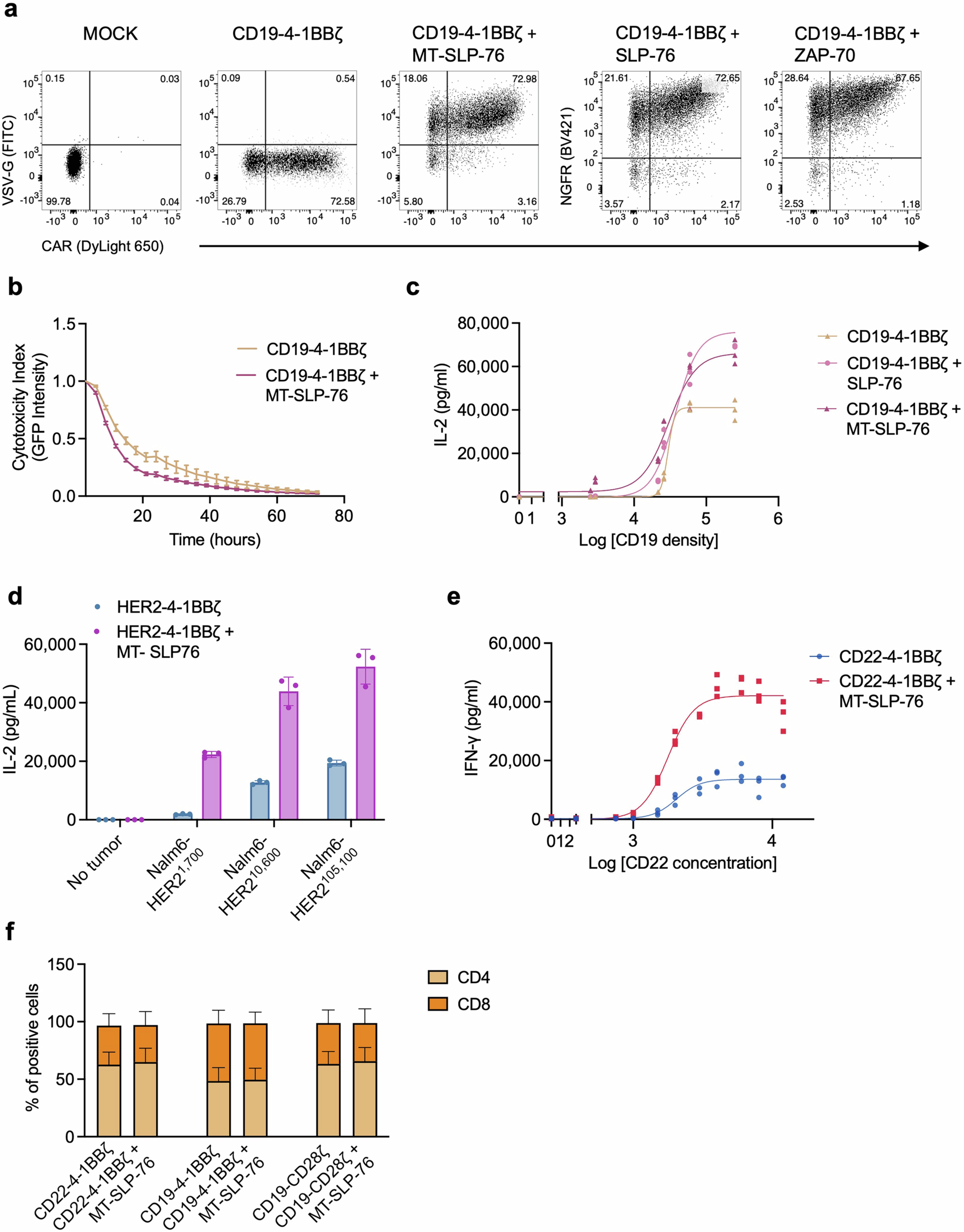
Extended Data Fig. 2: MT-SLP-76 enhances CAR T cell activity in vitro.

a, Flow cytometric data showing co-expression of CD19 CAR and the indicated proximal signaling molecules detected via surface marker staining (VSV-G tag for MT-SLP-76; truncated NGFR for cytosolic molecules), representative of four independent experiments with different T cell donors. b, Killing of Nalm6-CD1920,100 by CD19-4-1BBζ CAR T cells ± MT-SLP-76, measured as relative intensity of green fluorescence over 72 hours with the Incucyte live-cell analysis system and normalized to t = 0. Data are mean ± S.D. of three technical replicates, representative of eight independent experiments with four different T cell donors. c, IL-2 production by CD19-4-1BBζ CAR T cells ± SLP-76 or MT-SLP-76 co-cultured with a library of Nalm6 clones expressing different densities of CD19. Shown is the concentration of IL-2 measured as a function of log of the CD19 molecule number for that specific clone, with three technical replicates included. Curve fitting was performed using a four-parameter variable slope dose–response curve. Data are representative of two independent experiments with different T cell donors. d, IL-2 produced by HER2-4-1BBζ CAR T cells ± MT-SLP-76 after co-culture with Nalm6 clones expressing various levels of HER2. Data are mean ± S.D. of three technical replicates, representative of two independent experiments with different T cell donors. e, IFN-γ produced by CD22-4-1BBζ CAR T cells ± MT-SLP-76 after stimulation with plate-bound recombinant CD22 protein. Shown is the concentration of IFN-γ measured as a function of log of the recombinant CD22 concentration, with three technical replicates included. Curve fitting was performed using a four-parameter variable slope dose-response curve. Representative of two experiments with different T cell donors. f, Analysis of CD4 and CD8 percentage in T cells expressing the specified CARs ± MT-SLP-76. Data are mean ± S.D. of n = 6 for CD22-4-1BBζ, n = 4 for CD19-4-1BBζ and n = 2 for CD19-CD28ζ.