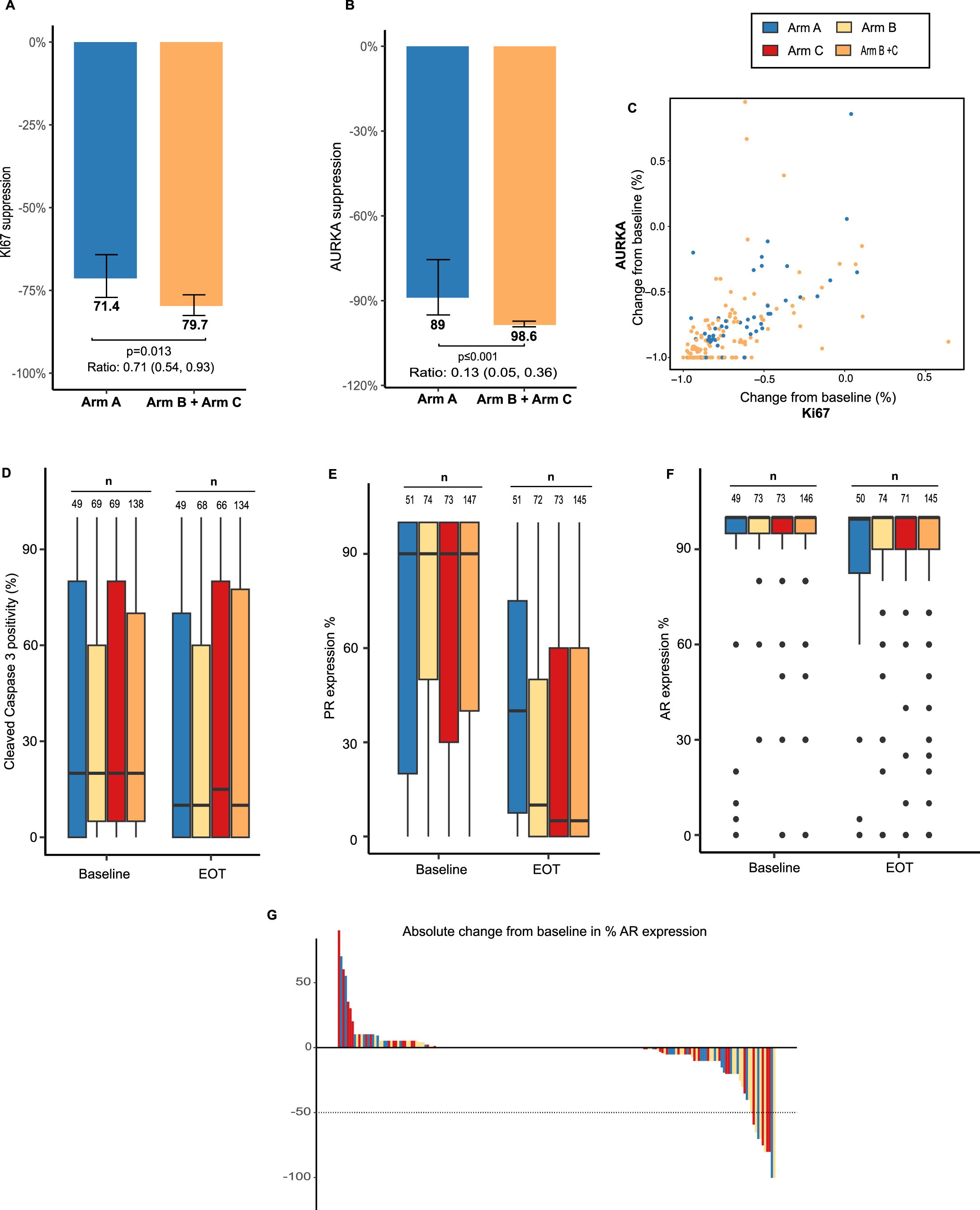
Extended Data Fig. 1: Anti-proliferative response to treatment.

A) Ki67 suppression in Arms A vs B + C combined, defined as geometric mean of Ki67 proportional change (EOT/baseline)-1. Arms A (n = 51 patients), B (n = 74 patients), and C (n = 72 patients). B) AURKA suppression in Arms A vs B + C, defined as for Ki67. Arm A (n = 48 patients), Arm B (n = 121 patients). Statistical comparisons in panels A + B are two-sided t-tests of the geometric means of Ki67 proportional change. Error bars are 95% Confidence Intervals (CI). C) Visualised correlation between change in Ki67 and change in AURKA from baseline. Data points are coloured according to treatment allocation. Spearman’s rank correlation r = 0.64, p = 5.34e-21. D–F) Boxplots of D) cleaved caspase 3, E) PR expression and F) AR expression at baseline and end of treatment (EOT), by trial arm. Box = IQR, centre = median, whiskers = min/max (excluding outliers, defined as <Q1 – 1.5*IQR or > Q3 + 1.5*IQR). n = number of patients. G) Individual absolute change in AR expression from baseline to end of treatment (EOT) (n = 189 patients).