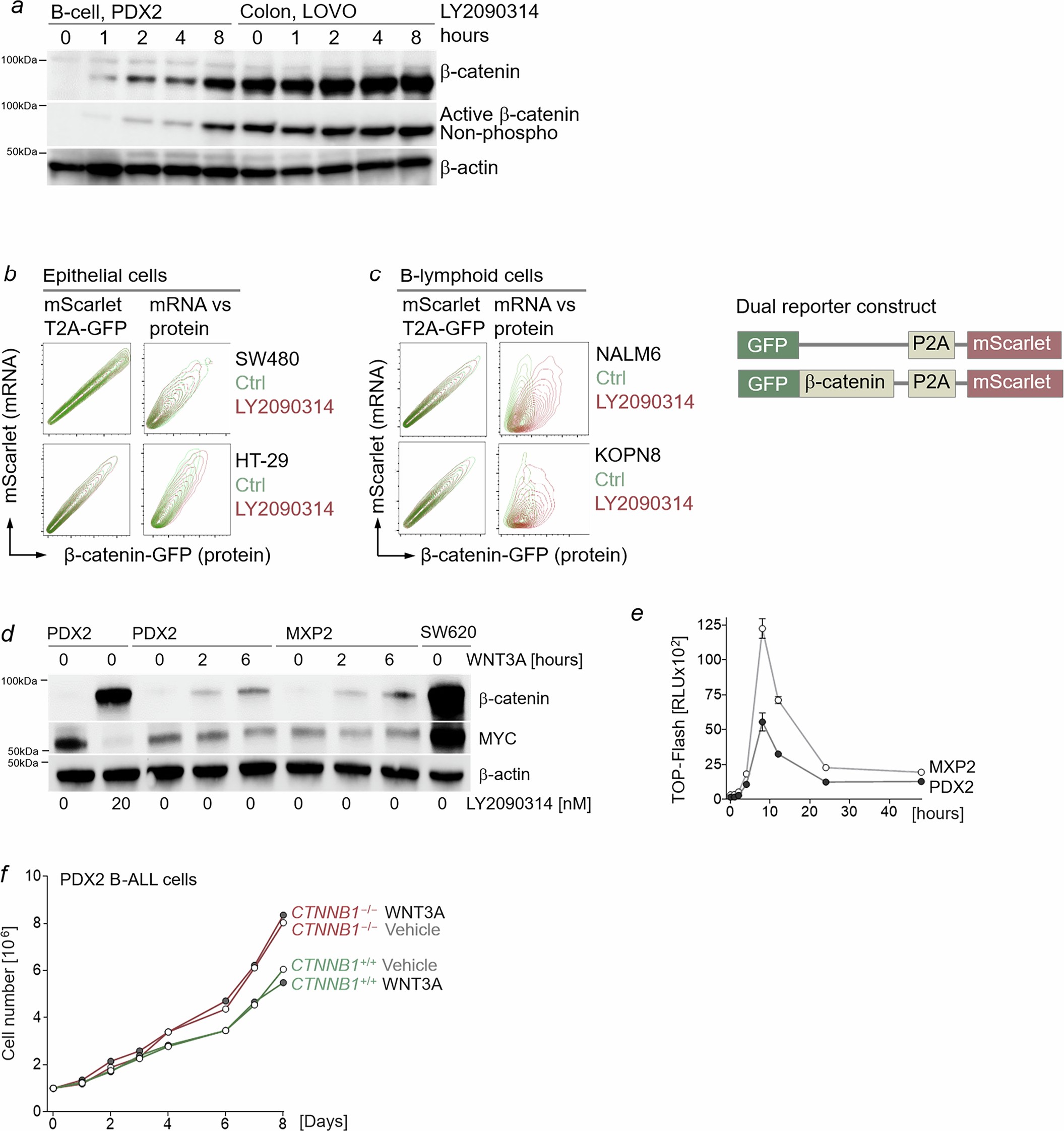
Extended Data Fig. 4: GSK3B-inhibition impairs β-catenin protein degradation.

(a) Human B-ALL (PDX2) and colon cancer (LOVO) cells were treated with LY2090314 for 0-8 hours and Western blot was performed to measure total β-catenin, as well as active, non-phosphorylated β-catenin using β-actin as loading control (n = 3 independent experiments). (b-c) FACS plots are shown for dual reporter cells that were treated with the GSK3B-inhibitor LY2090314 (10 nM; red) or vehicle control (green) for 16 hours. Inhibition of β-catenin protein degradation by LY2090314 was compared in (b) human colon cancer (SW480, HT-29) cell lines and in (c) human B-ALL (NALM6, KOPN8) cell lines by measuring the changes in GFP- compared to mScarlet-signal (2 independent repeats). (d) β-catenin and Myc levels in B-ALL cells (PDX2, MXP2) following 0-6 h WNT3A (400 ng/ml) treatment in comparison to levels achieved following GSK3β inhibition (LY2090314, 20 nM) and colon cancer (SW620) (n = 2 independent experiments). (e) B-ALL xenografts (MXP2, PDX2) were stimulated with WNT3A conditioned media for indicated time points and activation of Wnt/β-catenin pathway was assessed by measurement of luminescence signal by TOP-Flash reporter. Data is representative of 2 independent experiments and shown as mean±s.d (n = 3 technical replicates). (f) Effect of WNT3a (grey circle) stimulation on growth of B-ALL cells (PDX2) that are wild type (CTNNB1 + /+, green line) and knock-out (CTNNB1-/-, red line) for β-catenin compared to vehicle control (white circle). Data shows mean values from 2 independent experiments each with n = 3 technical replicates.