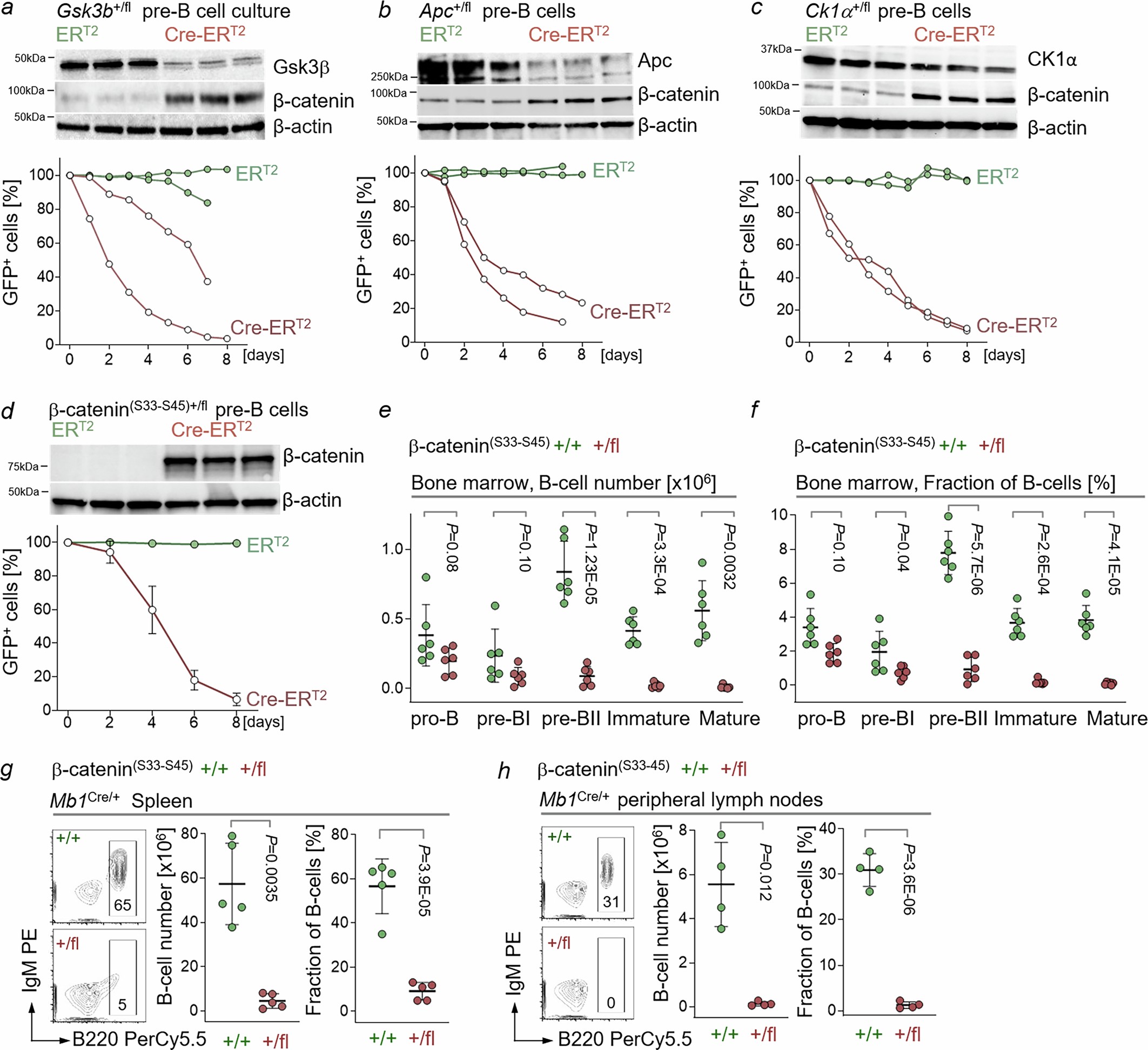
Extended Data Fig. 5: Genetic attenuation of β-catenin protein degradation induces acute cell death in pre-B cells in vitro and in vivo.

(a) Pre-B cells from Gsk3bfl/+ mice were transduced with 4-OHT-inducible Cre-ERT2 or ERT2 along with GFP. Western blot analysis was performed to visualize Gsk3b deletion and β-catenin accumulation in GFP+ cells 2 days after 4-OHT mediated deletion of one allele of Gsk3b. Effects of Gsk3b haploinsufficiency and β-catenin accumulation were assessed in competitive growth assays monitoring changes in percentages of GFP+ cells for 0-8 days after 4-OHT treatment. Mean values from 2 independent experiments each with n = 2 technical replicates are shown. (b) Apcfl/+ pre-B cells were transduced with GFP-tagged Cre-ERT2 or ERT2 constructs, and Western blot analysis was performed in GFP+ cells to confirm Apc levels and accumulation of β-catenin 2 days after 4-OHT treatment. Following loss of one allele of APC, competitive fitness of pre-B cells was assayed by measuring changes in percentages of GFP+ cells. Data presents mean values from 2 independent experiments with each n = 3 technical replicates. (c) Ck1afl/+ pre-B cells were transduced with Cre-ERT2 or ERT2 and GFP. Western blot analysis was performed for Ck1α, β-catenin and β-actin 2 days after 4-OHT mediated CK1α deletion. Growth kinetics of cells with monoallelic deletion of Ck1α (Cre-ERT2) was compared to cells with wild type Ck1α (ERT2) by flow cytometry of changes in GFP+ cells 0-8 days post 4-OHT treatment. Data shows mean values from 2 independent experiments each with n = 2 technical replicates. (d) Pre-B cells from β-catenin(S33-S45)+/fl mice expressing Cre-ERT2 or ERT2 along with GFP were treated with 4-OHT to induce Cre-mediated excision of GSK3B-phosphorylation sites. Accumulation of β-catenin was confirmed by Western blot. Removal of exon-3 results in a shorter form of β-catenin. Competitive fitness of pre-B cells was assessed by measuring the frequencies of GFP+ cells by FACS. Data are presented as the mean±s.d of 3 independent experiments each with n = 3 technical replicates. (e-h) β-catenin(S33-S45)+/fl mice were crossed with Mb1Cre/+ mice for B-cell-specific excision of GSK3B-phosphorylation sites and B-cell development in the bone marrow and peripheral lymphoid organs was studied by FACS. (e) Absolute numbers (f) percentages of B-cell precursor subsets in the bone marrow of the mice are shown for Mb1Cre/+ β-catenin(S33-S45)+/fl (red, n = 6 mice, biological replicates) and Mb1Cre/+ β-catenin(S33-S45)+/+ mice (green, n = 6 mice, biological replicates). Bone marrow B-cell precursors were distinguished as pro-B cells (CD43+ B220low IgM− BP1−), pre-BI cells (CD43+ B220low IgM− BP1+), pre-BII cells (CD43− B220low, IgM−), immature B cells (CD43− B220low IgM+) and mature B cells (CD43− B220high IgM+). (g) Representative FACS plots and absolute numbers and frequencies of B220+ B-cells in spleens of Mb1Cre/+ β-catenin(S33-S45)+/fl (red, n = 5 mice, biological replicates) and Mb1Cre/+ β-catenin(S33-S45)+/+ (green, n = 5 mice, biological replicates) mice are shown. (h) Representative FACS plots, absolute numbers, and fractions [%] of B-cells in the peripheral lymph nodes of Mb1Cre/+ β-catenin(S33-S45)+/fl (red, n = 4 mice, biological replicates) and Mb1Cre/+ β-catenin(S33-S45)+/+ (green, n = 4 mice, biological replicates) mice are shown. Throughout (e-h) two tailed unpaired t-tests were used to calculate P values and data are presented as mean±s.d.