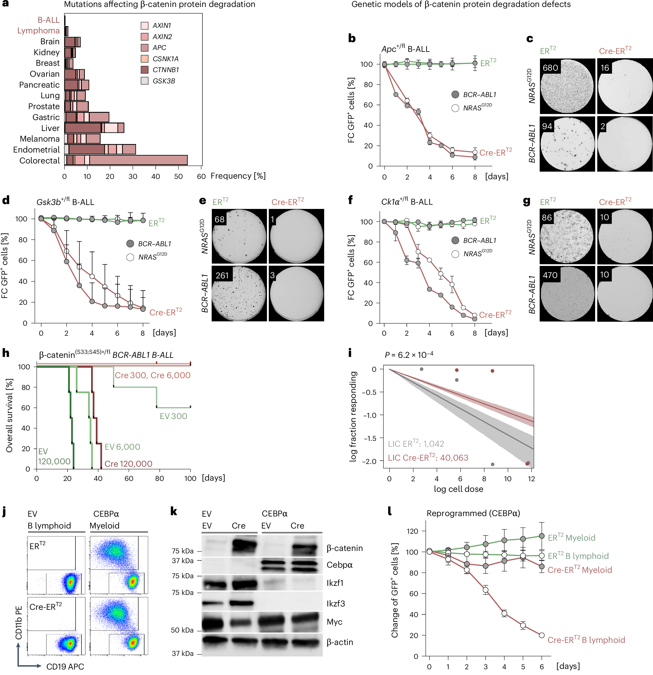
Fig. 2: B cell malignancies are uniquely dependent on efficient β-catenin protein degradation.

a, Frequencies of nonsynonymous coding mutations of β-catenin (CTNNB1; filtered for hotspot mutations of GSK3β and CK1α phosphorylation sites), APC, AXIN1, AXIN2, CSNK1A and GSK3B are shown for 14 types of cancer including B cell leukemia and lymphoma (n = 4,387 tumors, biological replicates) and solid tumors (n = 86,426 tumors, biological replicates). b,c, Apcfl/+ pre-B cells were transformed with BCR–ABL1 or NRASG12D to establish B-ALL cell lines and subsequently transduced with vectors expressing 4-OHT-inducible Cre (Cre-ERT2) or EV control (ERT2) along with GFP. b, Changes in frequencies of GFP+ cells were studied by FACS for 0–8 days after 4-OHT addition. Representative data from two independent experiments are shown (n = 3 biological replicates). Data are presented as the mean ± s.d. c, Apcfl/+ B-ALL cells expressing Cre-ERT2 or ERT2 constructs (sorted for GFP+) were plated on methylcellulose 1 day after 4-OHT treatment and colonies were counted 14 days after plating. Colony numbers for cells (ERT2 versus Cre-ERT2) carrying NRASG12D: 680 ± 61 versus 16 ± 8. Colony numbers for cells (ERT2 versus Cre-ERT2) carrying BCR–ABL1: 94 ± 22 versus 2 ± 2. Data are shown as the mean ± s.d. (n = 3 biological replicates, two independent experiments). d,e, BCR–ABL1 or NRASG12D transformed Gsk3bfl/+ B-ALL cells were transduced with constructs expressing Cre-ERT2 or ERT2 and GFP. d, Increases or decreases in frequencies in GFP+ cells were studied by FACS for 0–8 days after 4-OHT addition. Data show the mean ± s.d. calculated from three independent experiments (n = 3 technical replicates). e, GFP+ B-ALL cells were plated for colony formation assays 1 day after 4-OHT treatment. Representative images from two independent experiments are shown for 14 days after plating (colony numbers for ERT2 versus Cre-ERT2 cells (mean ± s.d.) with NRASG12D: 68 ± 16 versus 1 ± 1; colony numbers for cells (ERT2 versus Cre-ERT2) carrying BCR–ABL1: 261 ± 47 versus 3 ± 2) (n = 3 technical replicates). f,g, BCR–ABL1 or NRASG12D transformed cells with monoallelic CK1α deletion (Ck1afl/+; Cre-ERT2) and CK1α WT cells (Ck1afl/+; ERT2). Changes in frequencies of GFP+ cells were measured by FACS for 8 days. Data are representative of two independent experiments (n = 3 biological replicates) and presented as the mean ± s.d. g, Representative images and average number of colonies 10 days after plating (two independent experiments). h,i, β-catenin(S33;S45)+/fl B-ALL cells (BCR–ABL1) were transduced with vectors expressing GFP-tagged Cre-ERT2(Cre) or ERT2(EV). GFP+ cells were sorted by FACS and injected into sublethally irradiated NSG mice 2 days after 4-OHT treatment. ELDA was performed to assess effects of β-catenin accumulation on leukemia-initiation capacity (LIC) of B-ALL cells. h, Kaplan–Meier analysis performed for calculating survival in each group. Log-rank test for survival of 120,000 Cre versus 120,000 EV transplanted mice (n = 4 mice in each group, biological replicates), P = 0.0067. Log-rank test for 6,000 Cre versus 6,000 EV transplanted mice (n = 4 mice each group, biological replicates), P = 0.0067. Log-rank test for 300 Cre (n = 4 mice, biological replicates) versus 300 EV transplanted mice (n = 5 mice, biological replicates), P = 0.18. i, LIC was determined in B-ALL cells with β-catenin accumulation (1 in 40,063 cells) and control cells (1 in 1,042) using Chi-square test and 90% CI is depicted (P = 0.0006). (j,k) β-catenin(S33-S45)+/fl B-ALL (BCR–ABL1) cells were transduced with doxycycline-inducible vectors expressing myeloid transcription factor CEBPα or EV and were subsequently transduced with GFP-tagged Cre-ERT2 or ERT2 vectors for excision of β-catenin GSK3β and CK1α phosphorylation sites. CEBPα-driven myeloid reprogramming was induced by addition of doxycycline. (j) Flow cytometry analysis to identify myeloid (CD11b+) and B lymphoid (CD19+) cells two days after doxycycline treatment. k, Western blot analysis to measure CEBPα, Ikzf1, Ikzf3 and Myc levels following β-catenin accumulation in B-ALL after CEBPα myeloid reprogramming (CEBPα) or EV conditions (n = 3 independent repeats). l, Changes in frequencies of GFP+ cells were monitored by FACS for 0–6 days after 4-OHT-mediated activation of Cre and accumulation of β-catenin. Data are shown as the mean ± s.d. from three independent experiments (n = 3 technical replicates).