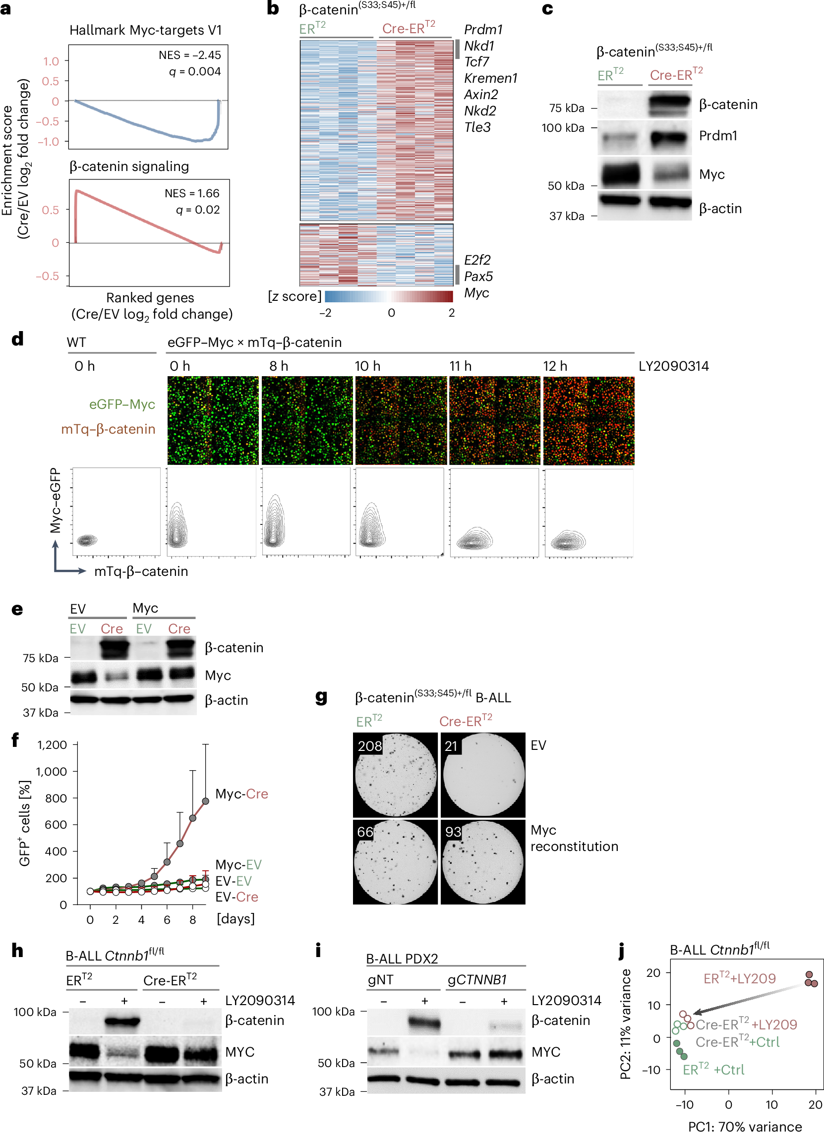
Fig. 3: Impaired β-catenin protein degradation in B cells results in transcriptional repression of MYC.

a,b, BCR–ABL1 transformed β-catenin(S33;S45)+/fl B-ALL cells expressing Cre-ERT2 or ERT2 vectors were treated with 4-OHT to excise GSK3β and CK1α phosphorylation sites on β-catenin. Gene expression changes were studied by RNA-seq (GSE305472) 1 day after 4-OHT-mediated β-catenin stabilization (n = 4 cell lines, biological replicates). a, GSEA identified depletion of Myc target genes and enrichment of Wnt–β-catenin signaling as top-ranking gene sets following β-catenin accumulation. b, Genes that were upregulated (n = 354) or downregulated (n = 119) upon β-catenin stabilization are shown as a heat map. Genes with the most prominent upregulation included Prdm1 and negative regulators of Wnt–β-catenin signaling such as Axin2, Kremen1, Nkd1, Nkd2 and Tle3, while Myc and Pax5 were amongst downregulated genes. c, Western blot analysis to detect changes in Prdm1 and Myc levels following β-catenin stabilization in β-catenin(S33;S45)+/fl B-ALL cells using β-actin as loading control (n = 2 independent experiments). d, Pre-B cells from transgenic mice expressing a dual Myc-β-catenin reporter were transformed with BCR–ABL1 to develop a B-ALL cell line. Dual-reporter cells with expression of an N-terminal eGFP–Myc fusion and N-terminal mTurquoise–β-catenin fusion protein (Myc–eGFP × mTq–β-catenin) were treated with 10 nM LY2090314 for 12 h. Changes in Myc–eGFP and mTq–β-catenin protein expression were assessed by measuring eGFP and mTurquoise signal, respectively. Representative confocal microscopy images (top) for eGFP–Myc (green) and mTq–β-catenin (red) are shown for 0–12 h of LY2090314 treatment. FACS plots (bottom) for measuring mTq–β-catenin (x axis) and eGFP–Myc (y axis) levels are presented for WT and Myc–β-catenin reporter cells for the indicated time points of LY2090314 treatment. FACS and time-lapse imaging experiments were performed two times each. e–g, BCR–ABL1 transformed β-catenin(S33;S45)+/fl B-ALL cells expressing Cre-ERT2 or ERT2 (puromycin selected) were transduced with GFP-tagged Myc or EV. e, Confirmation of β-catenin and Myc expression in FACS-sorted GFP+ cells by western blot 3 days after 4-OHT treatment. f, FACS analysis to monitor enrichment or depletion of GFP+ cells (Myc versus EV) upon β-catenin activation. Data are presented as the mean ± s.d. calculated from three independent experiments (n = 3 technical replicates). g, Colony formation abilities of cells expressing Myc or EV were assessed 2 days after 4-OHT-induced β-catenin accumulation. Data shown are representative of two independent experiments (n = 3 technical replicates). Colony numbers for each condition: ERT2 EV, 208 ± 32; Cre-ERT2 EV, 21 ± 7; ERT2 Myc, 66 ± 36, Cre-ERT2 Myc, 93 ± 36 (mean ± s.d). h, BCR–ABL1 transformed B-ALL cells from Ctnnb1fl/fl mice were transduced with vectors expressing Cre-ERT2 or ERT2 and treated with 4-OHT for 2 days to induce β-catenin deletion. Western blot was performed to analyze β-catenin and Myc levels 16 h after LY2090314 treatment (40 nM; middle) in β-catenin knockout (Ctnnb1−/−, Cre-ERT2) or WT (Ctnnb1+/+, ERT2) B-ALL cells (n = 3 independent experiments). i, Human B-ALL cells (PDX2) were edited with HDR to generate cells with homozygous or heterozygous deletion of CTNNB1. β-catenin-deficient (gCTNNB1) or WT (gNT) PDX2 cells were treated with LY2090314 (20 nM) for 16 h. Western blot was performed to analyze β-catenin and MYC levels following GSK3β inhibition (n = 2 independent experiments). j, β-catenin knockout (Cre-ERT2) or WT (ERT2) B-ALL cells were treated with LY2090314 for 16 h and RNA-seq was performed to characterize transcriptomic changes (GSE245287). Principal component (PC) analysis of gene expression changes in Ctnnb1fl/fl B-ALL cells upon β-catenin deletion (Cre-ERT2) compared to WT (ERT2) cells (n = 3 mice, biological replicates) in the presence or absence of GSK3β inhibition. Although GSK3β inhibition in β-catenin competent cells induced major changes in gene expression (ERT2 + LY2090314 versus ERT2), this effect was reversed by β-catenin deletion (Cre-ERT2 + LY2090314).