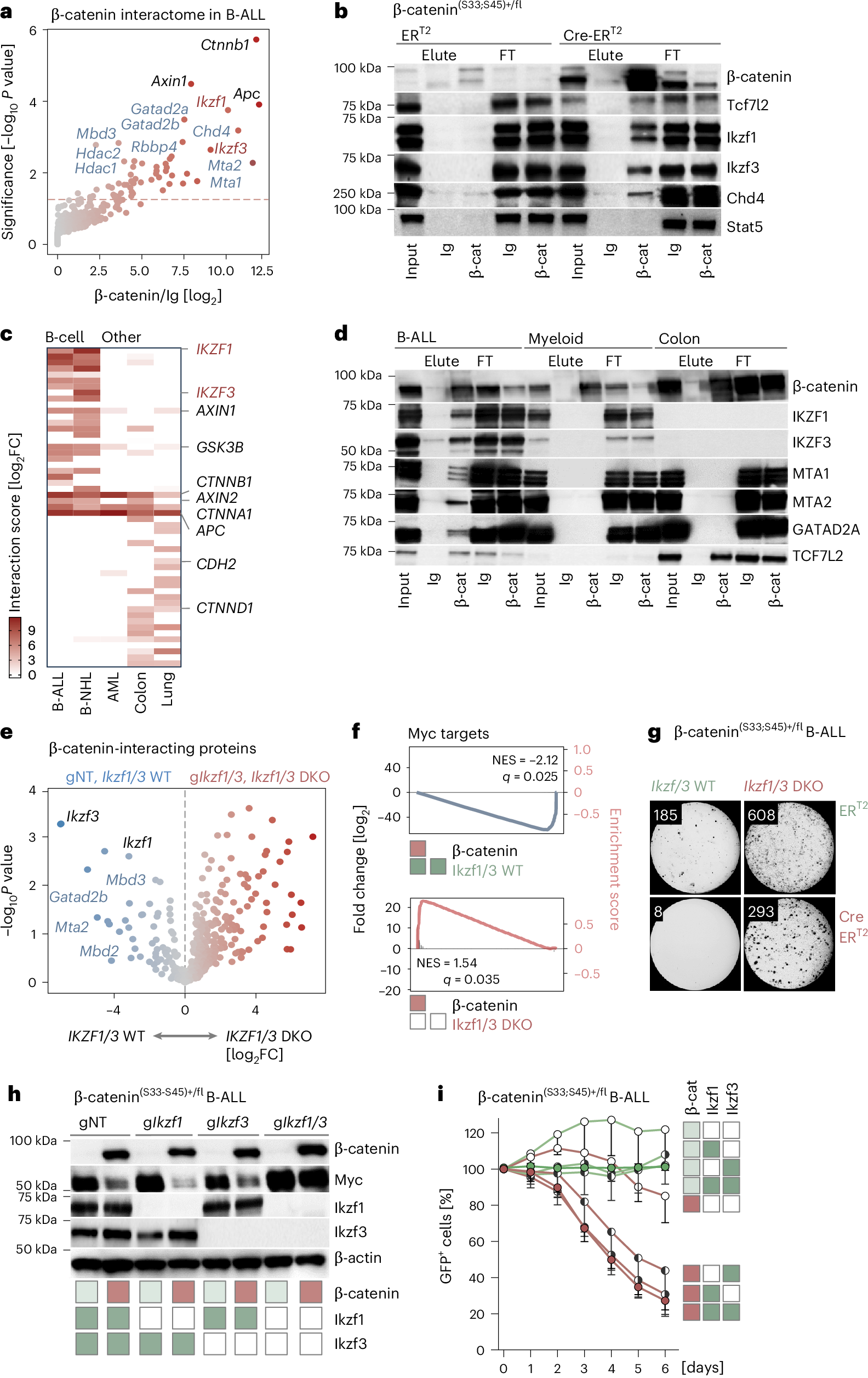
Fig. 4: β-catenin forms repressive complexes with B lymphoid transcription factors Ikzf1 and Ikzf3.

a, Proteins bound to β-catenin in BCR–ABL1 transformed B-ALL cells from β-catenin(S33;S45)+/fl mice were enriched by co-IP, identified by mass spectrometry and plotted on the basis of statistical significance and log2 fold enrichment over IgG background control (n = 4 technical replicates). Proteins with the most prominent binding to β-catenin included Ikaros factors Ikzf1 and Ikzf3 (red) and members of the repressive NuRD complex Chd4, Gatad2a, Gatad2b, Mta1, Mta2, Mdb3, Rbbp4, Hdac1 and Hdac2 (blue). Linear modeling and empirical Bayes testing used for differentially enriched proteins. b, β-catenin-interacting proteins were validated by co-IP and western blot in whole-cell lysates (input), proteins bound (elute) and flowthrough (FT) to isotype control or antibodies against β-catenin, using Stat5 as a negative control (n = 2 independent experiments). c, Human B-ALL (MXP2), B cell lymphoma (JEKO1), AML (MOLM13), colon cancer (SW480) and lung cancer (H446) cell lines were engineered to express doxycycline-inducible degradation resistant form of β-catenin. Co-IP experiments with antibodies to β-catenin or control Ig were performed 1 day after doxycycline treatment. Eluted proteins were analyzed by mass spectrometry. The heat map shows the interaction score (y axis, log2 fold change) of β-catenin-binding proteins normalized to Ig control in B-ALL, MCL, AML, colon cancer and lung cancer cell lines. FC, fold change. d, Whole-cell lysates (input), proteins bound (elute) and FT with β-catenin antibodies or control Ig were analyzed by western blotting to study interactions between β-catenin and Ikaros factors (IKZF1 and IKZF3), NuRD complex components (MTA1, MTA2 and GATAD2A) and TCF7L2 in B-ALL (PDX2), myeloid leukemia (JURL-MK1) and colon cancer (SW620) cells 16 h after pharmacological β-catenin stabilization (LY2090314, 20 nM) (n = 2 independent experiments). e–i, BCR–ABL1 transformed β-catenin(S33;S45)+/fl B-ALL cells were gene-edited with gRNAs targeting Ikaros factors (Ikzf1 and Ikzf3; individually or both) or gNT. Deletion of Ikaros factors was confirmed by western blot in clonal cell lines established from single cells. Multiple clones were studied for each genotype. β-catenin(S33;S45)+/fl B-ALL cells were transduced with 4-OHT-inducible GFP-tagged Cre-ERT2 or ERT2 constructs. e, Changes in β-catenin interactomes in B-ALL cells upon Ikaros factor deletion (gIkzf1/3) were analyzed by co-IP and mass spectrometry. Proteins bound to β-catenin were plotted on the basis of significance (−log10 P value; y axis) and abundance change (log2 fold enrichment; x axis) compared to B-ALL cells without deletion of Ikaros factors (gNT; n = 3 technical replicates). DKO, double knockout. f, GSEA plots show the depletion of MYC target genes upon β-catenin accumulation in the presence of Ikaros factors (top), which were reversed by the deletion of Ikaros factors (bottom) (GSE196767). g, Colony-forming assays for B-ALL cells with (Ikzf1/3 double knockout) and without (Ikzf1/3 WT) Ikaros factor deletion were performed upon β-catenin stabilization (Cre-ERT2) compared to baseline β-catenin expression (ERT2). Representative images and mean colony numbers from three independent experiments each with three technical replicates are shown 10 days after plating. h, Western blot analysis to study changes in Myc levels in single-cell-derived B-ALL clones with deletion of Ikzf1 and/or Ikzf3 (white box) in comparison to clones WT for both Ikaros factors (dark-green box) following β-catenin stabilization (red box) compared to baseline conditions (light-green box) (n = 3 independent experiments). i, The competitive fitness of B-ALL clones was assessed for baseline β-catenin levels (ERT2, light-green box) or following β-catenin accumulation (Cre-ERT2, red box) in Ikzf1 and Ikzf3 WT cells (gNT, dark-green box) or upon deletion of Ikzf1 and/or Ikzf3 (gIkzf1, gIkzf3; white box). Data are presented as the mean ± s.d. of three independent experiments (n = 3 technical replicates).