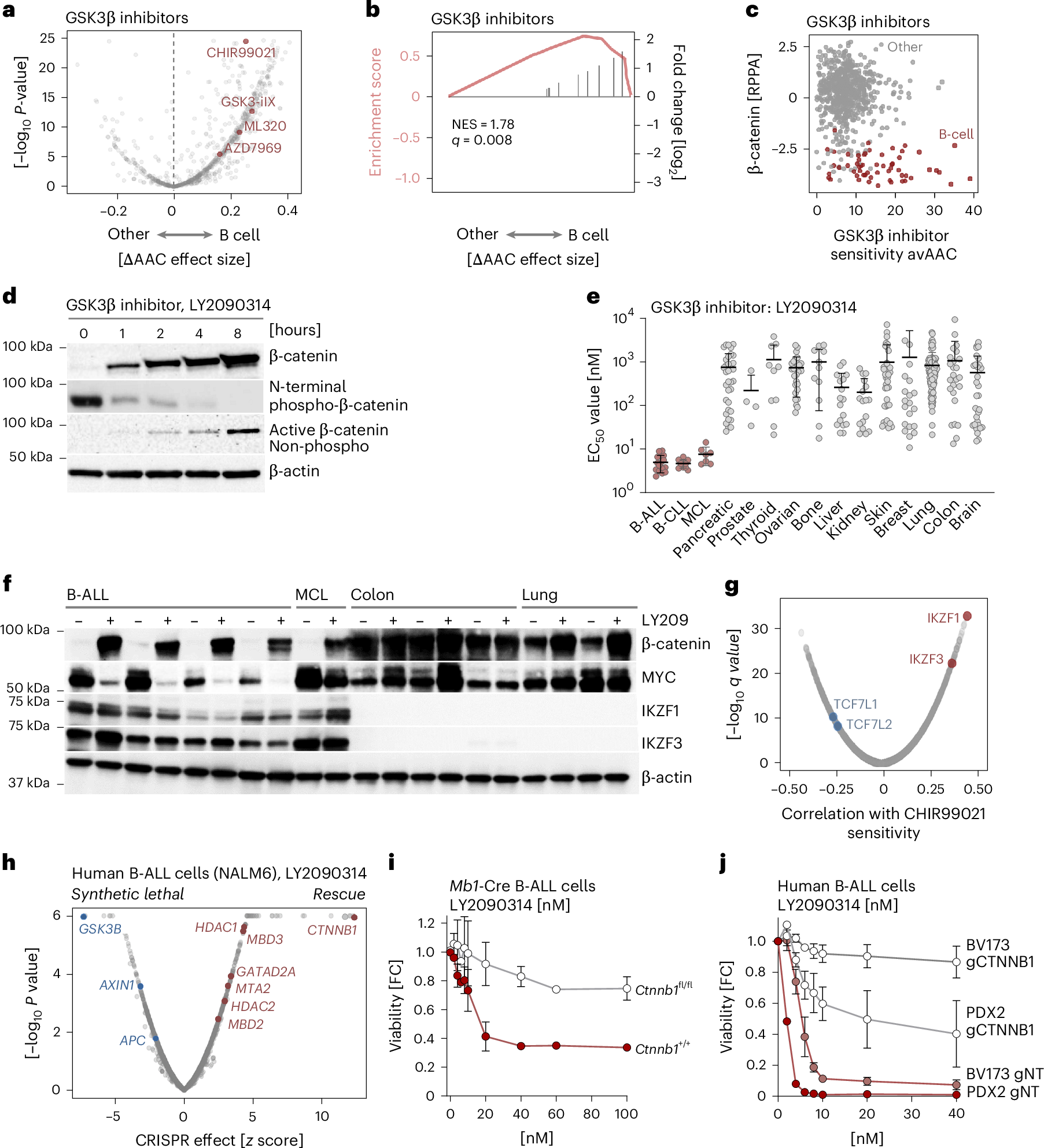
Fig. 6: Small-molecule inhibition of β-catenin protein degradation induces B cell-selective cell death.

a, Meta-analysis of cell-type-specific toxicities across three compound screens (CTD2, GDSC1 and GDSC2). The ΔAAC compares drug sensitivity in B cell lines (B-ALL, MCL and DLBCL) to solid tumor cell lines using the Wilcoxon effect size test. Inhibitors of GSK3β (AZD7969, GSK3iIX, CHIR99021 and ML320) show increased sensitivity in B lymphoid compared to solid tumors. b, Compound set enrichment analysis for GSK3β inhibitors was ranked by differential ΔAAC effect sizes as shown in a and demonstrated enrichment for B cell-selective effects (q = 0.008, NES = 1.78). c, Sensitivity to GSK3β inhibitors (ΔAAC; x axis) and β-catenin protein levels as measured by RPPA (CCLE2019; y axis) were plotted for human B lymphoid (n = 76 cell lines, biological replicates; red circles) and solid (n = 646 cell lines, biological replicates; gray circles) tumor cell lines. d, Human B-ALL (PDX2) cells were treated for 0–8 h with 10 nM LY2090314. Changes in total β-catenin, N-terminal phosphorylated β-catenin (S33, S37 and T41) and active β-catenin (nonphosphorylated) levels were analyzed by western blot. The exposure time for total and nonphosphorylated β-catenin was 185 s, whereas the exposure time for phosphorylated β-catenin (S33, S37, T41) was 1,199 s (n = 2 independent repeats). e, Drug responses to GSK3β inhibitor LY2090314 (EC50 values, nM) were calculated in B cell tumors (B-ALL, CLL and MCL; n = 34 cell lines, biological replicates; red circles), by measuring luminescence on day 3 and fitting of three-parameter log-logistic dose–response curves and comparing to epithelial cancer cell lines (n = 343 cell lines, biological replicates; Prism drug-repurposing screen). Data are presented as the mean ± s.d. f, B-ALL (MXP2, LAX2, BLQ5 and IAH8R), MCL (Z138), colon cancer (SW480, SW620 and LOVO) and lung cancer (H446 and H82) cell lines were treated with the GSK3β small-molecule inhibitor LY2090314 (20 nM) for 1 day. β-catenin, MYC, IKZF1 and IKZF3 protein levels were assessed by western blot, using β-actin as a loading control (n = 3 independent experiments). g, Computational analyses of correlations between gene expression (biomarker) and sensitivity to the GSK3β inhibitor CHIR99021 in B lymphoid and epithelial tumor cell lines are shown as a volcano plot with positive and negative correlation coefficients (x axis) and statistical significance (−log10 q value; y axis). B cell-specific expression of IKZF1 and IKZF3 was strongly correlated with high sensitivity to CHIR99021, while epithelial-specific TCF7L1 and TCF7L2 expression correlated with CHIR99021 resistance. h, To comprehensively identify mechanistic targets of GSK3β inhibition in human B-ALL cells, we performed a chemogenomic CRISPR screen. NALM6 B-ALL cells bearing an integrated inducible Cas9 expression cassette were transduced with the genome-wide knockout EKO sgRNA library (278,754 sgRNAs, targeting 22,956 genes, with 12 sgRNAs per gene and negative controls)50 and treated with LY2090314 at 3.5 nM to induce partial GSK3β inhibition for 8 days. Context-dependent chemogenomic interaction scores and P values were calculated using a modified version of the RANKS algorithm50, which uses sgRNAs targeting similarly essential genes as controls to distinguish condition-specific chemogenomic interactions from nonspecific fitness and essentiality phenotypes. i, Pre-B cells from β-catenin WT (Mb1-Cre × Ctnnb1+/+) and knockout (Mb1-Cre × Ctnnb1fl/fl) were transformed with BCR–ABL1 to establish B-ALL cell lines. LY2090314 sensitivity was evaluated in β-catenin WT (Mb1-Cre × Ctnnb1+/+) and knockout (Mb1-Cre × Ctnnb1fl/fl) B-ALL cells by measuring luminescence 3 days after LY2090314 treatment (0–100 nM). Changes in viability were calculated by normalizing luminescence signals from treated cells to baseline values of untreated cells. Data are presented as the mean ± s.d. of three independent experiments (n = 3 technical replicates). j, β-catenin deletion was introduced in human B-ALL cell lines (BV173) and PDX (PDX2) cells by CRISPR–Cas9 using gCTNNB1 or gNT. Human B-ALL cells that are WT (gNT) or knockout for β-catenin (gCTNNB1) were treated with LY2090314 and viability changes were assessed by measuring luminescence 3 days after treatment. Data are presented as the mean ± s.d. of three independent experiments (n = 3 technical replicates).