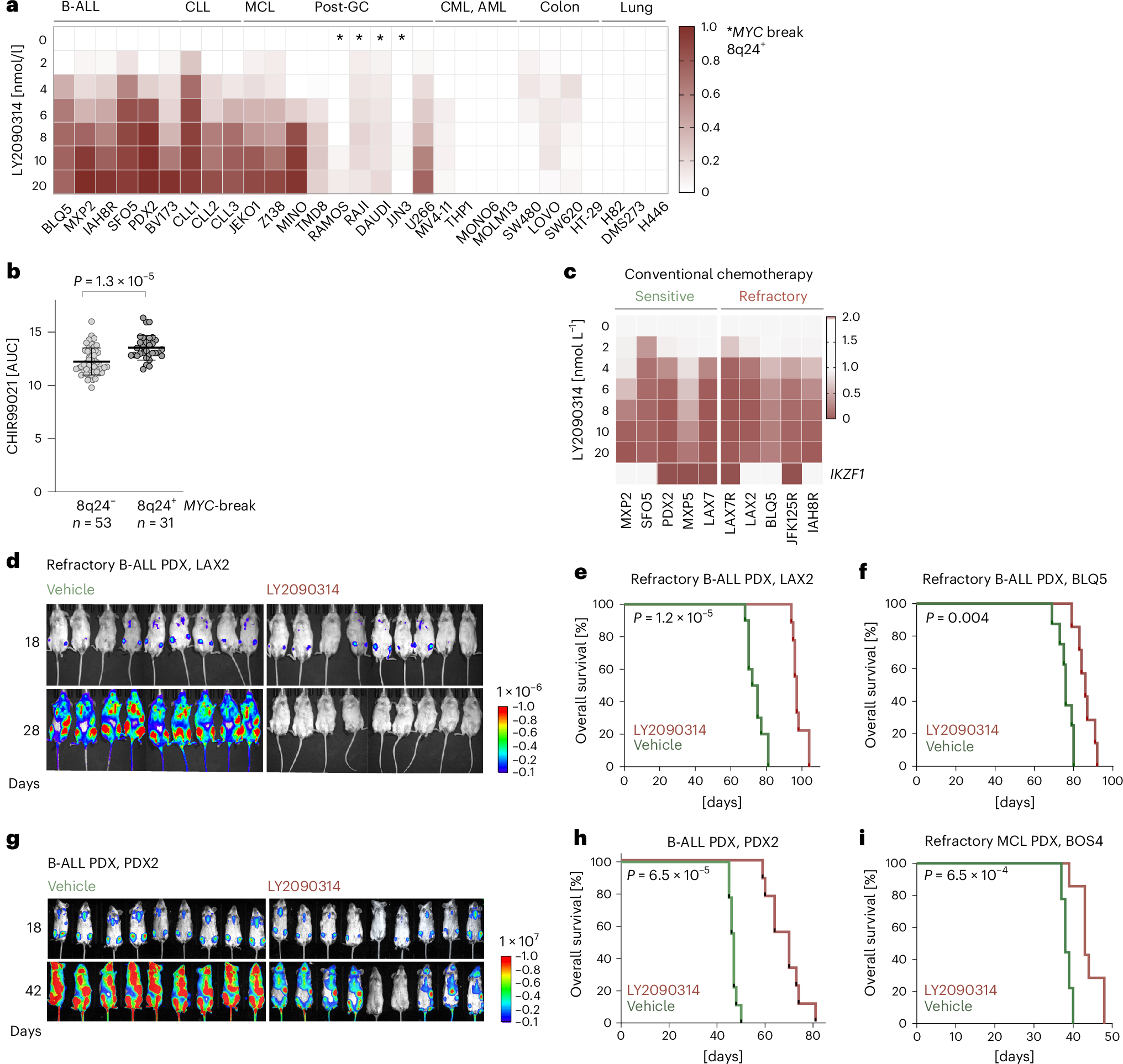
Fig. 7: Rationale for repurposing of GSK3β inhibitors for refractory B lymphoid malignancies.

a, Sensitivity to the GSK3β inhibitor LY2090314 was assessed in a panel of lymphoid (B-ALL, CLL, MCL and postgerminal center (post-GC) lymphoma; n = 18 cell lines, biological replicates), myeloid (CML and AML; n = 4 cell lines, biological replicates) and epithelial (colon and lung cancer; n = 7 cell lines, biological replicates) cancer cell lines by measuring luminescence signal 3 days after treatment. Growth-inhibitory effects are shown as a heat map. Asterisks denote B cell lines with MYC translocation. b, Drug responses (area under the curve) to the GSK3β inhibitor CHIR99021 (CTD2 screen) were plotted for 84 lymphoma and leukemia cell lines, comparing cell lines with (8q24+; n = 31 cell lines, biological replicates) and without (8q24−; n = 53 cell lines, biological replicates) MYC rearrangement as determined by fluorescence in situ hybridization or conventional cytogenetics. A two-sided unpaired t-test was used to compare groups. Data are presented as the mean ± s.d. c, Cell viability measurements following LY2090314 treatment were compared for human B-ALL samples from participants who responded to conventional chemotherapy (sensitive) and from participants with acquired chemoresistance (refractory). Boxes below the heat map indicate B-ALL samples with IKZF1 lesions (deletion or mutation; red box). d,e, Luciferase-labeled LAX2 B-ALL cells (relapse sample) were injected into sublethally irradiated NSG mice. Mice were either treated with 12.5 mg kg−1 LY2090314 or vehicle control twice daily for four consecutive days per week (eight times a week) for 4 weeks. d, Leukemia burden was assessed by bioluminescence imaging on day 18 (top) and day 28 (bottom) following transplantation. e, Kaplan–Meier analysis of overall survival in each group (P = 1.2 × 10−5, calculated by log-rank test comparing vehicle (n = 10 mice, biological replicates) to LY2090314 (n = 9 mice, biological replicates)). f, Refractory B-ALL (BLQ5) cells were transplanted into sublethally irradiated NSG mice. Mice were either treated with 12.5 mg kg−1 LY2090314 or vehicle control twice daily for four consecutive days a week, for 4 weeks. Kaplan–Meier analysis was performed to calculate overall survival between groups treated with vehicle (n = 8 mice, biological replicates) and LY2090314 (n = 7 mice, biological replicates) (P = 0.004). g,h, Luciferase-labeled PDX2 cells (diagnosis sample) were injected into sublethally irradiated NSG mice, either treated with 12.5 mg kg−1 LY2090314 or vehicle control twice daily for 4 weeks. g, Leukemia burden was assessed by bioluminescence imaging on day 18 (top) and day 42 (bottom) after transplantation. h, Kaplan–Meier analysis of overall survival comparing vehicle-treated (n = 9 mice, biological replicates) to LY2090314-treated (n = 9 mice, biological replicates) group (P = 6.5 × 10−5, calculated by log-rank test). i, Refractory MCL cells (BOS4) were injected into sublethally irradiated NSG mice. Mice were either treated with 12.5 mg kg−1 LY2090314 or vehicle control twice daily, for four days a week, over a period of 3 weeks. Kaplan–Meier analysis was performed to calculate overall survival in vehicle-treated (n = 9 mice, biological replicates) versus LY2090314-treated (n = 7 mice, biological replicates) group (P = 6.5 × 10−4).