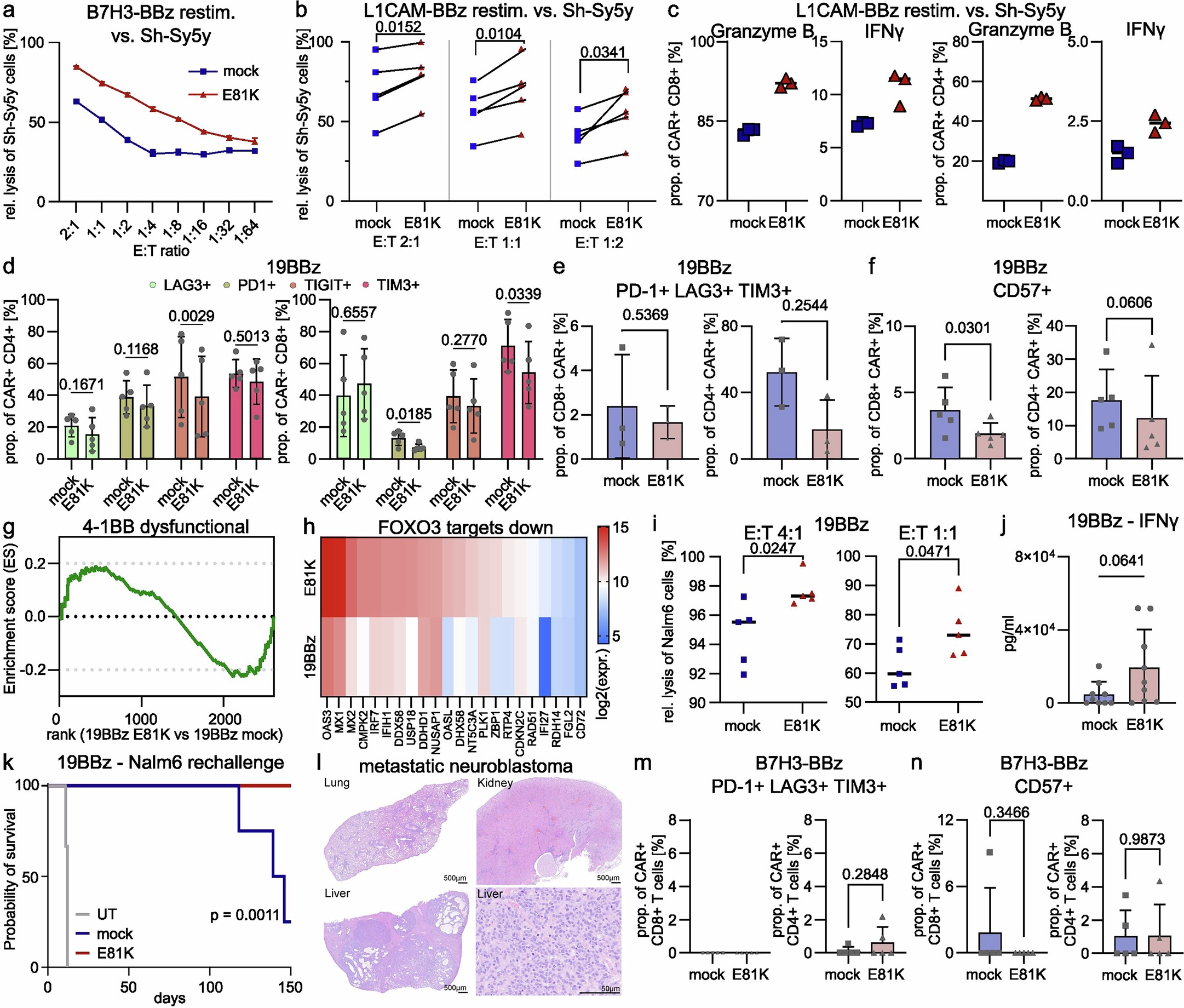
Extended Data Fig. 6: E81K-mutated 19BBz CAR T cells preserve low expression of senescence- and exhaustion-associated markers.
From: CAR-adapted PIK3CD base editing enhances T cell anti-tumor potency

a. Cytotoxic activity of B7H3-specific BBz CAR T cells compared to E81K-edited B7H3-BBz CAR T cells at the fourth antigen stimulation using an 18 h bioluminescence assay with luciferase-expressing Sh-Sy5y cells as targets. E:T, effector to target ratio (mean of n = 3 technical replicates, reproduced in two biologically independent donors). b. Cytotoxic activity of mock L1CAM-BBz compared to E81K-edited L1CAM-BBz CAR T cells (both with TRBC KO) at the fourth antigen stimulation with luciferase-expressing Sh-Sy5y cells as target cells using an 18 h bioluminescence assay. E:T, effector to target ratio (n = 5 biologically independent donors; two-sided paired Student’s t-test). c. Granzyme B and IFNγ production of CD8+ (left panel) and CD4+ (right panel) E81K-edited compared to mock L1CAM-specific BBz CAR T cells (both with TRBC KO) that were exposed to three repeated Sh-Sy5y stimulations and co-cultured with Sh-Sy5y cells for 16 h, measured by flow cytometry (mean of n = 3 technical replicates, reproduced in two biologically independent donors). d. Flow cytometric analysis of the exhaustion markers LAG3, PD-1, TIGIT and TIM3 in CD4+ (left) and CD8+ (right) E81K-edited or mock 19BBz CAR T cells after three antigen stimulations (both with TRBC KO) (n = 5 biologically independent donors; two-sided paired t-test; mean + SD). e. Co-expression of exhaustion markers LAG3, PD-1, and TIM3 on CD8+ (left) and CD4+ (right) E81K-edited or mock 19BBz CAR T cells (both with TRBC KO) generated from tumor patients after three rounds of antigen stimulations as determined by flow cytometry (n = 3 biologically independent donors; mean + SD; two-sided paired Student’s t-test). f. CD57 expression on CD8+ (left) and CD4+ (right) E81K- edited or mock 19BBz CAR T cells after three antigen stimulations with Nalm6 (n = 5 biologically independent donors; mean + SD, two-sided paired Student’s t-test). g. GSEA using the “4-1BB dysfunctional” gene signature42 comparing E81K-mutated versus PIK3CD wild-type (WT, “mock”) 19BBz CAR T cells from one healthy donor after two antigen stimulations (both with TRBC KO). h. Heatmap showing genes upregulated upon FOXO3 KO41, highlighting enrichment of this gene set in E81K-edited compared to mock 19BBz CAR T cells from one healthy donor (both with TRBC KO) based on bulk RNA sequencing. FOXO3 KO has been associated with reversal of dysfunction in 4-1BB based CAR T cells42. i. Ex vivo cytotoxic activity of mock 19BBz and E81K-edited 19BBz CAR T cells isolated from the spleens of mice 16 days after CAR T cell injection determined by an 18 h bioluminescence assay with luciferase-expressing Nalm6 cells as targets. Effector to target, E:T ratio (n = 5 mice, mean; two-sided unpaired Student’s t-test). j. IFNγ serum levels of mice treated with E81K-edited or control 19BBz CAR T cells 16-18 days after T cell infusion as measured by multiplexed ELISA (n = 9 mice; mean ± SD; two-sided unpaired Student’s t-test; samples were also used for Extended Data Fig. 4h). k. In vivo rechallenge experiment with Nalm6 cells to evaluate functional persistence of 19BBz TRBC KO CAR T cells with or without E81K mutation. Survival data corresponds to the cohort described in Fig. 3a-b. (n = 4 mice, two-sided Mantel-Cox test), UT, untransduced. l. Representative for n = 3 H&E stainings from lung, kidney, and liver 28 days after infusion of untransduced T cells in Sh-Sy5y-bearing NSG mice (scale bar size as indicated). m.-n. Flow cytometric analysis of TIM3, PD-1 and LAG3 triple positive (m.) and CD57+ (n.) TRBC KO B7H3-BBz CAR T cells with and without E81K mutation for CD8+ (left) and CD4+ (right) T cells 10 days after infusion into Sh-Sy5y-bearing mice (n = 5 mice, mean ± SD; two-sided unpaired Student’s t-test).