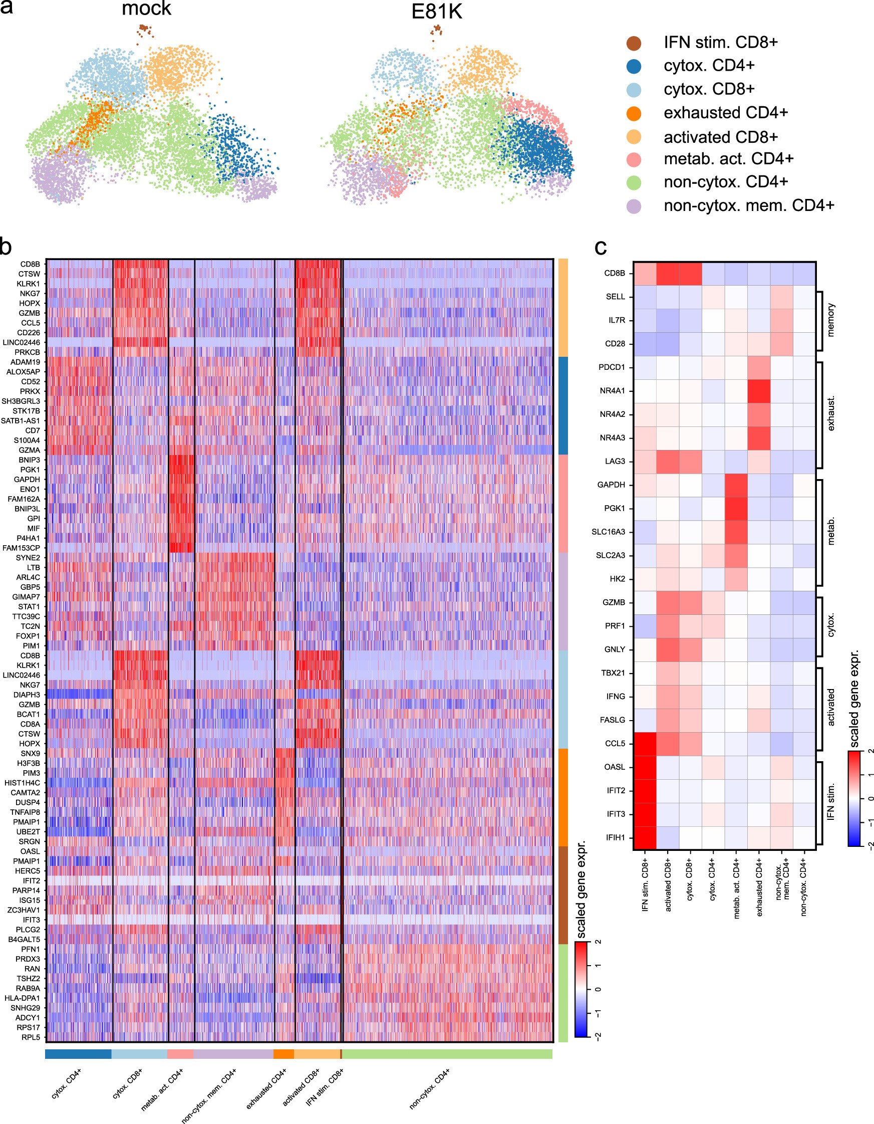
Extended Data Fig. 7: Single-cell RNA sequencing reveals distinct cell populations in E81K-modified BBz CAR T cells.
From: CAR-adapted PIK3CD base editing enhances T cell anti-tumor potency

Unmodified (“mock”) or E81K-modified (“E81K”) 19BBz CAR T cells (both with TRBC KO) from one healthy donor were sorted after two antigen stimulations with Nalm6 tumor cells and subsequently subjected to scRNAseq analysis. a. UMAP embedding of all unmodified 19BBz (“mock”) and E81K-modified 19BBz (“E81K”) CAR T cells. b. Heatmap of the top 10 differentially expressed genes for the identified clusters. c. Heatmap showing average expression of marker genes defining the eight identified clusters.