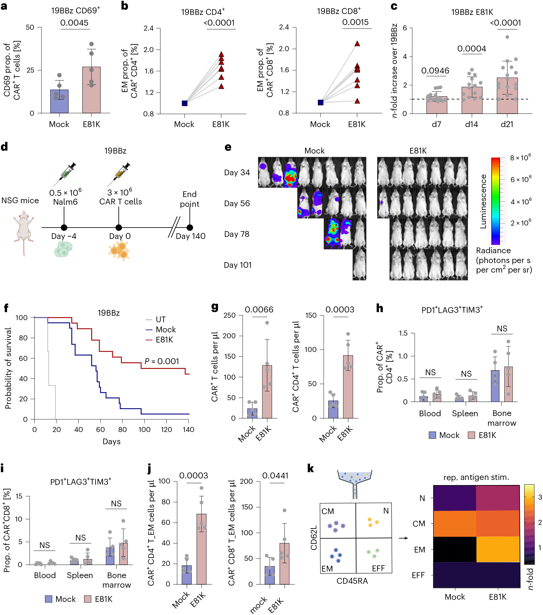
Fig. 2: E81K enhances antitumor efficacy of 19BBz CAR T cells in vivo by increasing activation and effector memory profiles while preventing exhaustion.
From: CAR-adapted PIK3CD base editing enhances T cell anti-tumor potency

a, CD69 expression levels in 19BBz as compared to E81K-modified 19BBz (both with an additional TRBC KO) determined by flow cytometry without further antigen stimulation (n = 5 biologically independent donors, mean ± s.d.; two-sided paired Student’s t-test). b, Fold enrichment of the effector memory population (EM; CD62L−CD45RA−) in E81K-edited 19BBz relative to mock 19BBz CAR T cells (both TRBC KO) within the CD4+ (left) and CD8+ (right) CAR+ compartment. Statistical analysis was performed using a two-sided one-sample t-test (n = 8 biologically independent donors). c, n-fold CAR T cell expansion for E81K-edited relative to unmodified 19BBz (TRBC KO) CAR T cells 7 days after one (day 7), two (day 14) and three (day 21) stimulation(s) with Nalm6 cells (two-sided one-sample Wilcoxon test; n = 16 biologically independent donors, mean ± s.d.). d–j, Luciferase-expressing Nalm6 cells were i.v. injected into NSG mice followed by i.v. administration of untransduced T cells (UT) or 19BBz TRBC-KO CAR T cells without (mock) or with E81K substitution. d, Experimental timeline. e, Bioluminescence images of Nalm6-bearing mice (representative of f) treated with control 19BBz or E81K-edited 19BBz TRBC-KO CAR T cells (ventral view). f, Survival of the cohort (E81K 19BBz: n = 18, control 19BBz: n = 19 mice per group, UT: n = 3 mice per group; T cells from n = 4 unrelated, biologically independent healthy donors). A two-sided Mantel–Cox test was performed for statistical analysis. g, Absolute counts of 19BBz CAR T cells with and without the E81K substitution in blood and of CD4+ E81K-edited and control (mock) 19BBz CAR T cells in blood 16 days after CAR T cell isolation (n = 5 mice, mean ± s.d.; unpaired two-sided Student’s t-test). h,i. Flow cytometric analysis of TIM3+PD1+LAG3+ TRBC-KO 19BBz CAR T cells with and without E81K substitution for CD4+ (h) and CD8+ (i) T cells in blood, spleen and bone marrow (left to right) of mice 16 days after CAR T cell infusion (n = 5 mice, mean ± s.d.; two-sided unpaired Student’s t-test). j, Absolute CD4+ and CD8+ effector memory counts of control (mock) and E81K-edited 19BBz CAR T cells in peripheral blood 16 days after CAR T cell infusion (n = 5 mice, mean ± s.d.; unpaired two-sided Student’s t-test). k, Experimental schematic of 19BBz CAR T cell subsets (with or without additional E81K substitution) sorted on the basis of CD62L and CD45RA expression (naive, N; central memory, CM; effector memory, EM; effector, EFF). CAR T cells were subsequently exposed to repetitive tumor stimulations. Heat map demonstrating relative expansion of T cell subsets comparing unmodified and E81K-edited 19BBz CAR T cells after three rounds of antigen stimulation with Nalm6 cells. Data are representative of n = 2 biologically independent donors.