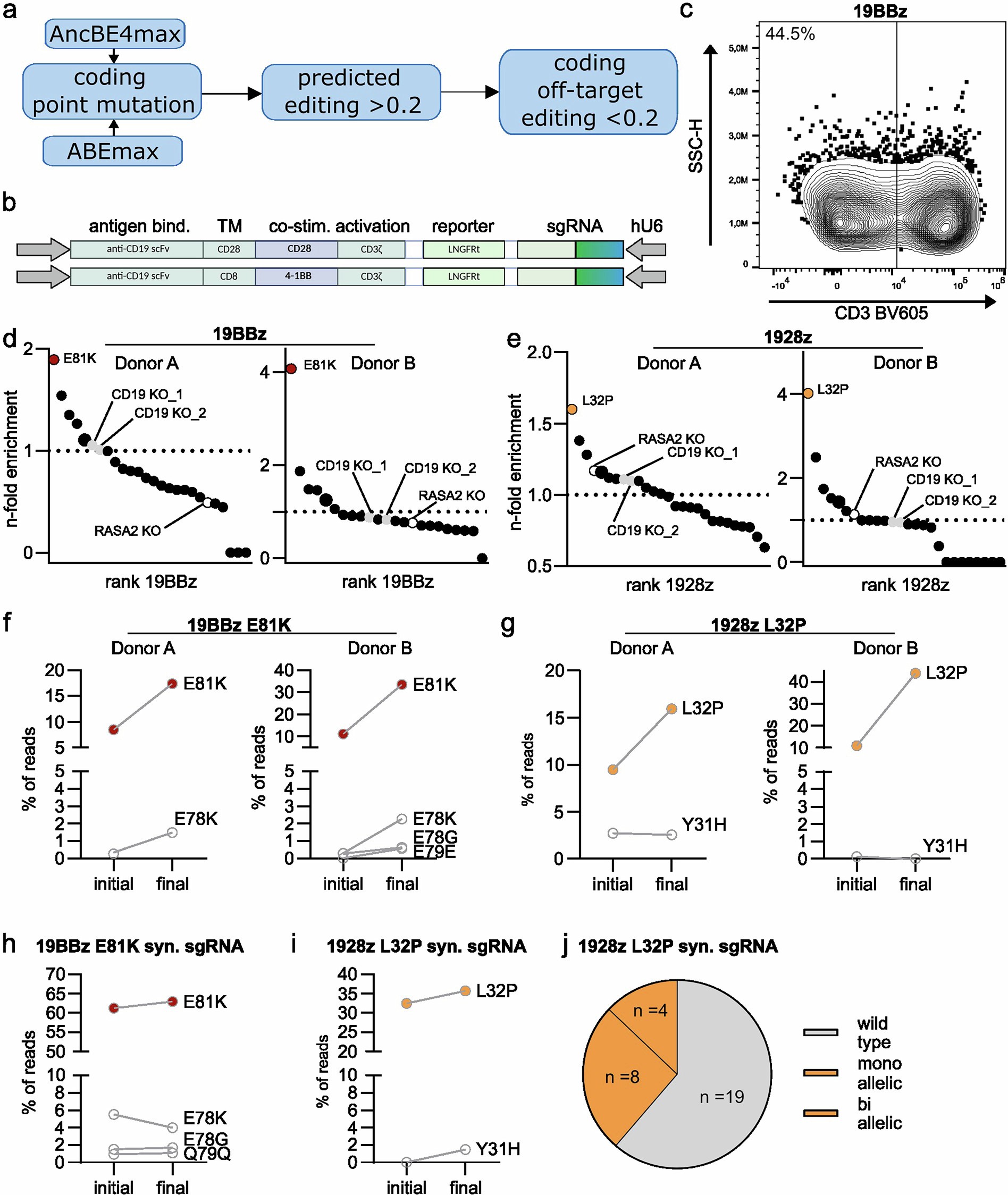
Extended Data Fig. 1: Base editing screens of the adaptor-binding domain (ABD) of PI3Kδ reveals differential enrichment of distinct point mutations in 1928z and 19BBz CAR T cells.
From: CAR-adapted PIK3CD base editing enhances T cell anti-tumor potency

a. Design of sgRNA library by BE-DICT online tool78. b. Schematic of the 19BBz or 1928z CAR construct including the sgRNA cassette. c. Representative flow cytometry-based analysis of CD3 surface expression in 19BBz CAR T cells after cytidine base editor (CBE; AncBE4max)-mediated knockout of TRBC1 and TRBC2; sgRNA is expressed on the CAR vector under a human U6 promoter as demonstrated in (b.). Data are representative for n = 3 biologically independent donors. d., e. n-fold enrichment of the respective point mutation in 19BBz (d.) and 1928z (e.) CAR T cells at the end of the screen relative to day 0 for biologically independent Donor A and Donor B. f., g. Total mutation frequency at day 0 (“initial”) and at the end point (“final”) for the E81K mutation in 19BBz CAR T cells (f.) and the L32P mutation in 1928z CAR T cells (g.) as identified in the screen by NGS analysis. Frequencies of co-occurring mutations near or within the editing window are shown as the proportion in all reads containing E81K (f.) and L32P (g.) editing, respectively. h.-i. Total mutation frequency in CAR T cells at day 0 (“initial”) and after three stimulations with Nalm6 tumor cells at an effector to target ratio of 2:1 (“final”). The E81K mutation in 19BBz CAR T cells (h.) and the L32P mutation in 1928z CAR T cells (i.), were introduced via synthetic sgRNAs. Co-occurring mutations are shown as a frequency of all reads covering the respective position. Data represents one donor. j. Number of analyzed single 1928z CAR T cell clones carrying either a monoallelic or biallelic L32P mutation, or no mutation (“wild type”), as determined by Sanger sequencing and quantified using EditR61. Data originate from n = 2 biologically independent donors.