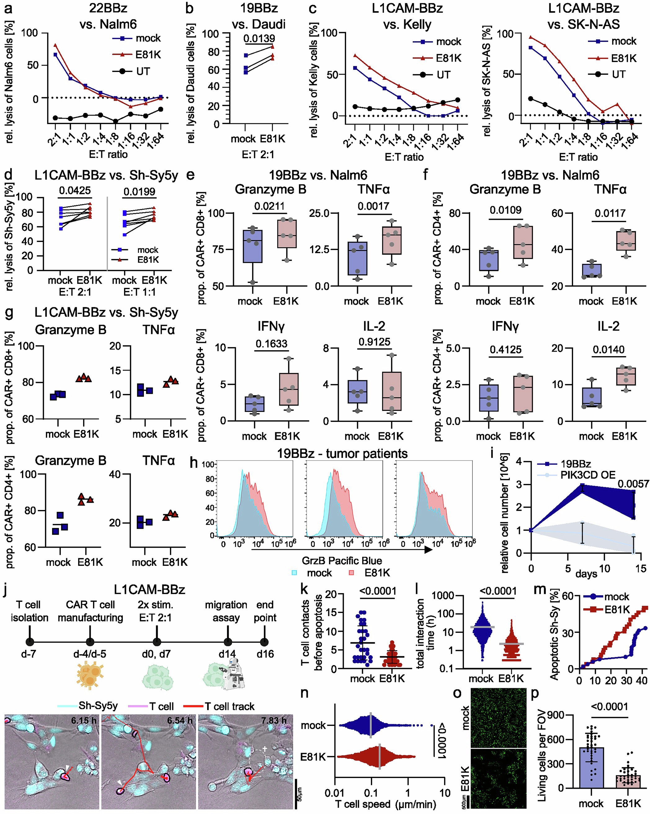
Extended Data Fig. 3: Increased effector function of E81K base-edited CAR T cells across different tumor entities and targets.
From: CAR-adapted PIK3CD base editing enhances T cell anti-tumor potency

a. Cytotoxic activity of mock CD22-specific BBz CAR T cells compared to E81K-edited 22BBz CAR T cells at first stimulations with Nalm6 cells using an 18 h bioluminescence assay with luciferase-expressing Nalm6 cells as targets. E:T, effector to target ratio (mean of n = 3 technical replicates, reproduced in two biologically independent donors). UT, untransduced. b. Cytotoxic activity of control mock 19BBz compared to E81K-edited 19BBz CAR T cells at first stimulation with Daudi cells using an 18 h bioluminescence assay with luciferase-expressing Daudi cells as targets at an E:T ratio of 2:1. E:T, effector to target ratio (n = 3 biologically independent donors; two-sided paired Student’s t-test). c. Cytotoxic activity of L1CAM-specific BBz CAR T cells with TRBC KO compared to E81K-edited L1CAM-BBz CAR T cells with TRBC KO at first tumor stimulation using an 18 h bioluminescence assay with luciferase-expressing Kelly and SK-N-AS cells as targets. E:T, effector to target ratio (mean of n = 3, reproduced in two biologically independent donors); UT, untransduced. d. Cytotoxic activity of mock L1CAM-BBz compared to E81K-edited L1CAM-BBz CAR T cells at first stimulation with luciferase-expressing Sh-Sy5y cells as targets, using an 18 h bioluminescence assay. E:T, effector to target ratio (n = 6 biologically independent donors, mean; two-sided paired Student’s t-test). e., f. Effector cytokine and Granzyme B production in CD8+ (e.) and CD4+ (f.) E81K-edited and mock 19BBz CAR T cells after stimulation with Nalm6 cells as measured by flow cytometry (n = 5 biologically independent donors; two-sided paired Student’s t-test). Center line shows the median, box represents 25th and 75th percentiles and whiskers minimum to maximum values. g. Granzyme B and TNFα production in CD8+ and CD4 + E81K-edited and mock L1CAM-BBz CAR T cells after a 4 h stimulation with Sh-Sy5y cells as measured by flow cytometry (n = 3 technical replicates). h. Flow cytometric analysis of Granzyme B (GrzB) levels in mock 19BBz and E81K-modified 19BBz CAR T cells generated from pre-treated biologically independent tumor patients (n = 3). Each plot represents one donor, modal representation. i. Antigen-dependent growth of 19BBz CARs with and without exogenous overexpression of PIK3CD during two repetitive stimulations with Nalm6 (n = 3 biologically independent donors, mean ± SD). j.-p. 3D collagen gel migration assay using H2B-GFP-expressing Sh-Sy5y as target cells and E81K-edited (“E81K”) or control L1CAM-BBz CAR T cells (both with TRBC knockout (KO)) as effector cells. Data represent one healthy donor. j. Upper panel showing schematic of the experimental timeline, lower panel showing representative images of T cell – tumor cell interactions from timelapse recordings in the 3D collagen cytotoxicity assay. T cell (magenta); GFP+ Sh-Sy5y neuroblastoma cells (blue); T cell migration tracks (red); tumor cell apoptosis following a T cell contact (white circle). k. Number of T cell contacts before apoptosis induction in Sh-Sy5y cells upon co-culture with mock and E81K-edited L1CAM-BBz CAR T cells (mean ± SD, two-sided unpaired t-test). Total interaction time of mock or E81K-modified L1CAM-BBz CAR T cells with Sh-Sy5y target cells (l.) (two-sided unpaired t-test), the percentage of apoptotic events for GFP+ Sh-Sy5y cells over time (m.) and T cell speed (n.) in mock and E81K-edited L1CAM-BBz CAR conditions (two-sided unpaired t-test). Exemplary field of view (o.) and tumor cell count per field of view (n = 36) (p.) of Sh-Sy5y H2B-GFP+ cells after 96 h of co-culture with CAR T cells and treatment as described in (j.) (mean ± SD, two-sided unpaired t-test).