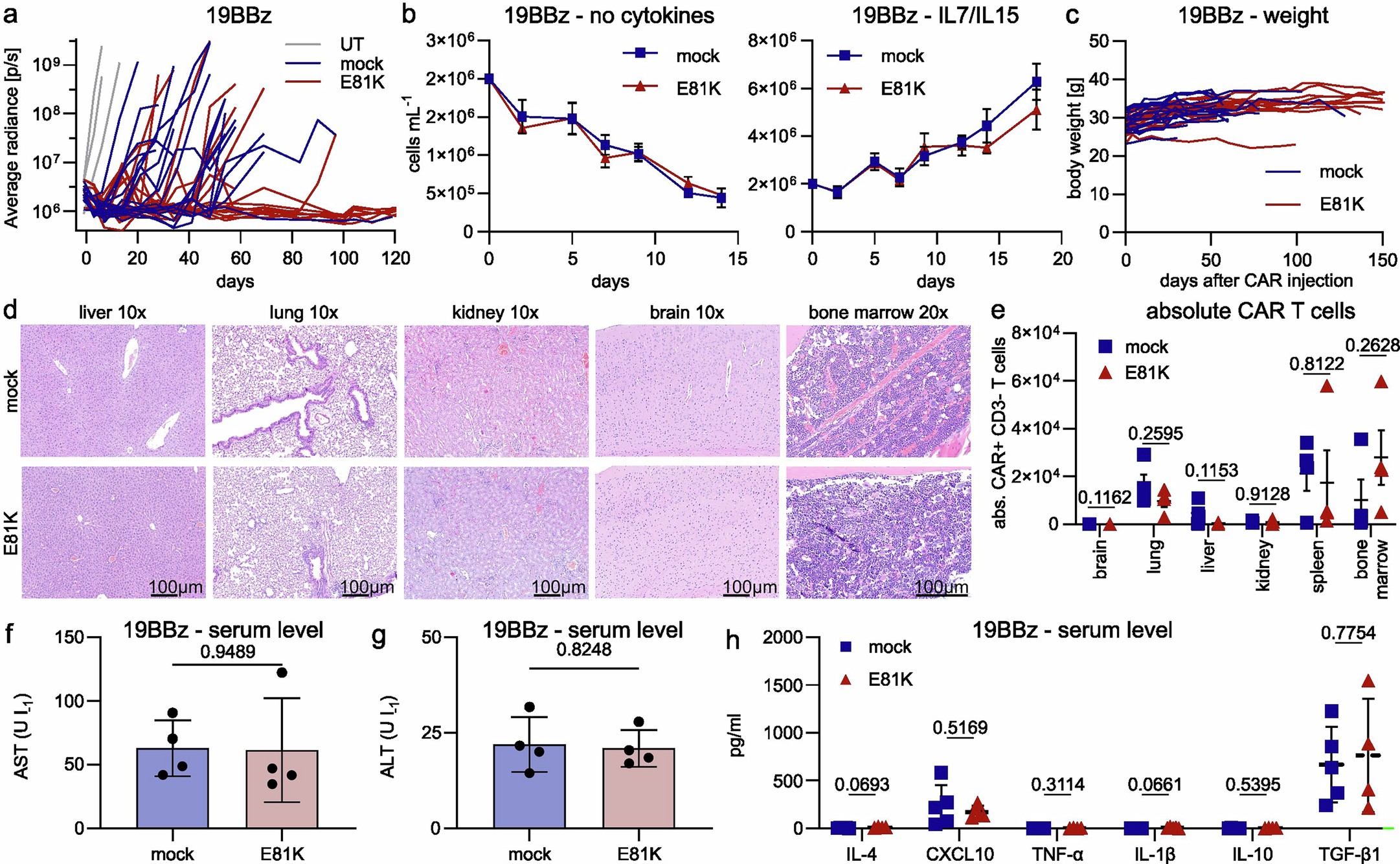
Extended Data Fig. 4: E81K-modified 19BBz CAR T cells are safe and do not promote malignant transformation in vivo.
From: CAR-adapted PIK3CD base editing enhances T cell anti-tumor potency

a. Tumor growth in the Nalm6 experiment described in Fig. 2d was monitored by bioluminescence imaging (E81K 19BBz: n = 12, control 19BBz: n = 13 mice per group, UT: n = 3 mice per group; T cells from n = 3 biologically independent healthy donors). b. Relative cell growth of E81K-modified and mock 19BBz CAR T cells without (left panel) and with (right panel) IL-7/IL-15 support (technical triplicates; mean ± SD). c. Body weight of NSG mice that were i.v. injected with Nalm6 cells followed by treatment with 3e6 19BBz CAR T cells (TRBC KO) with and without E81K editing during an observation period of 150 days. Data represent n = 19 mice per group treated with CAR T cells from n = 4 biologically independent healthy donors. d. Representative H&E stainings from livers, lungs, kidneys, brains, and bone marrows 66 days after i.v. infusion of E81K-modified or unmodified 19BBz CAR T cells (TRBC KO) in Nalm6-bearing NSG mice (n = 4 mice per group; scale bar size as indicated). e. Flow cytometric analysis of absolute CAR T cell numbers in brain, lung, liver, kidney, spleen and bone marrow 66 days after administration of E81K-modified or unmodified 19BBz CAR T cells (TRBC KO) in Nalm6-bearing mice (n = 4 mice per group; mean + SD; two-sided unpaired Student’s t-test). f., g. Serum levels of AST (f.) and ALT (g.) 66 days after infusion of 19BBz CAR T cells with and without E81K modification in Nalm6-bearing mice (n = 4 mice; mean ± SD; two-sided unpaired Student’s t-test). h. Cytokine serum levels 16 days after CAR T cell infusion in Nalm6-bearing mice as measured by multiplexed ELISA (n = 5 mice, mean ± SD; two-sided unpaired Student’s t-test).