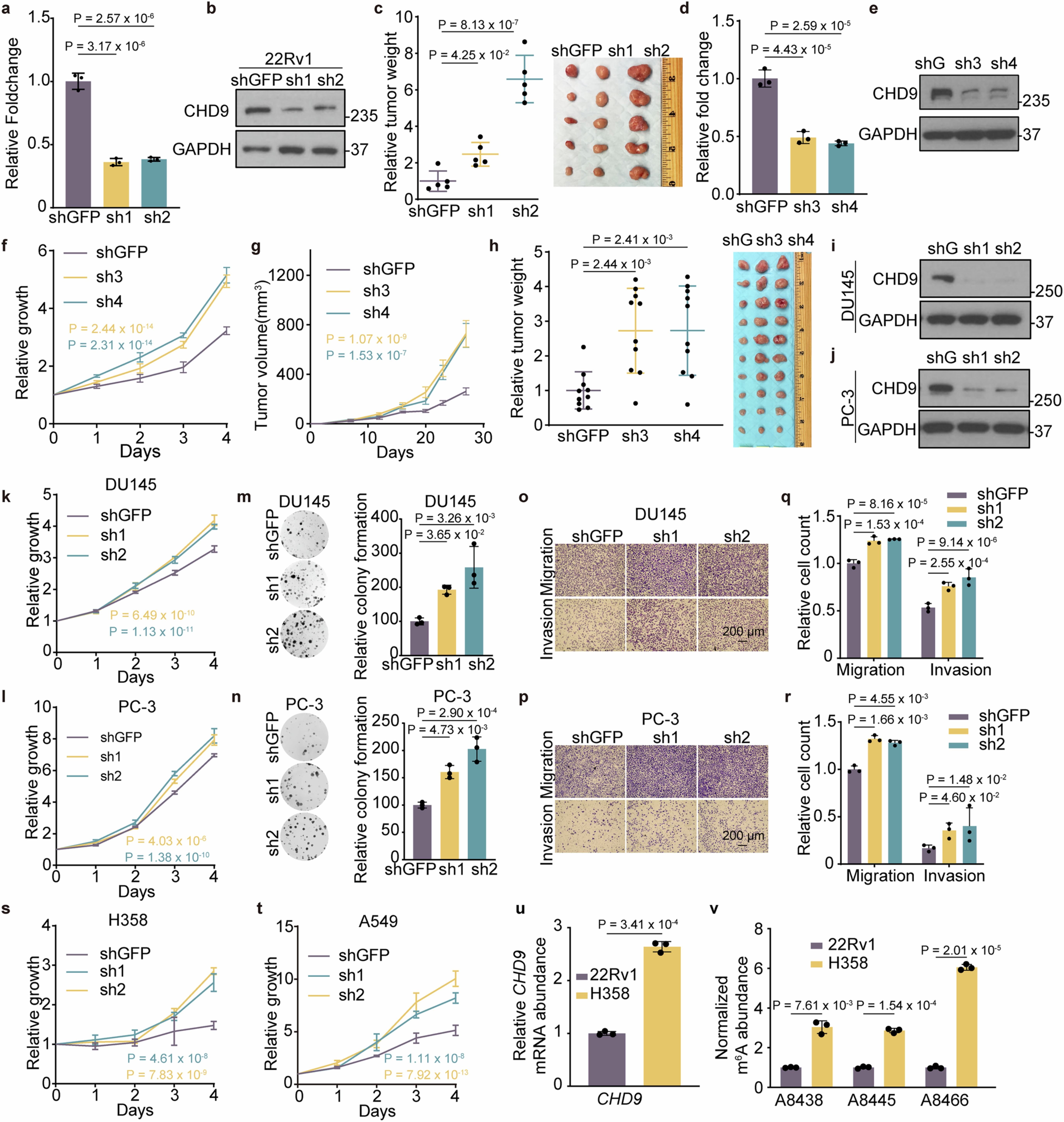
Extended Data Fig. 5: CHD9 suppresses prostate cancer in vitro and in vivo.
From: METTL3-based epitranscriptomic editing screening identifies functional m6A sites in cancers

Unless otherwise indicated, data are presented as mean ± SD from independent experiments (n as specified in each panel). a, b) Knockdown efficiency of CHD9-targeting in 22Rv1 cells, assessed by qPCR (a) n = 3; one-way ANOVA with Dunnett’s test. and western blot (b). Representative of two independent experiments with similar results. c) Tumor weight (left) and tumor size (right) of xenografts derived from 22Rv1 cells expressing control (shGFP) or CHD9-targeting shRNAs. n = five mice; one-way ANOVA with Dunnett’s test. d-e) CHD9 mRNA (d) and protein (e) abundance following shRNA-mediated knockdown in 22Rv1 cells (sh3, sh4). n = 3; one-way ANOVA with Dunnett’s test. Representative of two independent experiments with similar results. f) Cell proliferation curves after CHD9 knockdown. n = 3; two-way ANOVA with Dunnett’s test. g, h) Xenograft tumor growth curves (g) and endpoint tumor weights (h) of 22Rv1 cells expressing shG, sh3, or sh4. Data were mean ± SEM; n = ten mice; two-way (g) or one-way (h) ANOVA with Dunnett’s test. i-l) Knockdown efficiency of CHD9 in DU145 (i) and PC-3 (j) cells (Representative of two independent experiments with similar results), and corresponding effects on cell growth (k-l). n = 3; two-way ANOVA with Dunnett’s test. m, n) Colony formation assays and quantification in DU145 (m) and PC-3 (n) cells expressing control or CHD9-targeting shRNAs. n = 3; one-way ANOVA with Dunnett’s test. o-r) Migration and invasion assay following CHD9 knockdown in DU145 (o, q) and PC-3 (p, r) cells. Representative images and quantification are shown. n = 3; two-way ANOVA. Scale bar, 200 μm. s-t) Effects of CHD9 depletion on cell growth in NCI-H358 (s) and A549 (t). n = 3; two-way ANOVA with Dunnett’s test. u, v) Relative CHD9 mRNA abundance (u) and m6A modification levels at selected CHD9 sites measured by RT-qPCR and SELECT assays (v) in 22Rv1 and H358. n = 3; two-sided unpaired t-tests with Welch’s correction.