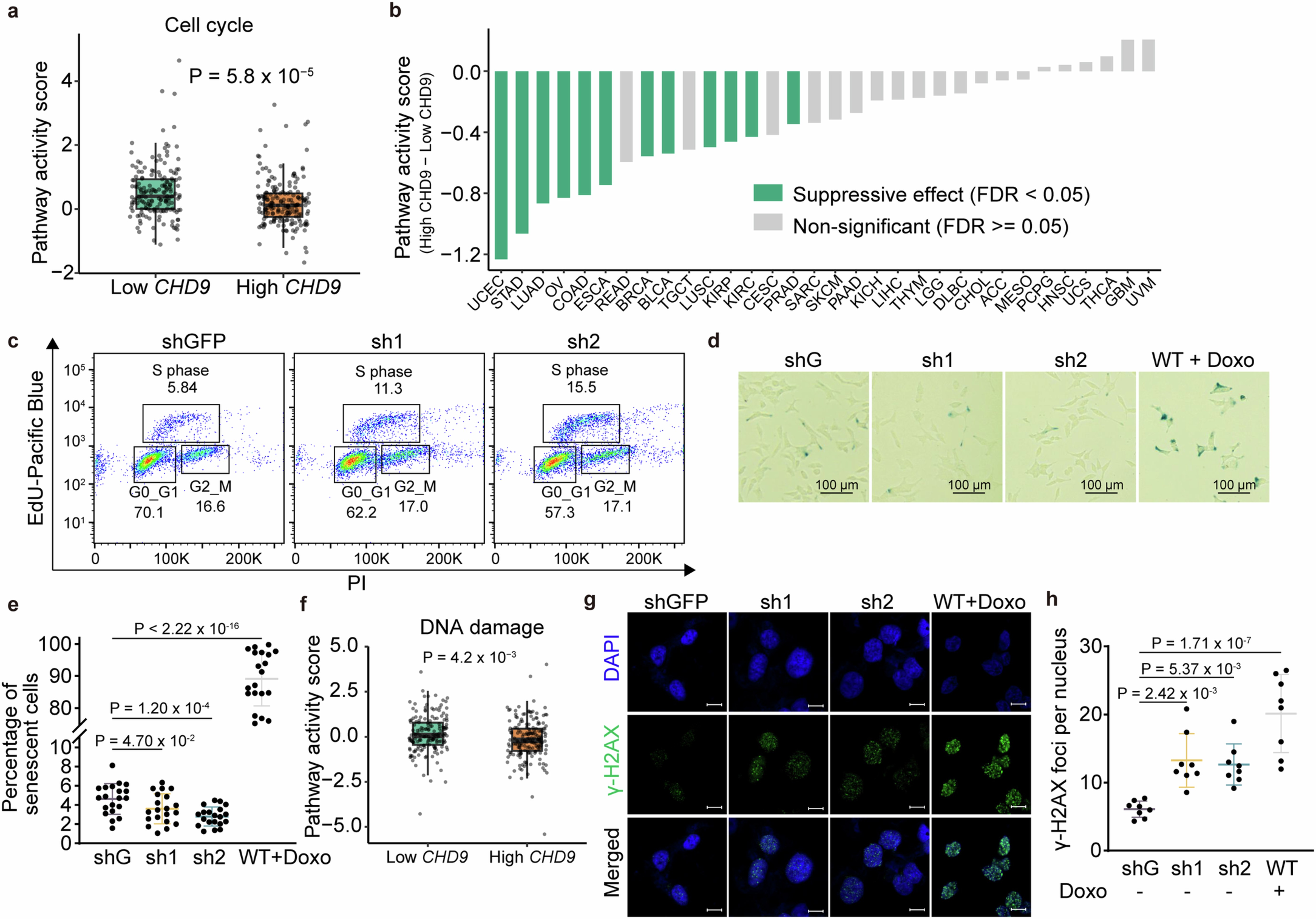
Extended Data Fig. 8: CHD9 deletion disrupts cell cycle control and DNA damage response pathways.
From: METTL3-based epitranscriptomic editing screening identifies functional m6A sites in cancers

a) Comparison of cell cycle pathway activity scores between prostate cancer patients with low versus high CHD9 mRNA abundance (median dichotomized; high, n = 183 tumor samples; low, n = 169 tumor samples). Unpaired two-sided Student’s t-test. Box plots show median (center line) and interquartile range (box boundaries), with whiskers extending to 1.5x IQR. b) Bar plot showing the difference in pathway activity scores (high - low) across tumor types. c) Flow cytometry analysis of cell cycle distribution in 22Rv1 cells transduced with control shRNA (shG) or CHD9-targeting shRNAs (sh1, sh2). Cells were stained with propidium iodide (PI) and EdU to assess DNA content and replication activity. d-e) SA-β-gal staining of 22Rv1 cells transduced with shG or CHD9-targeting shRNAs (sh1, sh2) (d). Cells treated with doxorubicin (Doxo) served as a positive control. Scale bar, 100 μm. e) Quantification of senescent cells. Data were mean ± SD; n = 3 independent experiments, with a total of 20 randomly selected fields analyzed across experiments. two-sided unpaired t-tests with Welch’s correction. f) Comparison of DNA damage pathway scores between prostate cancer patients with low versus high CHD9 mRNA abundance (median dichotomized; high, n = 183 tumor samples; low, n = 169 tumor samples). Unpaired two-sided Student’s t-test. Box plots display the median (center line) and interquartile range (box boundaries), with whiskers extending to values within 1.5x IQR. g) Immunofluorescence images showing γ-H2AX foci (green) in 22Rv1 cells transduced with shGFP or CHD9-targeting shRNAs (sh1, sh2). Doxo-treated cells served as a positive control. Nuclei were counterstained with DAPI. Scale bars = 10 μm. h) Quantification of γ-H2AX foci per nucleus corresponding to (g). Horizontal lines indicate mean ± SD (n = 3 independent experiments, with multiple fields or nuclei analyzed per experiment; total n = 8 measurements). Statistical differences were assessed by one-way ANOVA followed by Dunnett’s multiple comparisons test.