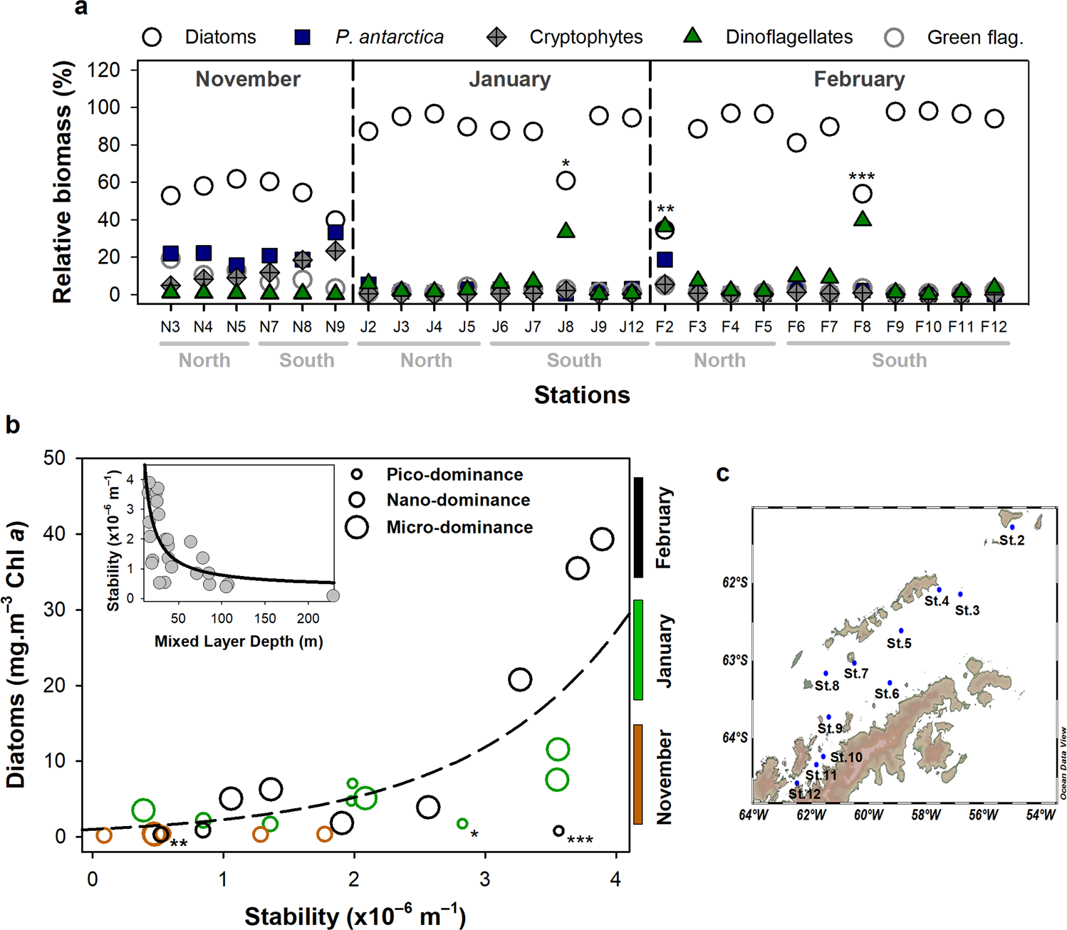
Fig. 3: Phytoplankton community composition and upper ocean physical structures along the NAP seasonal phytoplankton succession of 2015/2016.

a Relative biomass (to the total in situ chlorophyll-a; Chl-a) distribution of phytoplankton groups on surface, via HPLC/CHEMTAX analysis, during spring/summer of 2015/2016 along the NAP subregions. The black open circles indicate diatoms, the blue squares indicate Phaeocystis antarctica, the gray diamonds with crosses indicate cryptophytes, the green triangles indicate dinoflagellates, and the light gray open circles indicate green flagellates. b Exponential curve (R2 = 0.57; p < 0.0001; n = 25) between upper ocean stability (Stability) and diatom absolute concentrations on surface. Symbol size indicates phytoplankton size class (pico-, nano- or micro-phytoplankton) that dominated with values >40% the community composition proportion in respect to the total Chl-a (considering the three fractionated size classes). Symbol color indicates the sampling month in respect to November (brown), January (gray), and February (black). The inset shows the polynomial inverse relationship (R2 = 0.51; p < 0.001; n = 26) between mixed layer depth (MLD) and Stability and indicates that a shallow MLD is not necessarily stable. The subregions are indicated by the underscore gray line below the stations’ number (a). The letter N, J, or F (November, January, and February, respectively) denotes the respective month of data sampling according to locations of fixed number stations represented by the map on the lower right corner (c). In (a, b), asterisks indicate decreased diatom proportion associated with increased dinoflagellate proportion during distinct moments of summer months (January and February).