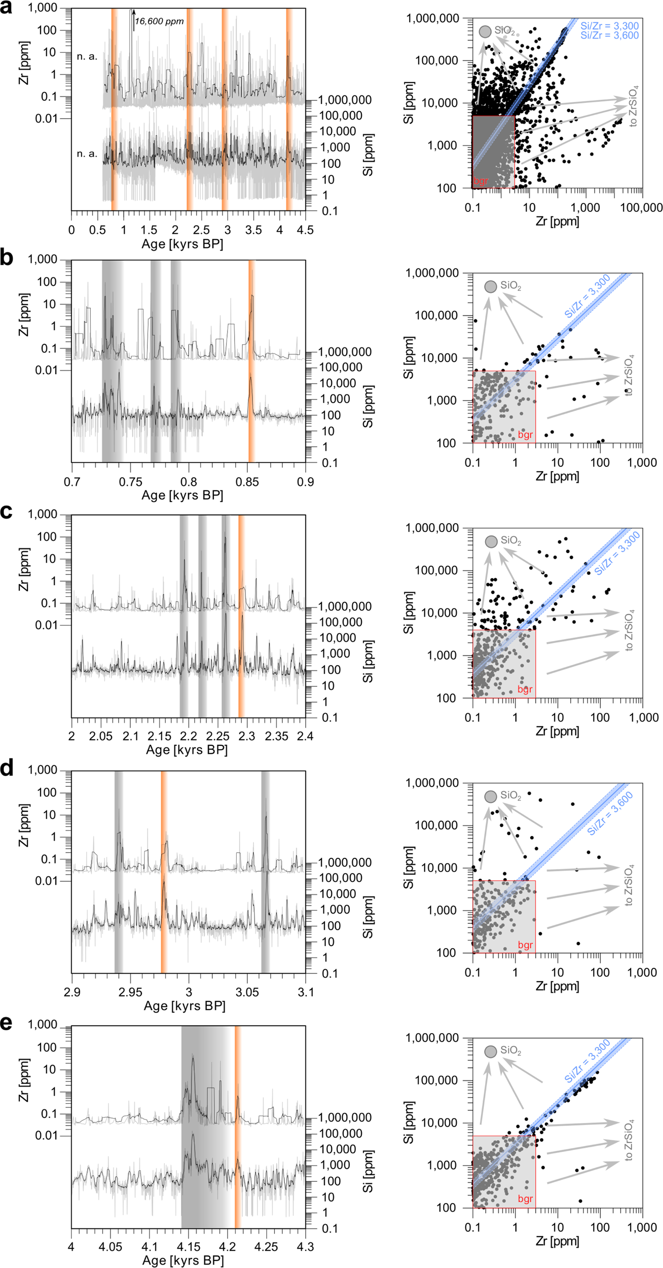
Fig. 5: Variations and relationships of Si and Zr concentrations in MA1 determined by LA-ICP-MS.

a–e Si and Zr records are shown in combination with corresponding binary plots for different time spans (a 4.5–0.6 kyrs BP; b 0.9–0.7 kyrs BP; c 2.4–2.0 kyrs BP; d 3.1–2.9 kyrs BP; e 4.3–4.0 kyrs BP). The section labeled with n.a. has not been analyzed. Orange bars highlight times with compositional trace element peaks at 4.216, 2.978, 2.291, and 0.853 kyrs BP. Gray bars mark time spans characterized by elevated incorporation of micrometer-scale detrital volcanic glass mobilized during storm events. The binary plots indicate a correlation of LA-ICP-MS measurements on a mixing line between two endmembers: the Si- and Zr-free CaCO3 and Si- and Zr-rich volcanic glass from Mt. Burney and Aguilera with Si/Zr ratios of 3300 and 36007,8, respectively. Vectors pointing outwards from this mixing line towards quartz and/or silica gels (SiO2) and zircon (ZrSiO4) are included. The red rectangles mark the analytical background (bgr) of the LA-ICP-MS measurements (Si <5000 ppm and Zr <3 ppm).