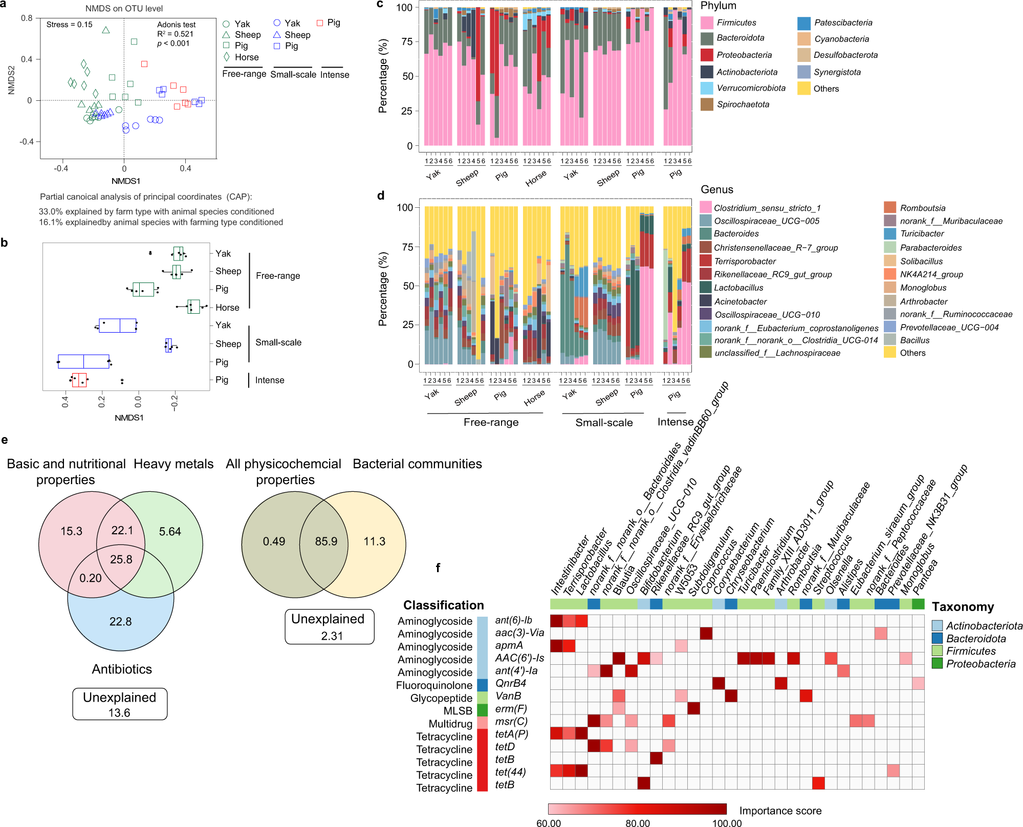
Fig. 2: Bacterial communities detected in fecal samples and the correlations of these taxa with ARGs.

a A nonmetric multidimensional scaling (NMDS) analysis of bacterial communities at the OTU level using Bray‒Curtis distances. b Axis-1 scores of NMDs for all fecal samples. c, d Bacterial community composition at the phylum and genus levels. “Others” is the sum of other taxa with relative abundances less than 1%. e Variation partitioning analysis for determination of the contributions of different assembled factors to the variation in ARGs. f A random forest algorithm (RFA) was used to link ARGs with the 100 most abundant genera. All detected ARGs were examined using RFA, with ARGs that were accurately predicted using certain genera being visualized using heatmaps. Heatmaps show the importance scores (scaled from 0 to 100) of genera that were selected by RFA as biomarkers (with importance scores >60).