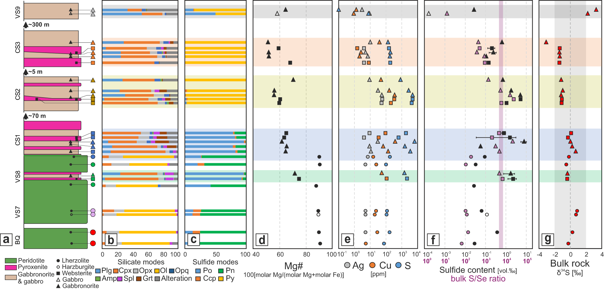
Fig. 2: Summary plots displaying sampling and some compositional characteristics throughout the studied transect of the external BM contact (bottom) towards the MC (top).
From: Underplated melts control sulfide segregation at the continental crust-mantle transition

a Simplified lithological profile presenting the distribution of the studied samples across the CS sequence, including BM peridotites and MC gabbronorites and corresponding silicate (b) and sulfide (c) modes determined for the studied thin-sections. The whole-rock geochemical data have been plotted for the entire CS sequence including (d) Mg# [molar Mg/(Mg+Fe2+)]), (e) selected chalcophile element (Cu, Ag) and S concentrations, (f) sulfides abundances and bulk S/Se ratios, and (g) bulk S isotope compositions. Note that sulfide contents correlate with bulk S/Se ratio and Cu as well as Ag contents. The violet box in panel f refers to the mantle range of S/Se ratios66,67, whereas the gray box in the bulk S isotopes column (g) indicates the reference values for mantle-derived sulfur of 0 ± 2‰48. In the case when the same sample had two or more overlapping thin-sections, the average value of sulfide contents (f) has been plotted and the error bars refer to 1 SD. The names of sampling sites refer to Fig. 1.