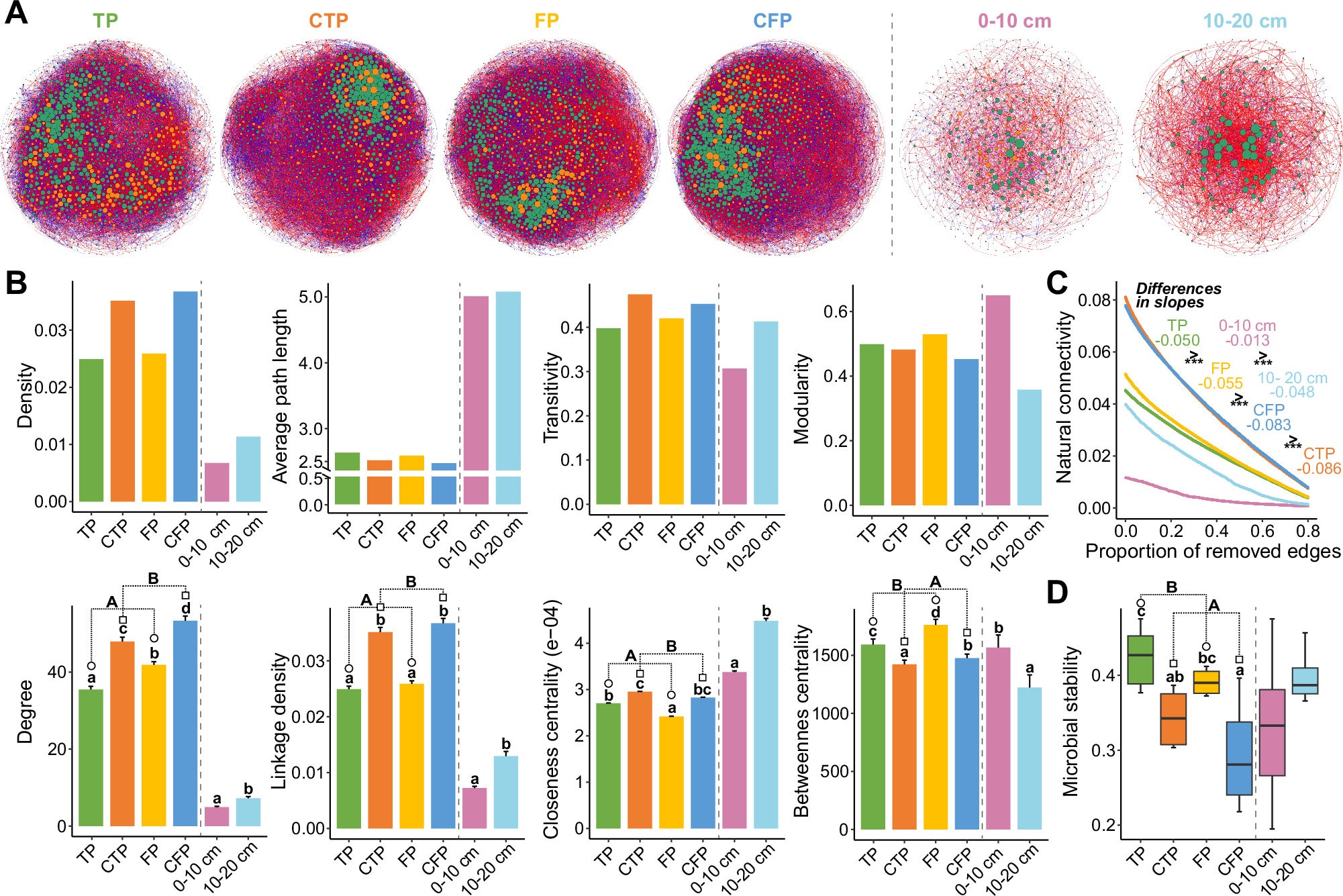
Fig. 1: Co-occurrence networks and stability of microbial community during four periods of seasonal freeze-thaw processes and at two depths.

A In microbial networks, nodes represent individual operational taxonomic units (OTUs), green nodes are bacteria and orange nodes are fungi, whose size are positively correlated with the node degree; edges represent significant correlations (R > 0.8 and p < 0.05), which red lines indicate positive correlations and blue lines indicate negative correlations. B Differences of multiple network properties, including density, average path length, transitivity, modularity, degree, linkage density, closeness centrality, and betweenness centrality among four periods and between two depths (mean ±  se). C Robustness analysis is shown as the relationship between microbial natural connectivity and the proportion of removed edges, with larger variations of natural connectivity upon the same proportions indicating less robustness or stability of microbial networks. D Differences of the stability of microbial communities among four periods and between two depths (mean ± se). TP, CTP, FP, and CFP represent the thawing, completely thawed, freezing, and completely frozen periods, respectively. Lowercase letters represent the significance of differences among four periods or between two depths, and uppercase letters represent the significance of differences between the freeze-thaw and non-freeze-thaw stages. Asterisks indicate the statistical significance (***p < 0.001, **p < 0.01, and *p < 0.05).