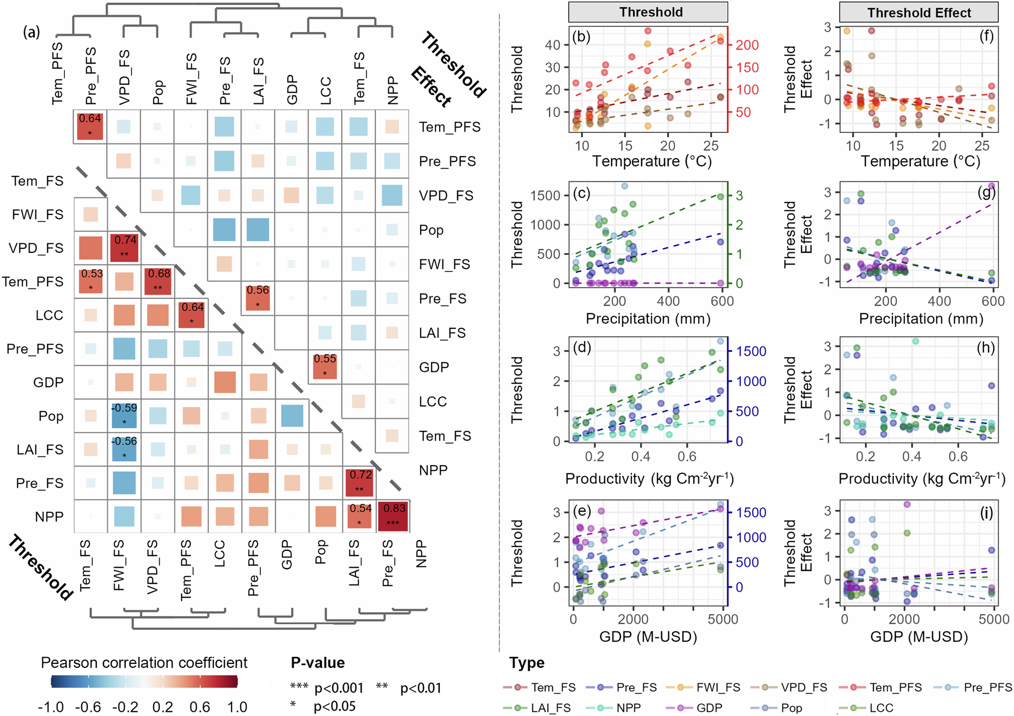
Fig. 2: Correlations and spatial covariation patterns among thresholds (or threshold effects) of different wildfire drivers.

a Lower and upper triangular matrices show the correlation coefficients between the thresholds of wildfire drivers and the correlation coefficients between the threshold effects (absolute value). The binary trees represent cluster relationships among variables. b–e depict the linear spatial covariation patterns of the thresholds along spatial gradients (slopes with \(p < 0.05\)), whereas f–i illustrate the spatial covariation patterns of the absolute values of threshold effects (z-score scaled). The colors on the right secondary axis correspond to the variable colors. Refer to Supplementary Table 1 for the slopes, R2, and p values of the linear regression models.