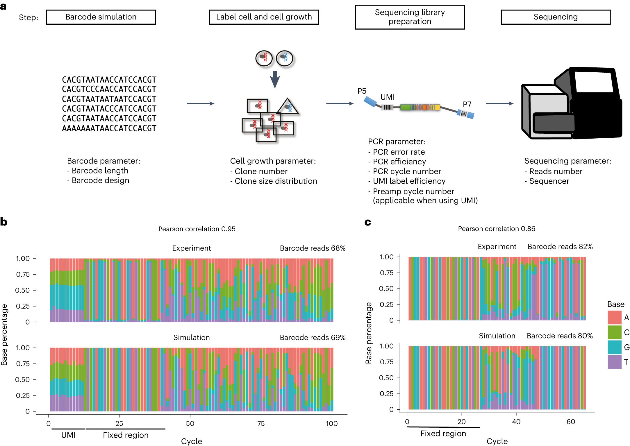
Fig. 2: Cellular barcode sequencing simulation.
From: Extracting, filtering and simulating cellular barcodes using CellBarcode tools

a, Schematic of barcoding experiment simulation with CellBarcodeSim and the parameters that can be tuned at each step, starting with simulation of a barcode library, cell labeling and clonal expansion, PCR amplification, and finally sequencing. The round shape represents undifferentiated cells, the triangle and rectangles represent differentiated cell types. b,c, Stacked bar plots, created using CellBarcode, showing the percentage of bases for the VDJ barcode dataset with UMI (b) and a random barcode dataset (c) across each sequencing cycle. Each column represents a sequencing cycle, with color and height indicating the base and proportion, respectively. Both simulated and real experimental data are presented for each dataset. The percentage of total reads matching the regular expression is indicated, as well as the Pearson correlation between the most abundant base per sequencing cycle. Fixed and/or UMI regions are annotated below the heatmap. The VDJ barcode dataset is the MEF line experiment data with 12,500 cells from ref. 20; the random barcode dataset is from ref. 30. Simulation details for each dataset are provided in Methods.