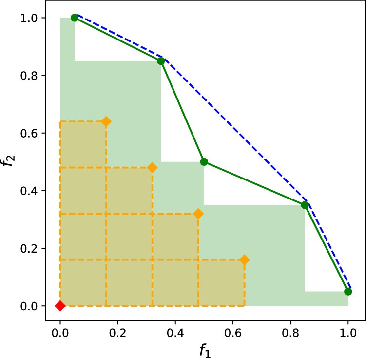
Extended Data Fig. 2: Pareto front & HV for two objective functions.

Pareto front & HV for two objective functions: The red diamond represents the reference point r. The green points on the green solid line correspond to the optimal Pareto front, the green shaded area represents the optimal HV with respect to r, and the blue dashed line corresponds to the convex hull of the Pareto front. The green point in the middle of the Pareto front does not lie on the convex hull and illustrates a non-supported Pareto optimal solution, the four other green points lie on the convex hull and illustrate supported Pareto optimal solutions. The orange diamonds represent examples of dominated solutions approximating the Pareto front, with the orange area illustrating their corresponding HV.