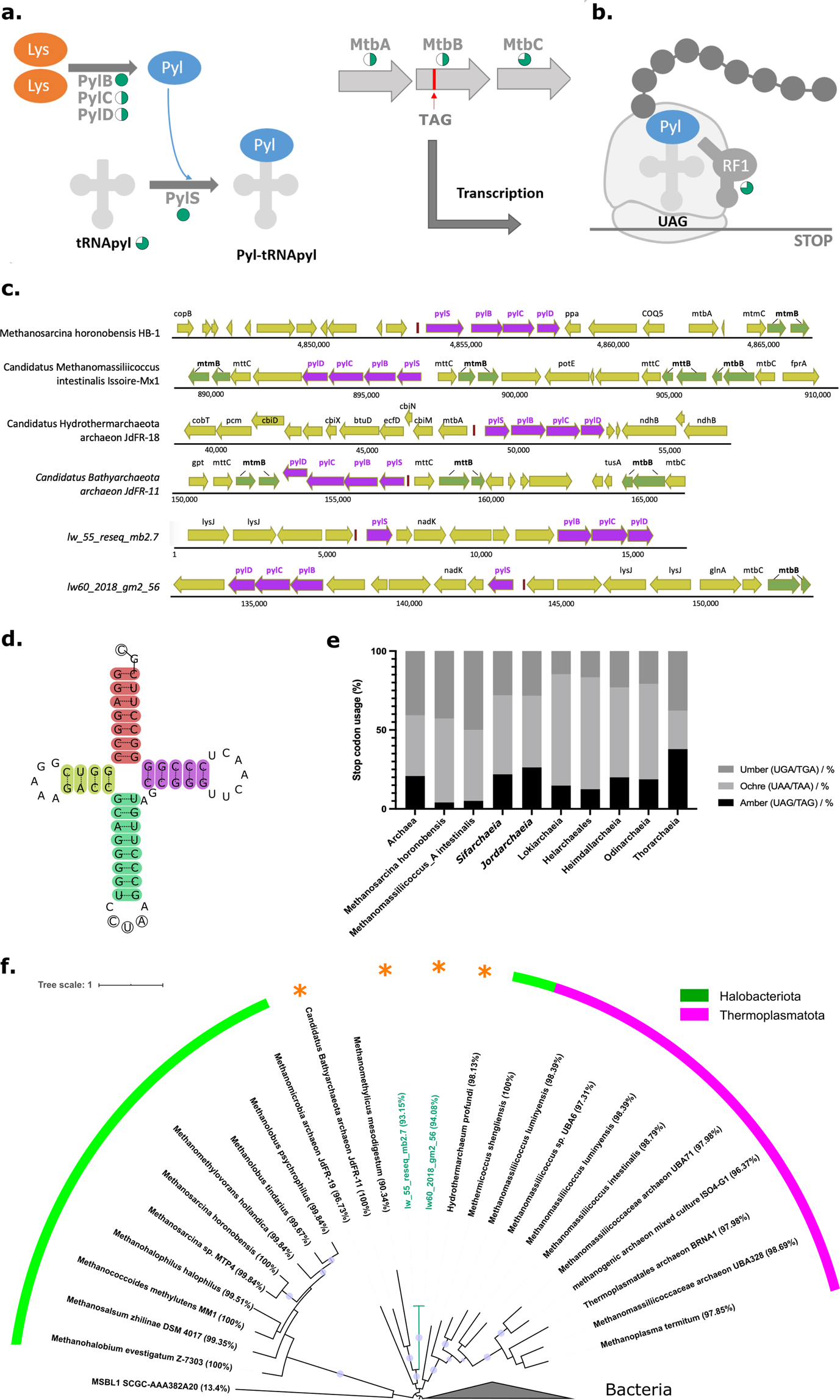
Fig. 4: Pyrrolysine recoding machinery and stop codon usage.
From: Recoding of stop codons expands the metabolic potential of two novel Asgardarchaeota lineages

a Proposed pyrrolysine (Pyl) biosynthesis in Sifarchaeia. b Proposed Pyl insertion in Sifarchaeia. The proportion of Sifarchaeia MAGs bearing Pyl-recoding machinery genes is indicated with bright cyan pie charts. c Gene neighbourhood of the Pyl cluster. Gene names are labelled above the corresponding CDS. Pyl cluster genes (pylSBCD) are highlighted in dark pink, and pyrrolysine-containing genes are highlighted in green. d tRNApyl in Sifarchaeia. The highlighted regions are the acceptor arm (red), the D arm (yellow), the CUA anticodon arm (green) and the T arm (purple). The acceptor stem in Sifarchaeia displayed a GC tail, which is distinct from previously reported archaeal and bacterial tRNApyl which have a CCA tail. e Stop codon usage in Asgardarchaeota, and two recoded lineages of methanogens. f Maximum-likelihood tree (IQtree with 100 bootstraps replicates) based on a concatenated alignment of PylSBCD genes. Purple circles represent branches with bootstrap support over 0.9. The two Sifarchaeia sequences are highlighted with cyan branches and labels. Genome completeness values calculated by CheckM are provided in brackets after each organism name. All taxa for which we report a Pyl cluster for the first time, i.e. Ca. Bathyarchaeota archaeon JdFR-11, Ca. Hydrothermarchaeum profundi and Sifarchaeia are indicated with an orange asterisk. See Fig. S24 for a rooted PylSBCD tree and Fig. S25–28 for individual gene trees.